Integrative analysis of fatty acid metabolism and identification of ANLN as a novel prognostic marker in lung adenocarcinoma
Highlight box
Key findings
• The fatty acid (FA) metabolism-related gene prognostic signature can predict the survival and drug treatment response, including immunotherapy, chemotherapy, and targeted drugs for lung adenocarcinoma (LUAD) patients.
• ANLN is a key prognostic marker in LUAD.
What is known and what is new?
• ANLN plays a vital role in driving oncogenic evolution.
• ANLN knockdown inhibits FA synthesis, glycolysis, and epithelial-mesenchymal transition by deactivating the AKT/mTOR/HIF1α signaling axis in LUAD.
What is the implication, and what should change now?
• Real-world clinical studies should be conducted to further verify the effectiveness of the risk models.
Introduction
Lung cancer ranks as the most prevalent malignant tumor worldwide, constituting the principal contributor to oncology-related fatalities (1). Lung adenocarcinoma (LUAD) emerges as the dominant histologic subtype among lung cancer, representing more than 40% of all cases (2). Although the management of LUAD has undergone a paradigm shift due to the use of immunotherapy and targeted therapy, the prognosis remains unfavorable owing to intrinsic tumor heterogeneity and the absence of effective individualized treatment options (3). Therefore, it is crucial to develop a new predictive model to identify important therapeutic targets and guide clinical therapy.
Metabolic reprogramming, an essential characteristic of cancer (4), confers neoplastic cells with dynamic biochemical adaptability to thrive within the nutrient-deprived, hypoxic, and acidic tumor niche (5). To sustain the biosynthetic demands of accelerated neoplastic expansion, a variety of substrates other than glucose may be needed. Among all metabolic processes, fatty acid (FA) metabolism, a major aspect of lipid metabolism, has garnered considerable attention and plays an essential role in many aspects of cancer, including membrane biosynthesis, energy provision and storage, and the modulation of intracellular signaling pathways associated with cellular proliferation and apoptotic evasion (6). It has been confirmed that 20-hydroxyeicosatetraenoic acid (20-HETE), the ω-hydroxylation production of arachidonic acid, stimulates angiogenesis by binding to GPR75 (7). Prostaglandin E2 (PGE2) induces epithelial-mesenchymal transition (EMT) to enhance metastasis (8), restricts the capacity of type 1 conventional dendritic cells (cDC1s) to coordinate anti-tumor CD8+ T cell activities (9) and reprograms macrophages into the M2 phenotype (10), while linoleic acid can cause the loss of T helper cells (11), enabling cancer cells to evade immune surveillance.
FA metabolism plays a crucial role in the development of LUAD and is expected to become a novel target for lung cancer treatment. Tang et al. revealed that FA metabolism was increased through the E2F7/MCM4 axis, thereby promoting the metastasis of LUAD (12). Liu et al. found that enhanced FA metabolism was mediated by the HOXB9/CTHRC1 axis and induced angiogenesis in LUAD (13). FA metabolism also induced M2 macrophage polarization to drive LUAD progression (14) and was closely related to brain metastasis (15). Moreover, alterations in FA metabolism can affect drug resistance. It has been suggested that FA metabolism reprogramming not only caused epidermal growth factor receptor-tyrosine kinase inhibitors (EGFR-TKIs) resistance via EGFR-FASN signaling (16) and induced cisplatin resistance by the ZNF263/CPT1B axis (17), but also affects immunotherapy (18). In recent years, inhibitors targeting enzymes involved in FA metabolism have garnered growing interest, with some advancing to clinical trials. Given the multiple roles of FAs in tumor pathophysiology, they present potential therapeutic targets. However, the prognostic value and predictive value for treatment are still largely unknown.
In this study, to identify the roles of FA metabolism in LUAD, a FA metabolism-related gene (FAMG) prognostic model was established based on The Cancer Genome Atlas (TCGA) database. This framework enabled multidimensional evaluation of clinical trajectories, including survival stratification and therapeutic responsiveness. Through integrative multi-omics analysis, we identified ANLN as a key gene with significant prognostic value, and investigated the functional significance and regulatory mechanism of ANLN in LUAD. The methodological framework details are provided in Figure 1. We present this article in accordance with the MDAR and TRIPOD reporting checklists (available at https://jtd.amegroups.com/article/view/10.21037/jtd-2025-836/rc).
Methods
Construction of a FAMG prognostic signature
Transcriptomic profiles and clinical features of LUAD were retrieved from the TCGA database (https://portal.gdc.cancer.gov). The microarray data profiles of GSE68465 (https://www.ncbi.nlm.nih.gov/geo) were acquired to establish the training cohort. The specific procedures are visually outlined in Figure 1. The study was conducted in accordance with the Declaration of Helsinki and its subsequent amendments.
A total of 309 FAMGs was sourced from the MisDB website (https://www.gsea-msigdb.org/gsea/msigdb) (19). Differential expression profiling between malignant lesions and adjacent histologically-normal counterparts was performed using the “Limma” R package with a false discovery rate (FDR) <0.05 and |log2fold change (FC)| >2, yielding statistically significant FAMG-level variations. Regularized regression modeling via the “Glmnet” R package identified core FAMGs for prognostic model building. The calculation of an individual risk score was performed as follows:
The “i” denotes the number of genes incorporated within the prognostic signature, while “Coef” represents the corresponding regression coefficient. This signature stratified LUAD patients into distinct risk cohorts based on the median risk score.
“Survival” package in R was employed to analyze time-to-event data. To comprehensively assess the predictive performance of the prognostic model, we applied time-dependent receiver operating characteristic (ROC) analysis using the “survival ROC” R package to calculate the area under the curve (AUC). AUC values greater than 0.6 indicate a good predictive function. Moreover, both univariate and multivariate Cox regression analyses were performed to compare the prognostic value between the FAMG signature and clinical characteristics.
A multivariate prognostic nomogram integrating risk scores with clinicopathological variables was generated through the “rms” R package, enabling patient-specific survival probability estimation. A multivariate Cox regression-derived nomogram incorporating risk stratification and key clinicopathological variables was developed using the R “rms” module. A time-dependent calibration curve was employed to verify survival estimation precision.
Drug sensitivity
Immunotherapy efficacy was evaluated via the Tumor Immune Dysfunction and Exclusion (TIDE) algorithm (http://tide.dfci.harvard.edu/), which integrates gene expression signatures associated with T cell dysfunction and exclusion to simulate the ability of tumor microenvironment to evade immune surveillance. A higher TIDE score indicates a higher probability of immune escape and a lower possibility of achieving benefits from immunotherapy.
Pharmacological sensitivity to conventional chemotherapeutic agents and molecular targeted therapies was systematically forecasted the half-maximal inhibitory concentration (IC50) values based on gene expression profiles of tumor samples via the “pRRophetic” R package, which used the expression matrix and drug-treatment data sourced from the Cancer Genome Project (CGP) (20).
Characteristics of ANLN in LUAD
The mutation frequency of ANLN was obtained from cBioPortal (https://www.cbioportal.org/) (21). The immunohistochemical images of ANLN expression in cancer and adjacent tissues were obtained from the HPA database (https://www.proteinatlas.org/). To compare the differences between risk scores and clinical characteristics between the low- and high-risk score groups, “Limma” R package was used in TCGA cohort.
Single-cell data analysis
ANLN distribution was assessed at single-cell resolution via the IMMUcan database (https://immucanscdb.vital-it.ch) (22). Furthermore, its functional states in LUAD were investigated through CancerSEA (http://biocc.hrbmu.edu.cn/CancerSEA/home.jsp) (23) with single-cell analytical approaches.
Cell culture and transfection
A549 and NCI-H1299 cell lines were both purchased from Procell (Wuhan, China) and maintained in Ham’s F-12K and RPMI-1640 media, respectively. Both cell lines were propagated under standardized conditions (37 °C, 5% CO2) with growth media supplemented with 10% fetal bovine serum (FBS) and 1% dual antibiotics (penicillin/streptomycin).
Small interfering RNAs (siRNAs) targeting ANLN were synthesized by GenePharma (Shanghai, China). A non-targeting scrambled siRNA was used as a negative control. The experiments were divided into knockdown [siRNA ANLN (siANLN)] and control groups [siRNA normal control (siNC)]. Transfection efficiency was assessed by western blotting (WB), and all experiments included at least three biological replicates.
Sequences of siRNA were shown as follows (5'- 3'):
ANLN sense: GGCGAUGCCUCUUUGAAUATT;
Antisense: UAUUCAAAGAGGCAUCGCCTT.
Cell Counting Kit-8 (CCK-8) assay
Cells were seeded at 3×103 density per microwell in 100 µL growth medium. Following 24–72 h of incubation, a 1/10 volume of CCK-8 (TargetMol, Shanghai, China) was supplemented into the culture system. After 1 h of incubation, cellular activity was assessed through absorbance measurement at λ=450 nm.
Colony formation assay
Clonogenic potential was assessed by seeding single-cell isolates at 1×103 density per well in six-well plates with 3 mL complete medium per well. Following 10 days of culture under standard conditions (37 °C, 5% CO2), colonies underwent fixation using 4% paraformaldehyde (PFA) and then chromatic visualization via 0.1% crystal violet dye.
Flow cytometry analysis
After 24 h of culture in six-well plates, cells underwent dual-parameter staining with Annexin V-fluorescein isothiocyanate (FITC)/propidium iodide (PI) using an apoptosis detection kit (Beyotime, Shanghai, China), followed by quantitative analysis of early/late apoptotic populations.
Transwell migration assay
A cellular suspension containing 3×104 cells in 200 µL serum-free substrate was loaded into the upper chamber of 24-well transwell inserts, while 600 µL chemotactic medium was added to the lower chamber. After 24 h of incubation, transmigrated cells were sequentially processed through fixation with 4% PFA and chromogenic visualization with 0.1% crystal violet solution.
Wound healing
Confluent monolayers (90–100% density) in six-well culture plates were mechanically wounded using sterile 200 µL pipette tips. The scratch was photographed after incubation with 1% FBS medium for 0, 24, and 48 h.
Glucose uptake and lactic acid production detection
Cells were seeded at 3×105 density per well in six-well culture plates for 48 h incubation. Glycolytic activity was quantified by measuring glucose consumption and lactate secretion following standardized protocols (Jiancheng Bioengineering, Nanjing, China).
Quantitative real-time polymerase chain reaction (qRT-PCR)
RNA extraction was performed with RNA-easy isolation reagent (R701; Vazyme, Nanjing, China), with subsequent cDNA generation via reverse transcription. Quantitative PCR amplification employed ChamQ SYBR Green Master Mix (Vazyme Q711a) under standardized thermal cycling conditions. Transcript quantification was normalized using the comparative 2−ΔΔCt algorithm. The primer sequences are provided in Table S1.
WB
Cellular lysis was processed with radioimmunoprecipitation assay (RIPA)-based buffer containing protease/phosphatase inhibitor cocktails (MedChemExpress, Monmouth Junction, NJ, USA). Proteins were isolated via 8–10% sodium dodecyl sulfate-polyacrylamide gel electrophoresis (SDS-PAGE) and transferred to nitrocellulose membranes (Millipore, Burlington, MA, USA). Membranes successively underwent blocking with 5% skim milk/Tris-buffered saline with Tween-20 (TBST), incubation with primary antibody overnight at 4 °C, and incubation with horseradish peroxidase (HRP)-linked secondary antibody for 2 h at room temperature. Chemiluminescent detection was performed using enhanced chemiluminescence (ECL) detection. Specific information on primary antibodies is found in Appendix 1.
Statistical analysis
Data processing utilized R (version 4.1.3) and GraphPad Prism 8.0. Intergroup comparisons were conducted using Wilcoxon rank-sum tests or t-tests, and survival outcomes were evaluated through Kaplan-Meier analysis. All inferential evaluations adopted a bilateral configuration, with statistical significance thresholded at α=0.05.
Results
Construction and validation of the FAMG prognostic signature
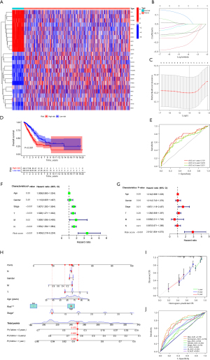
A total of 24 differential expression genes (DEGs) associated with FA metabolism were selected with FDR <0.05 and |log2FC| >1 in the TCGA database, comprising 10 upregulated and 14 downregulated genes in tumor tissues (Figure 2A). Regularized regression modeling identified five core prognostic determinants, including ENO3, CEL, ALOXE3, CYP4B1, and DPEP2 (Figure 2B,2C, Table S2). The risk score of each sample = (−0.1230) × messenger RNA (mRNA) expression of ENO3 + (−0.0802) × mRNA level of CEL + (0.0614) × mRNA expression of ALOXE3 + (−0.0951) × mRNA expression of CYP4B1 + (−0.2134) × mRNA expression of DPEP2. This metabolic signature effectively stratified LUAD patients into distinct risk cohorts based on the median risk score.
The TCGA database was designated as the training cohort. Following exclusion of 18 cases with incomplete survival records or missing transcriptomic profiles, 504 eligible participants were ultimately enrolled in this investigation. The cohort was stratified into two equal subgroups (n=252 each) comprising low- and high-risk populations, as detailed in Table 1. Survival curve analysis revealed significantly superior overall survival (OS) in the low-risk subgroup compared to their high-risk counterparts (Figure 2D). Temporal AUC values demonstrated robust predictive capacity for 1-, 3-, and 5-year survival probabilities (Figure 2E). The risk score was demonstrated independent prognostic significance for OS across univariable and multivariable regression models (Figure 2F,2G). Similar findings were noted in the GEO database (GSE68465) (Table S3, Figure S1). Furthermore, a prognostic nomogram integrating clinical parameters [age, gender, tumor-node-metastasis (TNM) stage] with risk stratification was developed for survival prediction of LUAD patients (Figure 2H). Calibration curves confirmed superior concordance between predicted and observed 1-, 3-, and 5-year survival probabilities (Figure 2I). The ROC curve confirmed the nomogram’s superior discriminatory power over standalone clinical predictors (Figure 2J).
Table 1
| Characteristics | Total (n=504) | Low-risk group (n=252) | High-risk group (n=252) | P value |
|---|---|---|---|---|
| Age (years) | ||||
| ≤65 | 238 (47.2) | 118 (46.8) | 120 (47.6) | 0.79 |
| >65 | 256 (50.8) | 130 (51.6) | 126 (50.0) | |
| Unknown | 10 (2.0) | 4 (1.6) | 6 (2.4) | |
| Gender | ||||
| Male | 234 (46.4) | 111 (44.0) | 123 (48.8) | 0.28 |
| Female | 270 (53.6) | 141 (56.0) | 129 (51.2) | |
| Stage | ||||
| I | 270 (53.6) | 160 (63.5) | 110 (43.7) | <0.001 |
| II | 119 (23.6) | 48 (19.0) | 71 (28.1) | |
| III | 81 (16.1) | 27 (10.7) | 54 (21.4) | |
| IV | 26 (5.1) | 11 (4.4) | 15 (6.0) | |
| Unknown | 8 (1.6) | 6 (2.4) | 2 (0.8) | |
| T stage | 0.008 | |||
| T1 | 168 (33.3) | 103 (40.9) | 65 (25.8) | |
| T2 | 269 (53.4) | 121 (48.0) | 148 (58.7) | |
| T3 | 45 (8.9) | 18 (7.1) | 27 (10.7) | |
| T4 | 19 (3.8) | 8 (3.2) | 11 (4.4) | |
| Tx | 3 (0.6) | 2 (0.8) | 1 (0.4) | |
| N stage | 0.001 | |||
| N0 | 325 (64.5) | 183 (72.6) | 142 (56.3) | |
| N1 | 94 (18.7) | 36 (14.3) | 58 (23.0) | |
| N2 | 71 (14.1) | 25 (9.9) | 46 (18.3) | |
| N3 | 2 (0.4) | 0 (0) | 2 (0.8) | |
| Nx | 12 (2.4) | 8 (3.2) | 4 (1.6) | |
| M stage | 0.57 | |||
| M0 | 335 (66.5) | 168 (66.7) | 167 (66.3) | |
| M1 | 25 (5.0) | 10 (4.0) | 15 (6.0) | |
| Mx | 144 (28.5) | 74 (29.3) | 70 (27.7) |
LUAD, lung adenocarcinoma; M, metastasis; N, node; T, tumor; TCGA, The Cancer Genome Atlas.
Response to immunotherapy, chemotherapy, and targeted drugs
Comprehensive evaluation of immune evasion potential (TIDE algorithm), tumor mutation burden (TMB), and the mutational status of DNA damage repair (DDR)-related genes (POLE and TP53) were analyzed to predict the therapeutic efficacy of immunotherapy. The enhanced immunotherapeutic responsiveness was observed in the high-risk cohort with significantly reduced TIDE scores (Figure 3A), elevated TMB (Figure 3B), and increased DDR-related mutational frequencies (Figure 3C,3D). Dose-response analyses of conventional LUAD chemotherapeutics (cisplatin, gemcitabine, paclitaxel, SN-38, and vinorelbine) demonstrated a significant inverse correlation between risk scores and IC50 values (Figure 3E-3I), which revealed that patients classified within the high-risk category exhibited heightened sensitivity to chemotherapeutic agents. Contrastingly, for molecular targeted agents, including the EGFR-TKI erlotinib, multitargeted TKI amuvatinib (MP470), and the BCL-2 inhibitor navitoclax, the IC50 values exhibited proportional association with the risk score (Figure 3J-3L), suggesting that targeted drugs had better efficacy in low-risk populations.
Interactome mapping and identification of ANLN as a prognostic marker
To analyze the relationships among the DEGs in the low- and high-risk groups, a PPI network was established (Figure S2A). Topological analysis via CytoHubba identified 10 high-degree centrality nodes, including CXCL8, SCGB1A1, CD40LG, CCR7, SFTPD, SFTPC, CD19, SST, ANLN, and PI3 (Figure S2B). LUAD samples presented lower mRNA expression levels of SCGB1A1, SFTPD, and SFTPC in tumor tissue but higher mRNA expression levels of CD19 and ANLN (Figure S2C). Survival analysis demonstrated that SFTPD and ANLN expression exhibited significant correlations with clinical outcomes (Figure S2D). Multivariable Cox regression models incorporating clinical variables identified ANLN expression level as a robust independent mortality predictor (Table S4).
Characteristics of ANLN in LUAD
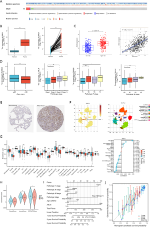
The mutation frequency of ANLN in LUAD is 6%, with amplification mutations predominating according to the cBioPortal for Cancer Genomics (Figure 4A). Transcriptomic profiling revealed significant ANLN overexpression in tumor tissue (Figure 4B). The ANLN transcript level was found to be elevated in the high-risk populations and demonstrated a positive association with the risk score (Figure 4C). Additionally, the expression level of ANLN was greater in the population aged ≥65 years and increased with tumor stage (Figure 4D). Immunohistochemical validation through HPA confirmed concordant protein-level overexpression in malignant tissue (Figure 4E). Single-cell resolution mapping (GSE131907) localized ANLN predominantly within malignant epithelial clusters (Figure 4F). Immune deconvolution revealed enhanced lymphoid infiltration and elevated ImmuneScore/ESTIMATEScore in ANLN-low subgroups (Figure 4G,4H). A multivariate survival algorithm integrating age, sex, pathologic stage, smoking status, and ANLN expression demonstrated robust predictive accuracy for predicting 1-, 3-, and 5-year OS (Figure 4I,4J).
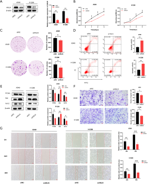
The effects of ANLN knockdown on the malignant features of LUAD cells
In order to elucidate its oncogenic function in LUAD, siRNA-mediated silencing was performed in A549 and H1299 cells. The knockdown efficiency was detected by WB (Figure 5A). Functional assessment of proliferative capacity through CCK-8 assay and colony formation assay revealed ANLN silencing-mediated growth suppression (Figure 5B,5C). Flow cytometry analysis indicated that ANLN suppression markedly triggered cell apoptosis (Figure 5D). ANLN knockdown also inhibited PCNA and Bcl-2 protein expression while promoting Bax protein expression (Figure 5E). These findings proved that ANLN knockdown could suppress cellular proliferation and increase cellular apoptosis. Additionally, we used transwell migration and wound healing assays to detect changes in migration. We observed that the loss of ANLN expression decreased the number of migrating cells (Figure 5F) and slowed the cell scratch healing rate (Figure 5G). These results revealed that ANLN knockdown significantly impaired the migratory capacity of LUAD cells.
ANLN knockdown represses FA synthesis, glycolysis, and EMT through inhibiting the AKT/mTOR/HIF-1α signaling axis
Bioinformatics study on ANLN functional states through CancerSEA revealed significant positive correlations with mitotic progression, genomic stability maintenance, and metastatic competence, and negative correlations with associations with inflammatory signaling and quiescence (Figure 6A). Complementary pathway analysis utilizing GSCALite identified ANLN as a nodal regulator of EMT, PI3K-AKT, and TSC/mTOR pathways (Figure 6B). Consistently, transcriptomic enrichment patterns from gene set enrichment analysis (GSEA) confirmed that ANLN could activate glycolysis, EMT, hypoxia, and the AKT/mTOR pathway while suppressing FA metabolism (Figure 6C). To validate the function of ANLN in FA synthesis and glycolysis, we detected the mRNA expression of key enzymes. SiRNA-mediated ANLN knockdown suppressed FASN, HK2, and PKM2 mRNA expression (Figure 6D,6E). The WB results exhibited trends similar to those observed via RT-PCR analysis (Figure 6F). Additionally, we observed a reduction in glucose uptake (Figure 6G) and lactic acid production (Figure 6H) upon ANLN knockdown. Thus, ANLN knockdown inhibited FA synthesis and glycolysis by reducing the expression levels of FASN, HK2, and PKM2. Furthermore, we investigated the effect of ANLN knockdown on EMT, indicating that ANLN silencing induced upregulation of E-cadherin with concomitant reduction in N-cadherin, vimentin, and snail (Figure 6I). Previous research has confirmed that AKT/mTOR/HIF-1α signaling pathway serves as a crucial regulator of EMT and reprogrammed glucose and FA metabolism (24,25). Next, we detected the expression levels of proteins linked to the AKT/mTOR/HIF-1α pathway, and the results confirmed that ANLN inhibition led to a decrease in the expression of p-AKT, p-mTOR, and HIF-1α (Figure 6J). In addition, an AKT activator (SC-79) was used for remedial experiment, which reversed all of these protein changes, including those associated with FA synthesis, glycolysis and EMT (Figure 7A). These findings suggest that ANLN knockdown inhibits FA synthesis, glycolysis and EMT by deactivating the AKT/mTOR/HIF1α signaling axis (Figure 7B).
Discussion
Metabolic reprogramming, one of the hallmarks of malignancy, manifests as heterogeneous metabolic phenotypes to fulfill biosynthetic and bioenergetic demands during malignant progression (26). The reprogramming of metabolic activities can be identified as a potential target for diagnosing, monitoring, and treating cancer. FA metabolism, particularly FA synthesis, is pivotal in the pathogenesis and development of cancer. Dysregulation of FA metabolism can also impact tumorigenesis, proliferation, angiogenesis induction, metastasis, immune evasion, and drug resistance (27). Identifying the roles of FA metabolism may offer a novel insight for exploring the mechanism underlying LUAD progression, identifying potential therapeutic targets, and guiding personalized treatment strategies. In this study, we investigated the roles of different FA metabolism patterns and established a FAMG prognostic signature on the basis of the TCGA-LUAD cohort, which provided survival and drug treatment response predictions for patients with LUAD. Biomarkers that are commonly used to predict immunotherapy include tumor-infiltrating lymphocytes (TILs), PDL1 expression, TMB, microsatellite instability (MSI), and DDR (28,29). We found that the high-risk group presented a lower TIDE score, a higher TMB, and a greater frequency of mutations in DDR-related genes than did the low-risk group. The above results showed that the high-risk group demonstrated an increased sensitivity to immunotherapy. Furthermore, Patients in the high-risk cohort demonstrated superior therapeutic efficacy following administration of conventional chemotherapy agents, such as cisplatin, gemcitabine, paclitaxel, irinotecan (SN-38), and vinorelbine, and patients in the low-risk cohort exhibited a heightened sensitivity to targeted drugs, including erlotinib, amuvatinib (MP470), and navitoclax. These results indicate that the prognostic signature provides meaningful guidance for personalized treatment in LUAD patients.
In our study, we identified ANLN as a key prognostic marker, which has been confirmed as a key factor in driving oncogenic evolution and therapeutic failure. Wang et al. reported that ANLN upregulated the expression of EZH2 to promote pancreatic cancer progression through the regulation of the miR-218-5p/LASP1 signaling pathway (30). ANLN can increase stemness via TWIST1 and BMP2 in triple-negative breast cancer (TNBC) (31). In addition, ANLN promoted the activation of RhoA and increased the expression of MDR1 and BCRP, thereby causing resistance to doxorubicin in breast cancer (32). The above studies suggest that ANLN can serve as an important tumor marker. In our study, ANLN knockdown suppressed cell proliferation and migration while inducing cell apoptosis.
Multi-platform systems biology interrogation revealed that ANLN could activate glycolysis, EMT, hypoxia, and the AKT/mTOR pathway while suppressing FA metabolism. Many studies have shown that metabolic reprogramming meets the need for rapid growth and proliferation of tumors, which enhances the EMT, invasion, and metastasis of tumors (33,34). The AKT pathway contributes to many cellular processes, including tumor growth, cancer metastasis, cancer metabolism, and cancer angiogenesis (35). AKT/mTOR/HIF-1α promotes tumor growth and metastasis in various malignancies (36-38). In our study, ANLN knockdown inhibited AKT/mTOR/HIF-1α pathway activation. It has been reported that phosphorylation of AKT and activation of downstream HIF-1α promote driving transcriptional programming of lipogenic enzymes (39). Moreover, AKT/HIF-1α mediates tumor glycolysis and EMT in breast cancer and glioblastomas (40,41). However, the effects of ANLN on FA synthesis and glycolysis in tumors have not been reported. We found that ANLN knockdown inhibited FA synthesis and glycolysis through downregulation of FASN, HK2, and PKM2 expression, concurrent with suppression of EMT. Pharmacological rescue experiments with AKT activator (SC-79) reversed all of these protein changes, including those associated with FA synthesis, glycolysis, and EMT. Taken together, our findings confirmed that ANLN knockdown could inhibit FA synthesis, glycolysis, and EMT by deactivating the AKT/mTOR/HIF1α signaling axis. Our results may contribute to the identification of new targets for the treatment of LUAD.
Although we have created a robust FAMG prognostic signature and screened the key gene ANLN, real-world clinical studies are essential to further verify the effectiveness of risk models.
Conclusions
In conclusion, the FAMG prognostic signature combined with clinical parameters could be used to analyze FA metabolism patterns systematically and predict the survival of LUAD patients. Even more importantly, the prognostic signature could also predict drug treatment response, including immunotherapy, chemotherapy, and targeted drugs. Thus, the signature could provide a basis for individual treatment. We also identified ANLN as a hub gene, and knockdown of ANLN resulted in a reduction of cellular proliferation and migration while inducing apoptosis in LUAD. We found, for the first time, that ANLN knockdown inhibited FA synthesis, glycolysis, and EMT by deactivating the AKT/mTOR/HIF-1α signaling axis. ANLN may shed new light on potential prognostic markers and therapeutic targets.
Acknowledgments
None.
Footnote
Reporting Checklist: The authors have completed the MDAR and TRIPOD reporting checklists. Available at https://jtd.amegroups.com/article/view/10.21037/jtd-2025-836/rc
Data Sharing Statement: Available at https://jtd.amegroups.com/article/view/10.21037/jtd-2025-836/dss
Peer Review File: Available at https://jtd.amegroups.com/article/view/10.21037/jtd-2025-836/prf
Funding: This research was funded by
Conflicts of Interest: All authors have completed the ICMJE uniform disclosure form (available at https://jtd.amegroups.com/article/view/10.21037/jtd-2025-836/coif). The authors have no conflicts of interest to declare.
Ethical Statement: The authors are accountable for all aspects of the work in ensuring that questions related to the accuracy or integrity of any part of the work are appropriately investigated and resolved. The study was conducted in accordance with the Declaration of Helsinki and its subsequent amendments
Open Access Statement: This is an Open Access article distributed in accordance with the Creative Commons Attribution-NonCommercial-NoDerivs 4.0 International License (CC BY-NC-ND 4.0), which permits the non-commercial replication and distribution of the article with the strict proviso that no changes or edits are made and the original work is properly cited (including links to both the formal publication through the relevant DOI and the license). See: https://creativecommons.org/licenses/by-nc-nd/4.0/.
References
- Bray F, Laversanne M, Sung H, et al. Global cancer statistics 2022: GLOBOCAN estimates of incidence and mortality worldwide for 36 cancers in 185 countries. CA Cancer J Clin 2024;74:229-63. [Crossref] [PubMed]
- Kim N, Kim HK, Lee K, et al. Single-cell RNA sequencing demonstrates the molecular and cellular reprogramming of metastatic lung adenocarcinoma. Nat Commun 2020;11:2285. [Crossref] [PubMed]
- Miller M, Hanna N. Advances in systemic therapy for non-small cell lung cancer. BMJ 2021;375: [Crossref] [PubMed]
- Huang K, Han Y, Chen Y, et al. Tumor metabolic regulators: key drivers of metabolic reprogramming and the promising targets in cancer therapy. Mol Cancer 2025;24:7. [Crossref] [PubMed]
- Glaviano A, Lau HS, Carter LM, et al. Harnessing the tumor microenvironment: targeted cancer therapies through modulation of epithelial-mesenchymal transition. J Hematol Oncol 2025;18:6. [Crossref] [PubMed]
- Gu Q, Wang Y, Yi P, et al. Theoretical framework and emerging challenges of lipid metabolism in cancer. Semin Cancer Biol 2025;108:48-70. [Crossref] [PubMed]
- Pascale JV, Wolf A, Kadish Y, et al. 20-Hydroxyeicosatetraenoic acid (20-HETE): Bioactions, receptors, vascular function, cardiometabolic disease and beyond. Adv Pharmacol 2023;97:229-55. [Crossref] [PubMed]
- Shu L, Li X, Liu Z, et al. Bile exosomal miR-182/183-5p increases cholangiocarcinoma stemness and progression by targeting HPGD and increasing PGE2 generation. Hepatology 2024;79:307-22. [Crossref] [PubMed]
- Bayerl F, Meiser P, Donakonda S, et al. Tumor-derived prostaglandin E2 programs cDC1 dysfunction to impair intratumoral orchestration of anti-cancer T cell responses. Immunity 2023;56:1341-1358.e11. [Crossref] [PubMed]
- Tran H, Tauro W, Mobasheri A, et al. TissueGene-C induces anti-inflammatory activity and M2 macrophage polarization via activation of prostaglandin E(2) signaling. Cytotherapy 2025;27:324-37. [Crossref] [PubMed]
- Fleck AK, Hucke S, Teipel F, et al. Dietary conjugated linoleic acid links reduced intestinal inflammation to amelioration of CNS autoimmunity. Brain 2021;144:1152-66. [Crossref] [PubMed]
- Tang W, Zhang D, Liu D, et al. E2F7 upregulates MCM4 and fatty acid metabolism to advance lung adenocarcinoma metastasis. Prostaglandins Other Lipid Mediat 2025;178:106988. [Crossref] [PubMed]
- Liu K, Li X, Yang Z, et al. Activation of CTHRC1 by HOXB9 Promotes Angiogenesis through Fatty Acid Metabolism in Lung Adenocarcinoma. Rev Invest Clin 2022;75:63-75. [Crossref] [PubMed]
- Weng M, Zhu X. Thrombospondin-2 induces M2 macrophage polarization through fatty acid metabolism to drive lung adenocarcinoma proliferation. Anticancer Drugs 2025;36:459-67. [Crossref] [PubMed]
- Wang L, Liu W, Liu K, et al. The dynamic dysregulated network identifies stage-specific markers during lung adenocarcinoma malignant progression and metastasis. Mol Ther Nucleic Acids 2022;30:633-47. [Crossref] [PubMed]
- Ali A, Levantini E, Teo JT, et al. Fatty acid synthase mediates EGFR palmitoylation in EGFR mutated non-small cell lung cancer. EMBO Mol Med 2018;10:e8313. [Crossref] [PubMed]
- Yan R, Zheng C, Qian S, et al. The ZNF263/CPT1B axis regulates fatty acid β-oxidation to affect cisplatin resistance in lung adenocarcinoma. Pharmacogenomics J 2024;24:33. [Crossref] [PubMed]
- Chen Y, Zhou Y, Ren R, et al. Harnessing lipid metabolism modulation for improved immunotherapy outcomes in lung adenocarcinoma. J Immunother Cancer 2024;12:e008811. [Crossref] [PubMed]
- Subramanian A, Tamayo P, Mootha VK, et al. Gene set enrichment analysis: a knowledge-based approach for interpreting genome-wide expression profiles. Proc Natl Acad Sci U S A 2005;102:15545-50. [Crossref] [PubMed]
- Geeleher P, Cox N, Huang RS. pRRophetic: an R package for prediction of clinical chemotherapeutic response from tumor gene expression levels. PLoS One 2014;9:e107468. [Crossref] [PubMed]
- de Bruijn I, Kundra R, Mastrogiacomo B, et al. Analysis and Visualization of Longitudinal Genomic and Clinical Data from the AACR Project GENIE Biopharma Collaborative in cBioPortal. Cancer Res 2023;83:3861-7. [Crossref] [PubMed]
- Camps J, Noël F, Liechti R, et al. Meta-Analysis of Human Cancer Single-Cell RNA-Seq Datasets Using the IMMUcan Database. Cancer Res 2023;83:363-73. [Crossref] [PubMed]
- Yuan H, Yan M, Zhang G, et al. CancerSEA: a cancer single-cell state atlas. Nucleic Acids Res 2019;47:D900-8. [Crossref] [PubMed]
- Infantino V, Santarsiero A, Convertini P, et al. Cancer Cell Metabolism in Hypoxia: Role of HIF-1 as Key Regulator and Therapeutic Target. Int J Mol Sci 2021;22:5703. [Crossref] [PubMed]
- Li Y, Li B, Yang K, et al. PER3 suppresses tumor metastasis of oral squamous cell carcinoma by promoting HIF-1α degradation. Transl Oncol 2025;52:102258. [Crossref] [PubMed]
- Hanahan D. Hallmarks of Cancer: New Dimensions. Cancer Discov 2022;12:31-46. [Crossref] [PubMed]
- Jin Z, Chai YD, Hu S. Fatty Acid Metabolism and Cancer. Adv Exp Med Biol 2021;1280:231-41. [Crossref] [PubMed]
- Qu J, Jiang M, Wang L, et al. Mechanism and potential predictive biomarkers of immune checkpoint inhibitors in NSCLC. Biomed Pharmacother 2020;127:109996. [Crossref] [PubMed]
- Hopkins JL, Lan L, Zou L. DNA repair defects in cancer and therapeutic opportunities. Genes Dev 2022;36:278-93. [Crossref] [PubMed]
- Wang A, Dai H, Gong Y, et al. ANLN-induced EZH2 upregulation promotes pancreatic cancer progression by mediating miR-218-5p/LASP1 signaling axis. J Exp Clin Cancer Res 2019;38:347. [Crossref] [PubMed]
- Maryam A, Chin YR. ANLN Enhances Triple-Negative Breast Cancer Stemness Through TWIST1 and BMP2 and Promotes its Spheroid Growth. Front Mol Biosci 2021;8:700973. [Crossref] [PubMed]
- Wang F, Xiang Z, Huang T, et al. ANLN Directly Interacts with RhoA to Promote Doxorubicin Resistance in Breast Cancer Cells. Cancer Manag Res 2020;12:9725-34. [Crossref] [PubMed]
- Sun NY, Yang MH. Metabolic Reprogramming and Epithelial-Mesenchymal Plasticity: Opportunities and Challenges for Cancer Therapy. Front Oncol 2020;10:792. [Crossref] [PubMed]
- Mao Y, Xia Z, Xia W, et al. Metabolic reprogramming, sensing, and cancer therapy. Cell Rep 2024;43:115064. [Crossref] [PubMed]
- He Y, Sun MM, Zhang GG, et al. Targeting PI3K/Akt signal transduction for cancer therapy. Signal Transduct Target Ther 2021;6:425. [Crossref] [PubMed]
- Mao QY, Wang XQ, Lin F, et al. Scorpiones, Scolopendra and Gekko Inhibit Lung Cancer Growth and Metastasis by Ameliorating Hypoxic Tumor Microenvironment via PI3K/AKT/mTOR/HIF-1α Signaling Pathway. Chin J Integr Med 2024;30:799-808. [Crossref] [PubMed]
- Zhan S, Bai X, Zhao Y, et al. TGFBI promotes proliferation and epithelial-mesenchymal transition in renal cell carcinoma through PI3K/AKT/mTOR/HIF-1α pathway. Cancer Cell Int 2024;24:265. [Crossref] [PubMed]
- Liu Z, Sun T, Piao C, et al. METTL13 inhibits progression of clear cell renal cell carcinoma with repression on PI3K/AKT/mTOR/HIF-1α pathway and c-Myc expression. J Transl Med 2021;19:209. [Crossref] [PubMed]
- Xie H, Simon MC. Oxygen availability and metabolic reprogramming in cancer. J Biol Chem 2017;292:16825-32. [Crossref] [PubMed]
- Cao J, Cao R, Liu Y, et al. CPNE1 mediates glycolysis and metastasis of breast cancer through activation of PI3K/AKT/HIF-1α signaling. Pathol Res Pract 2023;248:154634. [Crossref] [PubMed]
- Su X, Yang Y, Guo C, et al. NOX4-Derived ROS Mediates TGF-β1-Induced Metabolic Reprogramming during Epithelial-Mesenchymal Transition through the PI3K/AKT/HIF-1α Pathway in Glioblastoma. Oxid Med Cell Longev 2021;2021:5549047. [Crossref] [PubMed]

