SYVN1 aggravates esophageal squamous cell carcinoma development by activating NF-κB pathway to facilitate macrophage M2 polarization
Highlight box
Key findings
• Synoviolin (SYVN1) accelerated esophageal squamous cell carcinoma (ESCC) progression via activating nuclear factor kappa B (NF-κB) pathway to induce M2 polarization of tumor-associated macrophages (TAMs).
What is known and what is new?
• SYVN1 participated in the regulation of ESCC malignant processes, and macrophage polarization levels also affected ESCC.
• SYVN1 promoted the M2 polarization of TAMs to induce ESCC progression by targeting DDX5 and eEF1A2 to activate NF-κB pathway.
What is the implication, and what should change now?
• We proved that SYVN1 accelerated ESCC progression via activating NF-κB pathway to induce M2 polarization of TAMs, which might provide a novel idea for ESCC treatment. In future studies, we plan to investigate markers like p105/p50, p100/p52 and RelB to characterize SYVN1’s impact on NF-κB signaling. Second, a limitation of this study is the lack of a control group (TAM + BAY group) assessing NF-κB inhibition (BAY 11-7085) in macrophages co-cultured with si-NC-treated ESCC cells. This control would have clarified if NF-κB inhibition alone impacts ESCC cell behaviors independent of SYVN1. Although our rescue experiments show that NF-κB inhibition reverses SYVN1 knockdown effects, the specific contribution of basal NF-κB activity in control conditions is unaddressed. Future studies should include this comparison to dissect SYVN1-mediated phenotypes’ dependency on NF-κB signaling.
Introduction
Esophageal carcinoma is one of the most prevailing gastrointestinal malignancies and identified as the sixth precipitating factor for global cancer mortality (1). Because it has no arresting clinical symptoms in the early stage, most patients are diagnosed in the middle and late stages, generally accompanied by distant metastasis (2). Based on histopathological classification, esophageal squamous cell carcinoma (ESCC) is the dominant subtype of esophageal cancer across the world, constituting up to 90% of all esophageal cancer cases (3). It is recognized that the risk driving factors of ESCC are numerous, mainly including smoking, alcoholism, spicy foods, long-term intake of marinated vegetables and malnutrition (4). Although efforts have been made to develop ESCC treatment strategies, its prognosis remains far from satisfactory, with a 5-year survival rate of only 9–27.1% (5). Accordingly, gaining a better understating of its pathogenesis is pressed for the discovery of effective strategies for ESCC therapy.
The tumor microenvironment (TME) is the ecosystem in which the tumor itself develops or mutates, consisting of diverse components such as immune cells, cytokines, connective tissue cells and extracellular matrix (6). A growing number of studies has illuminated that TME is strongly associated with inflammation and plays a pivotal role for cancer evolution (7). Besides, it has been found that the esophageal mucosa with chronic inflammation tends to progress into ESCC (8). Tumor-associated macrophages (TAMs) are an important element in setting up the bridge between tumor cells and TME (9,10). Accumulating evidence has clarified the correlation of TAMs with the good or bad prognosis in multiple types of malignancies, which is attributed to different polarization modes of TAMs induced by TME (7,11,12). Of note, TAM polarization has been demonstrated to be involved in controlling the development of ESCC (13,14). In view of these facts, exploring the mechanism governing TAM polarization is beneficial to discover new regulators of ESCC.
Synoviolin (SYVN1), which is also termed as HMG-CoA reductase degradation 1 (HRD1), is a kind of E3 ubiquitin ligases and acts as a key ingredient of the regulatory compound responsible for the ubiquitylation of misfolded proteins in the endoplasmic reticulum associated degradation (ERAD) system (15,16). Intriguingly, a growing body of investigations have manifested that SYVN1 is a crucial modulator in a wide range of malignant tumors through mediating the expression of numerous metabolic enzymes and growth factors to affect cellular activity (17-19). More importantly, a recent study has expounded that SYVN1 is upregulated in ESCC via quantitative proteomics, indicating SYVN1 as a latent target for the treatment of ESCC (20). As a result, the purpose of the present research is to validate the function of SYVN1 in ESCC and further shed light on its molecule mechanism. We present this article in accordance with the MDAR and ARRIVE reporting checklists (available at https://jtd.amegroups.com/article/view/10.21037/jtd-2025-285/rc).
Methods
Tissue collection and cell culture
The clinical specimens were acquired from ESCC patients admitted to Jinling Hospital, between June, 2021 and June, 2023. A total of 15 pairs of cancerous tissues and adjacent normal esophageal tissues (collected at least 5 cm away from the tumor margin) were obtained from ESCC patients. The study was conducted in accordance with the Declaration of Helsinki and its subsequent amendments. The study was approved by the Clinical Research Ethics Committee of General Hospital of Eastern Theater Command (approval No. 2024DZGJJ-206). The written informed consent was obtained from all enrolled participants without any treatment before tumorectomy. All samples were independently confirmed by two pathologists. A small portion of tissues were immobilized in 4% paraformaldehyde (PFA) for immunohistochemical analysis, most of the rest were quick-frozen and maintained at −80 °C.
Four human ESCC cell lines [TE-1 (cat#TCHu89), TE-10 (cat#TCHu90), KYSE-150 (cat#TCHu236), and EC109 (cat#TCHu69)], as well as human mononuclear cell line THP-1 (cat#SCSP-567) were provided by Shanghai Institute of Cell Biology (Shanghai, China). Human normal esophageal endotheliocytes HEEpiC were obtained from YaJi Biotechnology Co., Ltd. (cat#YS2492C, Shanghai, China). These cells were cultivated with RPMI 1640 (cat#11875093, Gibco, USA) containing 10% fetal bovine serum (FBS) (cat#A5670801, Gibco), 1% penicillin-streptomycin (cat#15140-122, Invitrogen, USA) at 37 °C in a moist atmosphere of 5% CO2.
Cell transfection and lentiviral infection
Two independent small interfering RNAs targeting SYVN1 (si-SYVN1#1: 5'-GUUUCAGAUGAUUAUUUAAUU-3'; si-SYVN1#2: 5'-GAUGAUUAUUUAAUUUGUAAA-3') purchased from GenePharma (Shanghai, China) were applied to silence SYVN1 in ESCC cells, with the scrambled siRNA (5'-CACGATAAGACAATGTATTT-3') as the negative control. The pLent3.1 plasmids containing full-length DDX5 or eEF1A2 were also bought from GenePharma, with the empty vector as the negative control. Cell transfection was implemented with Lipofectamine 3000 (cat#L3000150, Invitrogen) as per the product directions. For establishment of KYSE-510 cells with stable low expression of SYVN1, lentiviruses encoding short hairpin RNAs (shRNAs) targeting SYVN1 (shSYVN1-F: 5'-CCGGCTGCAGAACTTCTGAAGTTTA CTCGAG TAAACTTCAGAAGTTCTGCAG TTTTTG-3'; shSYVN1-R: 5'-AATTCAAAAA CTGCAGAACTTCTGAAGTTTA CTCGAGTAAACTTCAGAAGTTCTGCA-3') and non-specific shRNAs (sh-NC-F: 5'-CCGG CTTTCTCCGAACGTGTCACGT CTCGAG ACGTGACACGTTCGGAGAAAGTTTTTG-3'; sh-NC-R: 5'-AATTCAAAAA CTTTCTCCGAACGTGTCACGT CTCGAG ACGTGACACGTTCGGAGAAA-3') were designed and constructed by GenePharma. KYSE-510 cells were infected with indicated lentiviruses and subsequently chosen using 2 µg/mL puromycin. For inhibition of nuclear factor kappa B (NF-κB) signaling, the pathway inhibitor BAY 11-7085 (cat#HY-10257, MedChemExpress, Monmouth Junction, USA) was adopted.
Quantitative polymerase chain reaction (qPCR)
Total RNA was isolated from frozen tissues and cells using the TRIzol reagent (cat#15596018CN, Invitrogen, Carlsbad, USA) according to the manufacturer’s protocol. Briefly, 50–100 mg of tissue was homogenized in 1 mL of TRIzol using a disposable pestle for 5 min. Cells were washed twice with ice-cold PBS, and 1 mL of TRIzol was added directly to each well. Plates were rocked gently for 5 min at room temperature to ensure complete cell lysis. Following incubation at room temperature for 5 min, 0.2 mL of chloroform was added, mixed vigorously, and centrifuged at 12,000 ×g for 15 min at 4 °C. The aqueous phase was transferred to a new tube, and RNA was precipitated by adding 0.5 mL of isopropanol, followed by centrifugation at 12,000 ×g for 10 min at 4 °C. The RNA pellet was washed with 75% ethanol, air-dried, and resuspended in RNase-free water. RNA concentration and purity were assessed using a NanoDrop (Thermo Fisher Scientific, Waltham, USA). The RT Master Mix kit (cat#HY-K0510A, MedChemExpress, Monmouth Junction,USA) was adopted for cDNA synthesis. By means of a Faststart SYBR Green Master kit (cat#HY-KK4601, Roche, Basel, Switzerland), qPCR assay was implemented in a PCR detection system (Roche) utilizing these primers: SYVN1, 5'-GCTCACGCCTACTACCTCAAA-3' (F), 5'-GCCAGACAAGTCTCTGTGACG-3' (R); iNOS, 5'-TCTTGGTCAAAGCTGTGCTC-3' (F), 5'-CATTGCCAAACGTACTGGTC-3' (R); CD86, 5'-AGGACTCCCTCTAAGTGGAATAG-3' (F), 5'-GCCCATAAGTGTGCTCTGAA-3' (R); CD163, 5'-AGCAGACTACTCCAACATCC-3' (F), 5'-TGGCACAGTTGTCTCTATCC-3' (R); CD206, 5'-AGCCAACACCAGCTCCTCAAGA-3' (F), 5'-CAAAACGCTCGCGCATTGTCCA-3' (R); β‐actin, 5'-CATGTACGTTGCTATCCAGGC-3' (F), 5'-CTCCTTAATGTCACGCACGAT-3' (R). The relative gene expression was analyzed via the 2−ΔΔCT method with β‐actin as the inner control.
Western blot
Total protein was extracted from tissue samples or cells by using RIPA buffer (cat#R0010, Solarbio, Beijing, China) and then quantified with a BCA kit (cat#PC0020, Solarbio). Equivalent samples were loading on SDS-PAGE, electrophoretically transferred to polyvinylidene difluoride (PVDF) membranes and immersed in 5% skim milk for blockage. Membranes went through an overnight treatment with primary antibodies for SYVN1 (cat#ab170901, Abcam, USA), Bax (cat#ab32503, Abcam), Bcl-2 (cat#ab182858, Abcam), cleaved caspase-3 (cat#ab32042, Abcam), caspase-3 (cat#ab184787, Abcam), MMP3 (cat#ab52915, Abcam), MMP9 (cat#ab283575, Abcam), GSDMD (cat#39754, Cell Signaling Technology, USA), GSDMD-N (cat#ab215203, Abcam), cleaved-caspase1 (cat#HY-P80622, MedChemExpress), DDX5 (cat#ab126730, Abcam), eEF1A2 (cat#ab227824, Abcam), p-IκBα (Ser32/36) (cat#ab133462, Abcam), IκBα (cat#ab76429, Abcam), p-p65 (Ser536) (cat#ab76302, Abcam), p65 (cat#ab32536, Abcam), iNOS (cat#ab283655, Abcam), CD86 (cat#ab220188, Abcam), CD206 (cat#ab64693, Abcam), CD163 (cat#ab182422, Abcam) and β‐actin (cat#ab6276, Abcam) at 4 °C. Afterwards, membranes were probed by secondary antibodies (cat#ab288151, Abcam) and measured with the chemiluminescence reagent (cat#34580, Thermo Fisher Scientific, USA). Band intensities were analyzed using Image Lab Software (Version 6.1, Bio-Rad Laboratories, Hercules, USA). Target protein band intensities were normalized to β‐actin (loading control) from the same membrane. Molecular weight markers were included in all Western blot experiments to verify the size of target proteins.
Cell Counting Kit-8 (CCK-8)
Cell proliferation was assessed with CCK-8 assay. In short, ESCC cells were inoculated onto 96-well plates at a density of 5,000 cells per well and maintained at 37 °C. At different time points (0, 24, 48 and 72 h) post culture, each well was supplemented with CCK-8 reagent (cat#CK04, Dojindo, Japan). After another 2 h of incubation, absorbance was examined at 450 nm by means of a microplate reader.
Cell apoptosis detection
Flow cytometry was carried out to estimate cell apoptosis rate by virtue of the Annexin V-APC/7-AAD apoptosis detection kit (cat#MX3214, MKBio, Shanghai, China). In line with product specifications, ESCC cells were lysed by trypsin, resuspended in binding buffer and then dyed with Annexin V-APC and 7-AAD in an environment sheltered from light. The ratio of apoptotic cells was measured with a flow cytometer (Beckman Coulter, Miami, USA).
Wound healing assay
Following transfection, ESCC cells were seeded in 6-well plates at a density of 5×105 cells per well in complete medium at 37 °C with 5% CO2. Until 90% cell confluence, the wound was created using a 200 µL pipette tip. Immediately after scratching, the fields per well were imaged using an EVOS XL Core Imaging System (Thermo Fisher, USA) at 0 h, focusing on the scratch center. Then, cells were cultured at 37 °C for 48 h. The fields per well were imaged at 48 h. Wound closure (%) = (1 − Scratch Width at 24 h/Scratch Width at 0 h) ×100%.
Animal experiment
All animal experiments were performed under a project license (approval No. DZGZRDW2400242) granted by the Experimental Animal Use and Management Committee of General Hospital of Eastern Theater Command, in compliance with General Hospital of Eastern Theater Command institutional guidelines for the care and use of animals. A protocol was prepared before the study without registration. 6-week-old BALB/c nude mice (male, 18–20 g) were procured from Cavens Laboratory Animal Co., Ltd. (Changzhou, China) were for tumor xenograft assay. Mice were subjected to subcutaneous inoculation of stable transfected KYSE-150 cells and reared in specific-pathogen-free environment for 4 weeks, three in each group. Finally, tumor tissues were collected and weighed following mice were euthanized.
Hematoxylin and eosin (H&E) staining
After fixation in 4% PFA, neoplasms were subjected to paraffin embedding and cut into tissue slices with 3 µm thickness. Then, sections were dewaxed, treated with gradient alcohol for rehydration and dyed by hematoxylin and eosin. Following washing with running water, slices were sealed with resin and observed under an optical microscope (Olympus, Japan).
Immunohistochemistry (IHC)
Tissue sections were deparaffinized, followed by antigen retrieval, blocked with goat serum and then probed by primary antibodies for SYVN1 (cat#5297, Cell Signaling Technology), iNOS (cat#ab283655, Abcam), CD86 (cat#ab220188, Abcam), CD206 (cat#ab64693, Abcam), CD163 (cat#ab182422, Abcam) and Ki67 (cat#ab16667, Abcam) at 4 °C. Following treatment with HRP-conjugated secondary antibodies (cat#ab288151, Abcam), sections were immersed in DAB substrate and dyed by hematoxylin.
Terminal deoxynucleotidyl transferase (TUNEL)
The in situ cell death detection kit (cat#MK500, Takara, Japan) was employed to evaluate cell apoptosis in tissue samples. Dewaxed and rehydrated tissue sections were dealt with proteinase K and then stained with TUNEL reaction solution according to the product manuals. Hematoxylin was utilized for nuclear staining and images were captured with a microscope.
Enzyme linked immunosorbent assay (ELISA)
Following different treatments, the release of interleukin (IL)-18 and IL-1β in each group was estimated with the commercial ELISA kits of IL-18 (cat#DL180, R&D systems, USA) and IL-1β (cat#MLB00C-1, R&D systems) obeying the guidelines recommended by the supplier. Briefly, 96-well plates were coated with capture antibody [100 µL/well in phosphate-buffered saline (PBS)] at room temperature overnight, washed 3 × with 400 µL Wash Buffer (0.05% Tween-20), blocked with 300 µL Reagent Diluent at room temperature for 1 h. Cell free supernatants or standards (100 µL) were incubated at room temperature for 2 h, and incubated with 100 µL biotinylated detection antibody at room temperature for 2 h. After washing, streptavidin-HRP conjugate was added at room temperature for 20 min, followed by 100 µL substrate solution at room temperature for 20 min. The reaction was stopped with 50 µL stop solution, and absorbance was read at 450 nm.
Preparation of TAMs
M0 macrophages were prepared by inducing THP-1 cells with 50 ng/mL PMA (cat#HY-18739, MedChemExpress) for 48 h. Then, M0 macrophages were polarized to M1 via treatment with 100 ng/mL IFNγ (cat#HY-P70610, MedChemExpress). The co-culture system (Corning, New York, USA) was utilized for co-culture. ESCC cells were inserted into the upper chamber and the bottom of the chamber was filled with macrophages. After 48 h of co-cultivation, the culture medium was harvested for measurement of cytokines. Collected TAMs were digested and treated with PEcy7-conjugated CD86 antibody (cat#ab233571, Abcam) and APCcy7-labeled CD206 antibody (cat#17-2069-42, Invitrogen). Flow cytometry was carried out for recognition of macrophage classification.
Co-immunoprecipitation (Co-IP)
The interplay of SYVN1 with DDX5 and eEF1A2 was evaluated by Co-IP assay through employment of the Co-IP kit (cat#P2179M, Beyotime, China). Briefly, ESCC cells were dissolved with IP lysis buffer and then immunoprecipitation was carried out with SYVN1 antibody (cat#ab170901, Abcam) or immunoglobulin G (IgG) (cat# ab171870, Abcam) and Protein A/G magnetic beads (cat#L-1004, Santa Cruz, USA). Cell lysate was used as the input. The bound proteins were eluted by IP washing buffer and detected with western blot.
Statistical analysis
All results were shown as means ± standard deviation (SD) from three independent assays. Data processing was conducted with GraphPad Prism 7.0. Student’s t-test and one-way analysis of variance (ANOVA) were employed to assess differences among groups. P<0.05 was recognized to indicate statistical significance.
Results
SYVN1 was strongly expressed in ESCC
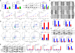
First, we intended to ascertain the expression profile of SYVN1 in ESCC. IHC staining unraveled that SYVN1 level was prominently upregulated in tumor specimens from patients with ESCC compared to normal tissue samples (Figure 1A). Similarly, qPCR assay also justified that the messenger RNA (mRNA) expression of SYVN1 was higher in ESCC tissues than in the normal samples (Figure 1B). Additionally, in comparison with human normal esophageal epithelial cell line HEEpiC, SYVN1 was greatly expressed in four ESCC cell lines, including TE-1, TE-10, KYSE-150 and EC109 (Figure 1C). In view of that KYSE-150 and EC109 cells exhibited the highest SYVN1 expression, these two cell lines were selected for subsequent research. In a word, we validated upregulation of SYVN1 in the tissues and cells of ESCC.
Silencing SYVN1 contributed to the malignant behaviors of ESCC cells
Next, SYVN1 was knocked down in KYSE-150 and EC109 cells to investigate its potential in ESCC. Knocking down of SYVN1 using two independent siRNAs (si-SYVN1#1 and si-SYVN1#2) significantly reduced SYVN1 mRNA and protein levels in KYSE-150 and EC109 cells (Figure 2A,2B). It was disclosed by CCK-8 assay that inhibition of SYVN1 (si-SYVN1#1 and si-SYVN1#2) resulted in the remarkable decrease of ESCC cell proliferation (Figure 2C). Moreover, flow cytometry detection showed that silencing SYVN1 (si-SYVN1#1 and si-SYVN1#2) induced the elevation of cell apoptosis rate (Figure 2D). Likewise, we proved that the expression of Bax and cleaved caspase-3 was heightened and Bcl2 level was lessened in KYSE-150 and EC109 cells when SYVN1 was knocked down (si-SYVN1#1 and si-SYVN1#2) (Figure 2E). However, full-length caspase 3 showed no significant change between si-NC and SYVN1 knockdown (si-SYVN1#1 and si-SYVN1#2) groups in KYSE-150 and EC109 cells (Figure 2E). In accordance with aforesaid findings, the wound healing assay and western blot suggested that downregulation of SYVN1 (si-SYVN1#1 and si-SYVN1#2) led to the suppression of cell migratory capacity and the reduction of MMP3 and MMP9 protein levels (Figure 2F,2G). By and large, we demonstrated that SYVN1 promoted ESCC development.
Knocking down of SYVN1 mitigated tumor growth in vivo
In order to ulteriorly testify the carcinogenic role of SYVN1 in vivo, the tumor xenograft experiment was implemented in nude mice. Subcutaneous injection of KYSE-150 cells stably infected with LV-shSYVN1 or LV-shNC was adopted to construct the xenograft model. As displayed in Figure 3A, silencing of SYVN1 provoked the smaller size and weight of neoplasms. Furthermore, the expression of Ki67 was dramatically alleviated in tumor tissues owing to depletion of SYVN1 (Figure 3B). On the contrary, TUNEL assay revealed that knocking down of SYVN1 led to the increase of cell apoptosis (Figure 3B). On basis of these outcomes, we concluded that downregulation of SYVN1 impeded the carcinogenesis of ESCC in vivo.
SYVN1 depletion retarded the M2 polarization of TAMs
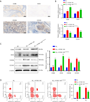
Considering the close relationship between cancer progression and TAM polarization, we strived to inquire the impacts of SYVN1 in regulating macrophage polarization. IHC staining manifested the high expression of CD206 and CD163 and the low levels of iNOS and CD86 in ESCC tissues, which indicated that the positive association of M2 phenotype polarization with SYVN1 expression (Figure 4A). Accordingly, M0 cells were obtained through exposing THP cells to PMA and then subjected to a co-culture of KYSE-150 cells with or without abundant expression of SYVN1. As anticipated, qPCR assay expounded that co-cultivation with SYVN1-expressing KYSE-150 cells facilitated a conspicuous augment in the expression of M2 markers CD206 and CD163, while silencing of SYVN1 in ESCC cells contributed to the inhibition of CD206 and CD163 levels (Figure 4B). Western blot further verified the promoting function of SYVN1 in M2 polarization of TAMs (Figure 4C). Consistently, results of flow cytometry assay illustrated that the proportion of M1 phenotype and the ratio of CD206+ macrophages were elevated when TAMs were co-cultivated with SYVN1-expressing KYSE-150 cells (Figure 4D). Notably, deficiency of SYVN1 triggered the increase of CD86+ macrophages and the diminished percent of M2 phenotype (Figure 4D). On the whole, our observations provided strong evidence that SYVN1 drove TAM polarization to M2 phenotype.
Downregulation of SYVN1 promoted cell pyroptosis in ESCC via modulating TAM polarization
ELISA assay was carried out to explore the function of SYVN1 in inflammation. Compared with the control group, the concentrations of IL-18 and IL-1β were increased in KYSE-150 cells that co-cultured with M1 phenotype macrophages, and co-cultivation of SYVN1-downregulated KYSE-150 cells further caused the strengthened expression of IL-18 and IL-1β (Figure 5A). Whereupon, we speculated that SYVN1 might be participated in affecting cell pyroptosis. Through western blot analysis, we observed that the expression of N-GSDMD and cleaved-caspase 1 was markedly enhanced when M1 phenotype macrophages were co-cultured with KYSE-150 cells exhibiting SYVN1 deficiency (Figure 5B). Collectively, these results suggested that silencing SYVN1 induced M1 polarization of TAMs to accelerate ESCC cell pyroptosis.
SYVN1 activated NF-κB pathway via targeting DDX5 and eEF1A2
In consideration of that NF-κB signaling pathway plays a crucial role in ESCC (21), we planned to probe the effect of SYVN1 on NF-κB pathway. As DDX5 and eEF1A2 has been demonstrated to act as core modulators in NF-κB signaling (22,23), this study inquired the interplay of SYVN1 with DDX5 and eEF1A2. Co-IP experiment justified the enrichment of DDX5 and eEF1A2 in sediments by SYVN1 antibody, indicating that SYVN1 directly bound to DDX5 and eEF1A2 (Figure 6A). In addition, western blot showed that silencing of SYVN1 inhibited canonical NF-κB pathway activation, as evidenced by reduced phosphorylation of IκBα (Ser32/36) and p65 (Ser536), and decreased nuclear translocation of p65, while overexpression of DDX5 or eEF1A2 neutralized the role of SYVN1 knockdown in activation of NF-κB pathway (Figure 6B). Namely, Knocking down of SYVN1 impeded the activation of NF-κB pathway by weakening DDX5 and eEF1A2 expression.
SYVN1 modulated TAM polarization to aggravate ESCC through DDX5/eEF1A2/NF-κB axis
Finally, we implemented rescue assays to validate that SYVN1 contributed to activation of NF-κB pathway to induce ESCC development by interplaying with DDX5 and eEF1A2. The TAM cells were divided into six groups: TAM (macrophages co-cultured with ESCC cells transfected with scrambled siRNA and empty overexpression vector); TAM + si-SYVN1#1 (macrophages co-cultured with ESCC cells transfected with SYVN1 siRNA and empty overexpression vector); TAM + si-SYVN1#1+DDX5 (macrophages co-cultured with ESCC cells transfected with SYVN1 siRNA and DDX5 overexpression plasmid); TAM + si-SYVN1 + eEF1A2 (macrophages co-cultured with ESCC cells transfected with SYVN1 siRNA and eEF1A2 overexpression plasmid); TAM + si-SYVN1#1 + DDX5 + Bay (macrophages co-cultured with ESCC cells transfected with SYVN1 siRNA and DDX5 overexpression plasmid and treated with BAY 11-7085); TAM + si-SYVN1#1 + eEF1A2 (macrophages co-cultured with ESCC cells transfected with SYVN1 siRNA and eEF1A2 overexpression plasmid and treated with BAY 11-7085). TAMs were harvested by using transwell chamber to indirectly co-culture THP-1 induced by PMA with KYSE-150 cells. It was revealed that the decline of cell viability caused by depletion of SYVN1 was abolished by overexpressing DDX5 or eEF1A2, and the application of NF-κB pathway inhibitor BAY led to the recovery of cell viability (Figure 7A). On the contrary, caspase-3 activity was elevated by SYVN1 knockdown and then lessened by overexpression of DDX5 or eEF1A2, while suppression of NF-κB pathway abrogated the effects of DDX5 and eEF1A2 in cell apoptosis (Figure 7B). Consistently, western blot further validated that downregulation of SYVN1 evoked increased Bax and cleaved caspase-3 levels and reduced expression of Bcl2, upregulating DDX5 or eEF1A2 countermanded the role of SYVN1 depletion in these proteins and blockage of NF-κB pathway restored their expression (Figure 7C). However, full-length caspase-3 showed no significant change among these groups (Figure 7C). Moreover, overexpression of DDX5 or eEF1A2 retarded the inhibition of cell migration and MMP3 and MMP9 expression triggered by SYVN1 silencing, which was restored when NF-κB pathway was restrained (Figure 7D,7E). Collectively, our findings provided strong evidence that SYVN1 accelerated ESCC development by regulating DDX5/eEF1A2/NF-κB pathway to promote TAM polarization.
Discussion
With reference to the most recent statistics, esophageal cancer is a constantly diagnosed malignant tumor, which occupies the sixth position among the leading contributors responsible for deaths from cancer (24). Moreover, it is estimated that there will be 957,000 newly confirmed patients and 880,000 death cases by 2040 (24). Strikingly, esophageal carcinoma is one of the cancers with the lowest 5-year survival rates (25). ESCC is the main component of esophageal cancer and the survival rate for ESCC patients who receive early treatment is as high as 85% (26). However, the outcomes of most ESCC patients are dismal due to the late diagnosis (27). In spite of the rapid development of ESCC treatment, serious side effects and growing drug resistance limit the effectiveness of ESCC therapy (28). Thus, it is imperative to seek out novel therapeutic targets for ESCC.
Through adjusting and controlling ubiquitination of core genes, SYVN1 performs the modulatory function in physiological and pathological processes of plentiful diseases, especially in cancer (29-31). However, current reports on the role of SYVN1 in various types of cancer are inconsistent. There are incremental studies indicating that SYVN1 executes carcinogenic effects on multitudinous malignant tumors, such as hepatocellular carcinoma, lung adenocarcinoma, colon cancer (32-34). On the contrary, emerging evidence emphasizes the anti-tumor potency of SYVN1 in breast cancer and ovarian cancer (35-37). Herein, we uncovered the remarkable upregulation of SYVN1 in the tissues and cell lines of ESCC, which was in agreement with the previous investigation (20). Furthermore, functional assays certified that knocking down of SYVN1 induced ESCC cell proliferation and migration and hindered cell apoptosis. To rule out off-target effects, we used two independent siRNAs targeting distinct regions of SYVN1, both of which recapitulated the observed phenotypes. Consistently, our findings revealed that SYVN1 deficiency inhibited the growth of ESCC cells in vivo.
Due to the high plasticity of TAMs, they can be transformed into two different phenotypes under various signal stimuli in TME, namely classically activated M1 phenotype with pro-inflammatory and antitumor properties and alternately activated M2 phenotype that have the ability to inhibit inflammation and promote tumor progression (38,39). Notable, M2 phenotype polarization of TAMs contributes to the occurrence and progression of ESCC (40-42). Hence, we inquired the potential of SYVN1 in TAM polarization. As expected, it was confirmed that downregulation of SYVN1 restrained TAM polarization to M2 phenotype. Pyroptosis is a kind of inflammatory cell death which is different from apoptosis, with characteristic manifestations of plasma membrane rupture and cytokine release (43,44). In addition, there is evidence revealing the close relationship between pyroptosis and TAM polarization in tumorigenesis (45). In this study, we confirmed that suppression of SYVN1 polarized TAMs towards M1 so that to increase cell pyroptosis in ESCC.
The NF-κB pathway is a classical signal transduction pathway involved in modulating the initiation and development of diverse cancers, including ESCC (46-48). Mounting literatures have illustrated that activation of NF-κB pathway is positively related to ESCC progression (49,50). More than that, NF-κB pathway has been justified to mediate the process of TAM polarization (51,52). The oncogenic proteins DDX5 and eEF1A2 function as significant regulators for NF-κB signaling pathway (22,53,54). This study found the binding of SYVN1 with DDX5 and eEF1A2. Additionally, SYVN1 knockdown weakened the expression of DDX5 and eEF1A2 and impeded the activation of NF-κB pathway, while overexpressing DDX5 or eEF1A2 led to the recovery of NF-κB signaling. More importantly, we confirmed that upregulation of DDX5 or eEF1A2 eliminated the influences of SYVN1 knockdown on the malignant behaviors of ESCC cells, which were recovered owing to suppression of NF-κB pathway. However, the clinical application of SYVN1 in ESCC needs more clinical data support. In subsequent studies, we will further supplement the clinical analysis data of the association of SYVN1 with ESCC and investigate the deeper molecular mechanism of SYVN1in regulating ESCC.
However, there are some limitations in our study. First, our data indicate that SYVN1 activates the canonical NF-κB pathway via DDX5/eEF1A2, leading to IκBα degradation and p65 phosphorylation at Ser536. While NF-κB1 (p105/p50) processing and non-canonical signaling (p100/p52) were not explicitly examined, the dependence on DDX5/eEF1A2-proteins linked to IKK complex activatio-suggests pathway specificity. In future studies, we plan to investigate markers such as p105/p50, p100/p52 and RelB to fully characterize SYVN1’s impact on NF-κB signaling. Second, a limitation of this study is the absence of a control group assessing the effect of NF-κB inhibition (BAY 11-7085) in macrophages co-cultured with si-NC-treated ESCC cells (i.e., TAM + BAY group). This control would have further clarified whether NF-κB inhibition alone impacts ESCC cell behaviors independently of SYVN1. While our rescue experiments demonstrate that NF-κB inhibition reverses the effects of SYVN1 knockdown, the specific contribution of basal NF-κB activity in control conditions remains unaddressed. Future studies should include this comparison to fully dissect the dependency of SYVN1-mediated phenotypes on NF-κB signaling.
Conclusions
Taken together, the current research is the first to determine the functional role of SYVN1 in TAM polarization mediated by the NF-κB pathway during ESCC development. We proved that SYVN1 accelerated ESCC progression via activating NF-κB pathway to induce M2 polarization of TAMs, which might provide a novel idea for ESCC treatment.
Acknowledgments
None.
Footnote
Reporting Checklist: The authors have completed the MDAR and ARRIVE reporting checklists. Available at https://jtd.amegroups.com/article/view/10.21037/jtd-2025-285/rc
Data Sharing Statement: Available at https://jtd.amegroups.com/article/view/10.21037/jtd-2025-285/dss
Peer Review File: Available at https://jtd.amegroups.com/article/view/10.21037/jtd-2025-285/prf
Funding: This work was supported by
Conflicts of Interest: All authors have completed the ICMJE uniform disclosure form (available at https://jtd.amegroups.com/article/view/10.21037/jtd-2025-285/coif). The authors have no conflicts of interest to declare.
Ethical Statement: The authors are accountable for all aspects of the work in ensuring that questions related to the accuracy or integrity of any part of the work are appropriately investigated and resolved. The study was conducted in accordance with the Declaration of Helsinki and its subsequent amendments. The study was approved by the Clinical Research Ethics Committee of General Hospital of Eastern Theater Command (approval No. 2024DZGJJ-206). The written informed consent was obtained from all enrolled participants without any treatment before tumorectomy. All animal experiments were performed under a project license (approval No. DZGZRDW2400242) granted by the Experimental Animal Use and Management Committee of General Hospital of Eastern Theater Command, in compliance with General Hospital of Eastern Theater Command institutional guidelines for the care and use of animals.
Open Access Statement: This is an Open Access article distributed in accordance with the Creative Commons Attribution-NonCommercial-NoDerivs 4.0 International License (CC BY-NC-ND 4.0), which permits the non-commercial replication and distribution of the article with the strict proviso that no changes or edits are made and the original work is properly cited (including links to both the formal publication through the relevant DOI and the license). See: https://creativecommons.org/licenses/by-nc-nd/4.0/.
References
- Yang H, Wang F, Hallemeier CL, et al. Oesophageal cancer. Lancet 2024;404:1991-2005. [Crossref] [PubMed]
- Huang X, Wang Q, Xu W, et al. Machine learning to predict lymph node metastasis in T1 esophageal squamous cell carcinoma: a multicenter study. Int J Surg 2024;110:7852-9. [Crossref] [PubMed]
- Morgan E, Soerjomataram I, Rumgay H, et al. The Global Landscape of Esophageal Squamous Cell Carcinoma and Esophageal Adenocarcinoma Incidence and Mortality in 2020 and Projections to 2040: New Estimates From GLOBOCAN 2020. Gastroenterology 2022;163:649-658.e2. [Crossref] [PubMed]
- Lander S, Lander E, Gibson MK. Esophageal Cancer: Overview, Risk Factors, and Reasons for the Rise. Curr Gastroenterol Rep 2023;25:275-9. [Crossref] [PubMed]
- Wang Q, Zhang W, Liu X, et al. Prognosis of esophageal squamous cell carcinoma patients with preoperative radiotherapy: Comparison of different cancer staging systems. Thorac Cancer 2014;5:204-10. [Crossref] [PubMed]
- Sedighzadeh SS, Khoshbin AP, Razi S, et al. A narrative review of tumor-associated macrophages in lung cancer: regulation of macrophage polarization and therapeutic implications. Transl Lung Cancer Res 2021;10:1889-916. [Crossref] [PubMed]
- Wu K, Lin K, Li X, et al. Redefining Tumor-Associated Macrophage Subpopulations and Functions in the Tumor Microenvironment. Front Immunol 2020;11:1731. [Crossref] [PubMed]
- Muthupalani S, Annamalai D, Feng Y, et al. IL-1β transgenic mouse model of inflammation driven esophageal and oral squamous cell carcinoma. Sci Rep 2023;13:12732. [Crossref] [PubMed]
- Galon J, Bruni D. Tumor Immunology and Tumor Evolution: Intertwined Histories. Immunity 2020;52:55-81. [Crossref] [PubMed]
- DeBerardinis RJ. Tumor Microenvironment, Metabolism, and Immunotherapy. N Engl J Med 2020;382:869-71. [Crossref] [PubMed]
- Zhu Y, Zhou Z, Du X, et al. Cancer cell-derived arginine fuels polyamine biosynthesis in tumor-associated macrophages to promote immune evasion. Cancer Cell 2025;43:1045-1060.e7. [Crossref] [PubMed]
- Yan H, Wang Z, Teng D, et al. Hexokinase 2 senses fructose in tumor-associated macrophages to promote colorectal cancer growth. Cell Metab 2024;36:2449-2467.e6. [Crossref] [PubMed]
- Chen J, Zhao D, Zhang L, et al. Tumor-associated macrophage (TAM)-derived CCL22 induces FAK addiction in esophageal squamous cell carcinoma (ESCC). Cell Mol Immunol 2022;19:1054-66. [Crossref] [PubMed]
- Wang X, Wei S, Li W, et al. P-Hydroxylcinnamaldehyde induces tumor-associated macrophage polarization toward the M1 type by regulating the proteome and inhibits ESCC in vivo and in vitro. Int Immunopharmacol 2023;119:110213. [Crossref] [PubMed]
- Yang F, Ma H, Boye SL, et al. Promotion of endoplasmic reticulum retrotranslocation by overexpression of E3 ubiquitin-protein ligase synoviolin 1 reduces endoplasmic reticulum stress and preserves cone photoreceptors in cyclic nucleotide-gated channel deficiency. FASEB J 2024;38:e70021. [Crossref] [PubMed]
- Xiang Z, Hou G, Zheng S, et al. ER-associated degradation ligase HRD1 links ER stress to DNA damage repair by modulating the activity of DNA-PKcs. Proc Natl Acad Sci U S A 2024;121:e2403038121. [Crossref] [PubMed]
- Liu L, Yu L, Zeng C, et al. E3 Ubiquitin Ligase HRD1 Promotes Lung Tumorigenesis by Promoting Sirtuin 2 Ubiquitination and Degradation. Mol Cell Biol 2020;40:e00257-19. [Crossref] [PubMed]
- Xu YM, Wang HJ, Chen F, et al. HRD1 suppresses the growth and metastasis of breast cancer cells by promoting IGF-1R degradation. Oncotarget 2015;6:42854-67. [Crossref] [PubMed]
- Wang Y, Wang S, Zhang W. HRD1 functions as a tumor suppressor in ovarian cancer by facilitating ubiquitination-dependent SLC7A11 degradation. Cell Cycle 2023;22:1116-26. [Crossref] [PubMed]
- Mangalaparthi KK, Patel K, Khan AA, et al. Molecular Characterization of Esophageal Squamous Cell Carcinoma Using Quantitative Proteomics. Cancers (Basel) 2023;15:3302. [Crossref] [PubMed]
- Xiong R, Long Q, Zhang X, et al. HOXD11 upregulates JAM-A and exerts oncogenic properties via NF-κB signaling pathway in esophageal squamous cell carcinoma. Hum Cell 2023;36:244-57. [Crossref] [PubMed]
- Tanaka K, Tanaka T, Nakano T, et al. Knockdown of DEAD-box RNA helicase DDX5 selectively attenuates serine 311 phosphorylation of NF-κB p65 subunit and expression level of anti-apoptotic factor Bcl-2. Cell Signal 2020;65:109428. [Crossref] [PubMed]
- Qiu FN, Huang Y, Chen DY, et al. Eukaryotic elongation factor-1α 2 knockdown inhibits hepatocarcinogenesis by suppressing PI3K/Akt/NF-κB signaling. World J Gastroenterol 2016;22:4226-37. [Crossref] [PubMed]
- Siegel RL, Miller KD, Fuchs HE, et al. Cancer statistics, 2022. CA Cancer J Clin 2022;72:7-33. [Crossref] [PubMed]
- Siegel RL, Miller KD, Jemal A. Cancer statistics, 2020. CA Cancer J Clin 2020;70:7-30. [Crossref] [PubMed]
- Wang R, Yang Y, Lu T, et al. Circulating cell-free DNA-based methylation pattern in plasma for early diagnosis of esophagus cancer. PeerJ 2024;12:e16802. [Crossref] [PubMed]
- Deboever N, Jones CM, Yamashita K, et al. Advances in diagnosis and management of cancer of the esophagus. BMJ 2024;385:e074962. [Crossref] [PubMed]
- Puhr HC, Prager GW, Ilhan-Mutlu A. How we treat esophageal squamous cell carcinoma. ESMO Open 2023;8:100789. [Crossref] [PubMed]
- Xu Y, Fang D. Endoplasmic reticulum-associated degradation and beyond: The multitasking roles for HRD1 in immune regulation and autoimmunity. J Autoimmun 2020;109:102423. [Crossref] [PubMed]
- Bhattacharya A, Qi L. ER-associated degradation in health and disease - from substrate to organism. J Cell Sci 2019;132:jcs232850. [Crossref] [PubMed]
- Kim H, Bhattacharya A, Qi L. Endoplasmic reticulum quality control in cancer: Friend or foe. Semin Cancer Biol 2015;33:25-33. [Crossref] [PubMed]
- Xie W, Shi L, Quan H, et al. SYVN1 ubiquitinates FoxO1 to induce β-catenin nuclear translocation, PD-L1-mediated metastasis, and immune evasion of hepatocellular carcinoma. Cell Oncol (Dordr) 2023;46:1285-99. [Crossref] [PubMed]
- Zhao M, Huang C, Yang L, et al. SYVN1-mediated ubiquitylation directs localization of MCT4 in the plasma membrane to promote the progression of lung adenocarcinoma. Cell Death Dis 2023;14:666. [Crossref] [PubMed]
- Tan X, He X, Fan Z. Upregulation of HRD1 promotes cell migration and invasion in colon cancer. Mol Cell Biochem 2019;454:1-9. [Crossref] [PubMed]
- Fan Y, Wang J, Jin W, et al. CircNR3C2 promotes HRD1-mediated tumor-suppressive effect via sponging miR-513a-3p in triple-negative breast cancer. Mol Cancer 2021;20:25. [Crossref] [PubMed]
- Wang Y, Guo A, Liang X, et al. HRD1 sensitizes breast cancer cells to Tamoxifen by promoting S100A8 degradation. Oncotarget 2017;8:23564-74. [Crossref] [PubMed]
- Guo X, Wang A, Wang W, et al. HRD1 inhibits fatty acid oxidation and tumorigenesis by ubiquitinating CPT2 in triple-negative breast cancer. Mol Oncol 2021;15:642-56. [Crossref] [PubMed]
- Poh AR, Ernst M. Targeting Macrophages in Cancer: From Bench to Bedside. Front Oncol 2018;8:49. [Crossref] [PubMed]
- Arlauckas SP, Garren SB, Garris CS, et al. Arg1 expression defines immunosuppressive subsets of tumor-associated macrophages. Theranostics 2018;8:5842-54. [Crossref] [PubMed]
- Wang Y, Lyu Z, Qin Y, et al. FOXO1 promotes tumor progression by increased M2 macrophage infiltration in esophageal squamous cell carcinoma. Theranostics 2020;10:11535-48. [Crossref] [PubMed]
- Yuan J, Hou B, Guo K, et al. Tumor-derived exosomal hyaluronidase 1 induced M2 macrophage polarization and promoted esophageal cancer progression. Exp Cell Res 2024;439:113963. [Crossref] [PubMed]
- Lu Z, Zheng S, Liu C, et al. S100A7 as a potential diagnostic and prognostic biomarker of esophageal squamous cell carcinoma promotes M2 macrophage infiltration and angiogenesis. Clin Transl Med 2021;11:e459. [Crossref] [PubMed]
- Shi J, Gao W, Shao F. Pyroptosis: Gasdermin-Mediated Programmed Necrotic Cell Death. Trends Biochem Sci 2017;42:245-54. [Crossref] [PubMed]
- Ding J, Wang K, Liu W, et al. Pore-forming activity and structural autoinhibition of the gasdermin family. Nature 2016;535:111-6. [Crossref] [PubMed]
- Jiang M, Cui H, Liu Z, et al. The Role of Amino Acid Metabolism of Tumor Associated Macrophages in the Development of Colorectal Cancer. Cells 2022;11:4106. [Crossref] [PubMed]
- Mirzaei S, Saghari S, Bassiri F, et al. NF-κB as a regulator of cancer metastasis and therapy response: A focus on epithelial-mesenchymal transition. J Cell Physiol 2022;237:2770-95. [Crossref] [PubMed]
- Huang CL, Achudhan D, Liu PI, et al. Visfatin upregulates VEGF-C expression and lymphangiogenesis in esophageal cancer by activating MEK1/2-ERK and NF-κB signaling. Aging (Albany NY) 2023;15:4774-93. [Crossref] [PubMed]
- Zhou J, Zheng S, Liu T, et al. MCP2 activates NF-κB signaling pathway promoting the migration and invasion of ESCC cells. Cell Biol Int 2018;42:365-72. [Crossref] [PubMed]
- Wen L, Mao W, Xu L, et al. Sesamin exerts anti-tumor activity in esophageal squamous cell carcinoma via inhibition of TRIM44 and NF-κB signaling. Chem Biol Drug Des 2022;99:118-25. [Crossref] [PubMed]
- Han G, Zhou S, Shen J, et al. The role of TMEM26 in disrupting tight junctions and activating NF-κB signaling to promote epithelial-mesenchymal transition in esophageal squamous cell carcinoma. Clinics (Sao Paulo) 2023;78:100276. [Crossref] [PubMed]
- Hoover AA, Hufnagel DH, Harris W, et al. Increased canonical NF-kappaB signaling specifically in macrophages is sufficient to limit tumor progression in syngeneic murine models of ovarian cancer. BMC Cancer 2020;20:970. [Crossref] [PubMed]
- Liu C, He D, Zhang S, et al. Homogeneous Polyporus Polysaccharide Inhibit Bladder Cancer by Resetting Tumor-Associated Macrophages Toward M1 Through NF-κB/NLRP3 Signaling. Front Immunol 2022;13:839460. [Crossref] [PubMed]
- Ma L, Zhao X, Wang S, et al. Decreased expression of DEAD-Box helicase 5 inhibits esophageal squamous cell carcinomas by regulating endoplasmic reticulum stress and autophagy. Biochem Biophys Res Commun 2020;533:1449-56. [Crossref] [PubMed]
- Losada A, Muñoz-Alonso MJ, Martínez-Díez M, et al. Binding of eEF1A2 to the RNA-dependent protein kinase PKR modulates its activity and promotes tumour cell survival. Br J Cancer 2018;119:1410-20. [Crossref] [PubMed]

