NUF2 promotes the malignant development of lung adenocarcinoma through the mTORC1 signaling pathway via binding to BUB1B
Highlight box
Key findings
• Nuclear filament-containing protein 2 (NUF2) was significantly upregulated in lung adenocarcinoma (LUAD) tissues and correlated with advanced stage and poor survival (P<0.001).
• NUF2 directly bound to BUB1B (BUB1 mitotic checkpoint serine/threonine kinase B) and regulated the mechanistic target of rapamycin complex 1 (mTORC1) pathway.
• Overexpression of BUB1B rescued the anti-tumor effects of NUF2 knockdown, restoring mTORC1 activity.
What is known and what is new?
• NUF2 has been implicated in chromosomal segregation and tumorigenesis across malignancies. It is essential to elucidate its role and molecular mechanisms in LUAD.
• This study demonstrates that NUF2 drives LUAD progression via BUB1B-mediated mTORC1 activation. It provides a promising therapeutic strategy to mitigate LUAD malignancy.
What is the implication, and what should change now?
• Clinical application of NUF2 molecular detection is helpful to guide the clinical decision-making of patients with lung adenocarcinoma.
• NUF2 should be considered as a potential target in LUAD patients, offering potential molecular intervention strategies. Future research should focus on exploring clinical strategies to disrupt this interaction to improve outcomes in LUAD patients.
Introduction
Lung adenocarcinoma (LUAD), the predominant subtype of non-small cell lung cancer (NSCLC), accounts for 75.9% of lung cancer cases in China and poses a significant global health burden due to its high incidence, aggressive metastasis, and dismal 5-year survival rate of 10–15% (1-6). The occurrence and development of LUAD depend on specific driver gene mutations, which can be classified into two major categories: well-defined clinical targets and emerging driver targets. Among them, EGFR mutations, which have been extensively studied, are the most widely researched. However, third-generation EGFR-TKIs still have the problem of drug resistance, and the subsequent research on fourth-generation targeted drugs has also encountered many difficulties.
Emerging driver targets mainly include RNA-modifying genes (7), tumor microenvironment genes (8), and immune escape genes (9). The progression of LUAD is regulated by multiple signaling pathways, mainly divided into three categories: oncogenic signaling pathways, immune regulation pathways, and microenvironment remodeling pathways. After the activation of the EGFR pathway, it promotes cell survival and proliferation through the dual signaling of PI3K-AKT-mTOR (10). However, the exploration of new therapeutic targets for LUAD still faces multiple obstacles, restricting clinical translation. Firstly, there is a problem of target identification, as the existence of tumor heterogeneity affects the occurrence and development of LUAD. Secondly, the development of biomarkers is insufficient, and the predictive value of known programmed death ligand-1 (PD-L1) expression/tumor mutational burden (TMB) is limited. The targeted therapy for LUAD has moved from the suppression of a single cancer gene to the era of combined intervention guided by molecular typing. To break through the current bottleneck, efforts need to be deeply focused in four directions: analyzing subtype-specific driver mechanisms, developing microenvironment-targeted strategies, innovating biomarkers and optimizing combined treatment paradigms.
Nuclear filament-containing protein 2 (NUF2), a core component of the nuclear division cycle 80 (NDC80) complex critical for mitotic fidelity, has emerged as a potent oncogene implicated in multiple malignancies, including pancreatic and breast cancers, in which its overexpression correlates with poor prognosis (11-15). Preclinical studies demonstrate that NUF2 silencing suppresses proliferation and metastasis in renal, ovarian, and gastric cancers, while its overexpression drives LUAD progression (16-18). However, the mechanistic role of NUF2 in LUAD remains poorly defined. This study investigates the molecular interplay between NUF2 and its binding partner BUB1B (BUB1 mitotic checkpoint serine/threonine kinase B), a mitotic checkpoint kinase, to elucidate their collective impact on LUAD malignancy through mechanistic target of rapamycin complex 1 (mTORC1) pathway regulation, offering potential therapeutic avenues for this recalcitrant disease. We present this article in accordance with the MDAR and ARRIVE reporting checklists (available at https://jtd.amegroups.com/article/view/10.21037/jtd-2025-704/rc).
Methods
Bioinformatics and cell culture
NUF2 and BUB1B expression profiles, survival analyses, and interaction predictions were performed using the GEPIA (http://gepia.cancer-pku.cn) and STRING (https://cn.string-db.org/) databases. Human bronchial epithelial (HBE) cells and LUAD cell lines (A549, PC-9, NCI-H1975) were obtained from the Cell Bank of Shanghai Institute of Biological Sciences and cultured in RPMI (Roswell Park Memorial Institute)-1640 medium (Gibco, USA) supplemented with 10% fetal bovine serum (FBS), 100 µg/mL streptomycin, and 100 U/mL penicillin at 37 ℃ under 5% CO2.
Gene manipulation
NUF2 knockdown was achieved using short hairpin RNA (shRNA) constructs (sh-NUF2-1/2; GenePharma, China), while BUB1B overexpression was performed with pcDNA vectors (Oe-BUB1B; Genechem, China) and its control empty pcDNA (Oe-NC). Transient transfection in A549 cells was conducted using Lipofectamine 2000 (Invitrogen, USA). Cells were harvested 48 hours post-transfection for downstream assays.
Functional assays
Cell viability of A549 cells was assessed via cell counting kit-8 (CCK-8) assay (Dojindo, Japan) at 24, 48, and 72 hours, with absorbance measured at 450 nm. At different time points, 10 µL of CCK-8 solution was added into each well and incubation was continued for 2 h.
Colony formation capacity was evaluated by seeding 500 cells/well in 6-well plates with RPMI-1640, followed by 0.1% crystal violet staining after 10 days. The excess dye solution was slowly washed away with running water, and after air drying, the colonies were counted and photographed under an optical microscope. Select >50 cells/colony to count the number of colonies.
Apoptosis was quantified using FITC Annexin V/PI staining (Ribobio, China) and analyzed via flow cytometry (BD Biosciences, USA). In brief, cells were collected by centrifugation, washed with pre-cooled PBS, and re-suspended using binding buffer. Cells were incubated with 5 µL of Annexin V-FITC for 15 min at room temperature and then incubated with 10 µL of 10 mg/mL PI dye solution for 5 min; this procedure needs to be carried out in the dark.
Migration and invasion analysis
For wound healing assays, confluent monolayers were scratched with a pipette tip, and migration rates were calculated after 24 hours. At different time points after the start of the experiment (0 and 24 h), the healing of the wounded areas was observed using an inverted microscope and recorded to observe cell migration.
Migration rate (%) = [(width at 0 h − width at 24 h) / width at 0 h] × 100%.
Transwell inserts were coated with 0.1 mL Matrigel and left for 1 hour at 37 ℃. Cells were suspended in RPMI-1640 culture medium (containing 1% FBS) at a concentration of 5×105 cells/ml. The suspension containing cells was then placed into the upper chamber, and the medium (containing 10% FBS) was loaded into the lower chamber. After 24 hours of incubation, the unstained cells on the upper transwell membrane were removed by gently wiping with a cotton swab. Then, the invaded cells on the lower surface were fixed with 4% paraformaldehyde and stained with crystal violet, observed and counted by a microscope. Five fields of view were randomly selected for counting in each group.
Molecular interaction studies
Co-immunoprecipitation (Co-IP) was performed using anti-NUF2 and anti-BUB1B antibodies (Santa Cruz Biotechnology, USA) with Protein A/G agarose beads (Thermo Fisher, USA). RNA and protein extraction utilized Trizol (Invitrogen, USA) and RIPA buffer (Auragene, China), respectively. Real-time quantitative polymerase chain reaction (qRT-PCR) (SYBR Premix Ex Taq™ II, Takara, Japan) and Western blotting (antibodies against NUF2, BUB1B, mTORC1 pathway markers) were conducted to validate messenger RNA (mRNA) and protein expression, with GAPDH as the internal control.
In vivo validation
BALB/c nude mice (4-week-old females) were obtained from the Beijing Vital River Laboratory Animal Technology Co., Ltd. Animals were housed in a clean condition at a room temperature of 22±1 ℃ with a light/dark cycle of 12 h. Sterile water and feed were freely available during this feeding. First, the experimental animals were numbered. Then, random numbers were generated using a random number table. Finally, the animals were randomly divided into 3 groups and each group contained 5 mice according to these random numbers. To prevent selection bias and ensure that the upcoming allocation will not be foreseen, the generated sequence will be kept concealed from the research team until the mice were deemed eligible.
After randomization, these mice were subcutaneously injected with transfected A549 cells (1×106 cells/100 µL). Tumor volume was monitored for six weeks using the formula: volume = (length × width2)/2. After the experiment, these mice were euthanized via deep anesthesia followed by cervical dislocation. A protocol was prepared before the study without registration. The protocol for animal experimentation in this study was approved by the Ethics Committee on Animal Experiments of The Third Affiliated Hospital of Sun Yat-sen University, in compliance with national or institutional guidelines for the care and use of animals.
Statistical analysis
Data were presented as mean ± standard deviation (SD). Two-group comparisons used Student’s t-test, while multi-group analyses employed one-way analysis of variance (ANOVA) with Bonferroni post hoc correction (SPSS v18.0 and GraphPad Prism 6). A P value <0.05 was considered statistically significant.
Results
NUF2 is upregulated in LUAD tissues and cells
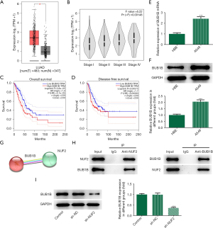
To investigate the functional role of NUF2 in LUAD, we first analyzed its expression using the GEPIA database. NUF2 levels were significantly elevated in LUAD patients compared to healthy controls (P<0.001; Figure 1A). Notably, NUF2 expression correlated with advanced tumor stages (Figure 1B) and poorer overall (P<0.01; Figure 1C) and disease-free survival (P=0.02; Figure 1D). Validation in LUAD cell lines (A549, PC-9, NCI-H1975) via qRT-PCR and Western blot confirmed higher mRNA and protein levels of NUF2 compared to HBE cells, with A549 showing the strongest expression (Figure 1E,1F). This cell line was selected for subsequent experiments.
NUF2 silencing suppresses malignant phenotypes in A549 cells
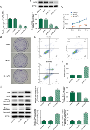
To assess NUF2’s role in LUAD progression, we silenced NUF2 in A549 cells using shRNA. Transfection efficiency was verified by qRT-PCR and Western blot, with sh-NUF2-2 showing optimal knockdown (Figure 2A,2B). CCK-8 assays revealed significant suppression of cell viability in sh-NUF2-transfected cells (P<0.001; Figure 2C). Colony formation assays demonstrated reduced clonogenic capacity (Figure 2D), while flow cytometry showed increased apoptosis (P<0.001; Figure 2E,2F), corroborated by decreased Bcl-2 and elevated Bax, cleaved caspase-3, and caspase-9 levels (Figure 2G). Furthermore, wound healing and transwell assays displayed that NUF2 knockdown reduced the migration and invasion rate of A549 cells as compared with the sh-NC group (Figure 3A-3D). Consistently, the levels of MMP2 and MMP9 were also reduced in A549 cells after transfected by sh-NUF2 (Figure 3E).
NUF2 directly interacts with BUB1B
Bioinformatics analysis via GEPIA and STRING databases revealed elevated BUB1B expression in LUAD patients, correlating with advanced stages and poor prognosis (P<0.001; Figure 4A-4D). In vitro, BUB1B mRNA and protein levels were upregulated in A549 cells compared to HBE controls (Figure 4E,4F). STRING predicted a physical interaction between NUF2 and BUB1B (Figure 4G), validated by Co-IP assays (Figure 4H). NUF2 silencing significantly reduced BUB1B protein levels (P<0.001; Figure 4I).
BUB1B overexpression rescues NUF2-silenced phenotypes
To delineate BUB1B’s role in NUF2-mediated oncogenesis, we overexpressed BUB1B in sh-NUF2-transfected A549 cells (Figure 5A,5B). BUB1B restoration reversed the anti-proliferative effects of NUF2 knockdown, as shown by CCK-8 and colony formation assays (P<0.001; Figure 5C,5D). Apoptosis rates decreased (P<0.001; Figure 5E,5F), with corresponding normalization of Bcl-2, Bax, and caspase levels (Figure 5G). Migration and invasion capacities were also restored (P<0.01; Figure 5H-5L), alongside increased MMP2/MMP9 expression.
NUF2 regulates mTORC1 signaling via BUB1B
Western blot analysis revealed that NUF2 silencing suppressed phosphorylation of mTORC1 downstream targets 4EBP1 and S6 (P<0.001; Figure 6). Conversely, BUB1B overexpression restored phosphorylation levels without altering total protein expression, implicating BUB1B as a critical mediator of NUF2-driven mTORC1 activation.
In vivo, subcutaneous injection of sh-NUF2-transfected A549 cells into nude mice significantly reduced tumor volume and weight compared to controls (P<0.01; Figure 7A-7E). BUB1B co-expression reversed these effects (P<0.01; Figure 7F). Consistent with in vitro findings, mTORC1 pathway activity (phospho-4EBP1/S6) was suppressed in sh-NUF2 tumors but rescued by BUB1B overexpression.
Discussion
LUAD, the most prevalent subtype of NSCLC, remains a global health challenge with a dismal 5-year survival rate of 10–15%, despite advancements in therapeutic strategies (19,20). This study elucidates the oncogenic role of NUF2 in LUAD progression and its mechanistic interplay with the mitotic checkpoint kinase BUB1B. NUF2, a core component of the NDC80 complex, has been implicated in chromosomal segregation and tumorigenesis across malignancies such as renal and hepatocellular carcinomas (12,16,21). While bioinformatics analyses suggest that NDC80 complex genes may serve as prognostic markers in LUAD (22), our study provides comprehensive experimental evidence directly linking NUF2 to LUAD pathogenesis. Utilizing the GEPIA database, we demonstrated that NUF2 is significantly upregulated in LUAD tissues, correlating with advanced tumor stages and poor patient survival (P<0.001). Functional assays in LUAD cell lines further revealed that NUF2 silencing suppresses proliferation, migration, and invasion while inducing apoptosis, consistent with its tumor-promoting roles in other cancers (23-25).
To delineate the molecular mechanisms underlying NUF2’s oncogenic effects, we employed STRING database analysis and identified BUB1B, a spindle assembly checkpoint (SAC) protein, as a novel binding partner. BUB1B, a key constituent of the mitotic checkpoint complex, ensures genomic stability by regulating chromosome segregation (26,27). Its overexpression was associated with aggressive phenotypes in prostate and breast cancers (28,29), and a study highlights its prognostic significance in LUAD (30). Our Co-IP assays confirmed the physical interaction between NUF2 and BUB1B, while functional rescue experiments demonstrated that BUB1B overexpression reverses the anti-tumor effects of NUF2 knockdown. Specifically, BUB1B restored viability, migration, and invasion in NUF2-silenced A549 cells, underscoring their synergistic role in LUAD progression.
Notably, our findings bridge NUF2/BUB1B interaction to mTORC1 pathway activation, a critical driver of cancer cell proliferation and metastasis. Prior studies established that BUB1B activates mTORC1 signaling in hepatocellular carcinoma (31), while mTORC1 inhibition suppresses LUAD progression (32). Here, we demonstrate that NUF2 silencing reduces phosphorylation of mTORC1 downstream targets (4EBP1 and S6), whereas BUB1B overexpression rescues this inactivation. It revealed that the NUF2-BUB1B complex may play a role by regulating the phosphorylation of downstream key targets in the mTORC1 pathway. These results were corroborated. In vivo, after NUF2 knockdown, the phosphorylation of downstream targets of mTORC1 was inhibited, thereby slowing tumor growth, while co-expression of BUB1B could reverse this effect.
By retrieving the GEPIA and STRING databases, it was found that the levels of NUF2 and BUB1B in LUAD patients are significantly elevated and negatively correlate with survival prognosis. This result was confirmed in the cellular and animal experiments in this paper. Based on bioinformatics analysis and experimental results, we reasonably speculate that abnormal activation of the NUF2/BUB1B signaling pathway in LUAD patients leads to overexpression of the BUB1B protein, which in turn regulates the phosphorylation of downstream targets 4EBP1 and S6, thereby enhancing the proliferation, migration, and invasion capabilities of tumor cells, ultimately leading to tumor progression. This mechanistic cascade positions the NUF2/BUB1B axis as a central regulator of mTORC1 activity in LUAD, offering a plausible explanation for its oncogenic effects.
The clinical implications of our findings are twofold. First, the correlation between NUF2/BUB1B overexpression and poor survival suggests their potential utility as prognostic biomarkers. Second, targeting this axis could disrupt mTORC1 signaling, a pathway notoriously resistant to conventional therapies. However, limitations exist. While our in vitro and in vivo models robustly validate NUF2’s role, clinical cohorts are needed to confirm its prognostic relevance. Additionally, the precise structural basis of NUF2-BUB1B interaction and its spatiotemporal regulation during mitosis warrant further investigation.
Conclusions
In summary, this study establishes NUF2 as a pivotal oncogene in LUAD, driving malignancy through its interaction with BUB1B and subsequent activation of the mTORC1 pathway. Our findings not only advance the understanding of NUF2’s molecular functions but also highlight the NUF2/BUB1B/mTORC1 axis as a promising therapeutic target. Future studies should explore clinical strategies to disrupt this interaction, potentially improving outcomes for LUAD patients.
Acknowledgments
None.
Footnote
Reporting Checklist: The authors have completed the MDAR and ARRIVE reporting checklists. Available at https://jtd.amegroups.com/article/view/10.21037/jtd-2025-704/rc
Data Sharing Statement: Available at https://jtd.amegroups.com/article/view/10.21037/jtd-2025-704/dss
Peer Review File: Available at https://jtd.amegroups.com/article/view/10.21037/jtd-2025-704/prf
Funding: None.
Conflicts of Interest: All authors have completed the ICMJE uniform disclosure form (available at https://jtd.amegroups.com/article/view/10.21037/jtd-2025-704/coif). The authors have no conflicts of interest to declare.
Ethical Statement: The authors are accountable for all aspects of the work in ensuring that questions related to the accuracy or integrity of any part of the work are appropriately investigated and resolved. The protocol for animal experimentation in this study was approved by the Ethics Committee on Animal Experiments of The Third Affiliated Hospital of Sun Yat-sen University, in compliance with national or institutional guidelines for the care and use of animals.
Open Access Statement: This is an Open Access article distributed in accordance with the Creative Commons Attribution-NonCommercial-NoDerivs 4.0 International License (CC BY-NC-ND 4.0), which permits the non-commercial replication and distribution of the article with the strict proviso that no changes or edits are made and the original work is properly cited (including links to both the formal publication through the relevant DOI and the license). See: https://creativecommons.org/licenses/by-nc-nd/4.0/.
References
- Wang J, Cao H, He N, et al. Evolving Trends in Surgically Managed Lung Cancer: A 16-Year Hospital-Based Epidemiological Analysis. Lung Cancer 2025;208:108754. [Crossref] [PubMed]
- Wu F, Wang L, Zhou C. Lung cancer in China: current and prospect. Curr Opin Oncol 2021;33:40-6. [Crossref] [PubMed]
- Anichini A, Perotti VE, Sgambelluri F, et al. Immune Escape Mechanisms in Non Small Cell Lung Cancer. Cancers (Basel) 2020;12:3605. [Crossref] [PubMed]
- Chen M, Liu X, Du J, et al. Differentiated regulation of immune-response related genes between LUAD and LUSC subtypes of lung cancers. Oncotarget 2017;8:133-44. [Crossref] [PubMed]
- Imyanitov EN, Iyevleva AG, Levchenko EV. Molecular testing and targeted therapy for non-small cell lung cancer: Current status and perspectives. Crit Rev Oncol Hematol 2021;157:103194. [Crossref] [PubMed]
- Shang J, Wang Z, Chen W, et al. Pseudogene CHIAP2 inhibits proliferation and invasion of lung adenocarcinoma cells by means of the WNT pathway. J Cell Physiol 2019;234:13735-46. [Crossref] [PubMed]
- Xu W, Yang H, Xu K, et al. Transitional CXCL14(+) cancer-associated fibroblasts enhance tumour metastasis and confer resistance to EGFR-TKIs, revealing therapeutic vulnerability to filgotinib in lung adenocarcinoma. Clin Transl Med 2025;15:e70281. [Crossref] [PubMed]
- Zhang L, Cui Y, Mei J, et al. Exploring cellular diversity in lung adenocarcinoma epithelium: Advancing prognostic methods and immunotherapeutic strategies. Cell Prolif 2024;57:e13703. [Crossref] [PubMed]
- Fan LL, Wang XW, Zhang XM, et al. GNGT1 remodels the tumor microenvironment and promotes immune escape through enhancing tumor stemness and modulating the fibrinogen beta chain-neutrophil extracellular trap signaling axis in lung adenocarcinoma. Transl Lung Cancer Res 2025;14:239-59. [Crossref] [PubMed]
- Wang H, Peng H, Zhang Z, et al. FTO-mediated m(6)A demethylation regulates IGFBP3 expression and AKT activation through IMP3-dependent P-body re-localisation in lung cancer. Clin Transl Med 2025;15:e70392. [Crossref] [PubMed]
- Suzuki A, Badger BL, Haase J, et al. How the kinetochore couples microtubule force and centromere stretch to move chromosomes. Nat Cell Biol 2016;18:382-92. [Crossref] [PubMed]
- Jiang X, Jiang Y, Luo S, et al. Correlation of NUF2 Overexpression with Poorer Patient Survival in Multiple Cancers. Cancer Res Treat 2021;53:944-61. [Crossref] [PubMed]
- Xu W, Wang Y, Wang Y, et al. Screening of differentially expressed genes and identification of NUF2 as a prognostic marker in breast cancer. Int J Mol Med 2019;44:390-404. [Crossref] [PubMed]
- Pezeshki S, Hashemi P, Salimi A, et al. Evaluation of NUF2 and GMNN Expression in Prostate Cancer: Potential Biomarkers for Prostate Cancer Screening. Rep Biochem Mol Biol 2021;10:224-32. [Crossref] [PubMed]
- Shan L, Zhu XL, Zhang Y, et al. Expression and clinical significance of NUF2 in kidney renal clear cell carcinoma. Transl Androl Urol 2021;10:3628-37. [Crossref] [PubMed]
- Xie X, Lin J, Fan X, et al. LncRNA CDKN2B-AS1 stabilized by IGF2BP3 drives the malignancy of renal clear cell carcinoma through epigenetically activating NUF2 transcription. Cell Death Dis 2021;12:201. [Crossref] [PubMed]
- Xie X, Jiang S, Li X. Nuf2 Is a Prognostic-Related Biomarker and Correlated With Immune Infiltrates in Hepatocellular Carcinoma. Front Oncol 2021;11:621373. [Crossref] [PubMed]
- You X, Ren H, Wen L. MicroRNA-34c-5p Inhibition of NUF2 Suppresses Lung Adenocarcinoma Cell Viability and Invasion. Journal of Nanomaterials 2021; [Crossref]
- Torre LA, Bray F, Siegel RL, et al. Global cancer statistics, 2012. CA Cancer J Clin 2015;65:87-108. [Crossref] [PubMed]
- Yu J, Hou M, Pei T. FAM83A Is a Prognosis Signature and Potential Oncogene of Lung Adenocarcinoma. DNA Cell Biol 2020;39:890-9. [Crossref] [PubMed]
- Sun J, Chen J, Wang Z, et al. Expression of NUF2 in breast cancer and its clinical significance. Nan Fang Yi Ke Da Xue Xue Bao 2019;39:591-7. [Crossref] [PubMed]
- Sun ZY, Wang W, Gao H, et al. Potential therapeutic targets of the nuclear division cycle 80 (NDC80) complexes genes in lung adenocarcinoma. J Cancer 2020;11:2921-34. [Crossref] [PubMed]
- Fu HL, Shao L. Silencing of NUF2 inhibits proliferation of human osteosarcoma Saos-2 cells. Eur Rev Med Pharmacol Sci 2016;20:1071-9.
- Zhai X, Yang Z, Liu X, et al. Identification of NUF2 and FAM83D as potential biomarkers in triple-negative breast cancer. PeerJ 2020;8:e9975. [Crossref] [PubMed]
- Liu Q, Dai SJ, Li H, et al. Silencing of NUF2 inhibits tumor growth and induces apoptosis in human hepatocellular carcinomas. Asian Pac J Cancer Prev 2014;15:8623-9. [Crossref] [PubMed]
- Hanks S, Coleman K, Reid S, et al. Constitutional aneuploidy and cancer predisposition caused by biallelic mutations in BUB1B. Nat Genet 2004;36:1159-61. [Crossref] [PubMed]
- Chen RH. BubR1 is essential for kinetochore localization of other spindle checkpoint proteins and its phosphorylation requires Mad1. J Cell Biol 2002;158:487-96. [Crossref] [PubMed]
- Fu X, Chen G, Cai ZD, et al. Overexpression of BUB1B contributes to progression of prostate cancer and predicts poor outcome in patients with prostate cancer. Onco Targets Ther 2016;9:2211-20. [Crossref] [PubMed]
- Koyuncu D, Sharma U, Goka ET, et al. Spindle assembly checkpoint gene BUB1B is essential in breast cancer cell survival. Breast Cancer Res Treat 2021;185:331-41. [Crossref] [PubMed]
- Chen J, Liao Y, Fan X. Prognostic and clinicopathological value of BUB1B expression in patients with lung adenocarcinoma: a meta-analysis. Expert Rev Anticancer Ther 2021;21:795-803. [Crossref] [PubMed]
- Qiu J, Zhang S, Wang P, et al. BUB1B promotes hepatocellular carcinoma progression via activation of the mTORC1 signaling pathway. Cancer Med 2020;9:8159-72. [Crossref] [PubMed]
- Yu J, Wu C, Wu Q, et al. PCYT1A suppresses proliferation and migration via inhibiting mTORC1 pathway in lung adenocarcinoma. Biochem Biophys Res Commun 2020;529:353-61. [Crossref] [PubMed]

