P3H1 promotes malignant progression of esophageal squamous cell carcinoma (ESCC) and modulates the immune microenvironment
Highlight box
Key findings
• Prolyl 3-hydroxylase 1 (P3H1) is highly overexpressed in esophageal squamous cell carcinoma (ESCC) tissues/cell lines, with high expression correlating to advanced tumor-node-metastasis (TNM) stage, lymph node metastasis, poor survival. Knocking down P3H1 in KYSE-180 cells inhibits ESCC proliferation, migration, and invasion. P3H1 also links to ESCC immune microenvironment, correlating with T-cell infiltration, immune checkpoints (e.g., HAVCR2, SIGLEC15), and expressing highly in plasmacytoid dendritic cells (pDCs).
What is known and what is new?
• ESCC has high mortality with limited therapies; P3H1 is oncogenic in other cancers (e.g., liver, breast) but unstudied in ESCC.
• First study confirming P3H1’s oncogenic role in ESCC, including dual functions in promoting malignancy and modulating the immune microenvironment.
What is the implication, and what should change now?
• P3H1 is a potential diagnostic biomarker and therapeutic target for ESCC, especially for reversing immunotherapy resistance.
• Future research should explore P3H1’s immune regulation mechanisms in ESCC; clinical trials could test P3H1-targeted strategies combined with immunotherapies
Introduction
Esophageal cancer (EC) is the seventh most common malignant tumor in the world, and more than 470,000 new cases are diagnosed each year (1,2). The two main pathological subtypes of EC are esophageal adenocarcinoma (EAC) and esophageal squamous cell carcinoma (ESCC), and there are significant regional differences (3). The vast majority of EC patients in China have squamous cell carcinoma as the pathological type. ESCC is characterized by its high incidence, high mortality, and limited response to treatment in advanced stages (4). Despite the introduction of numerous novel therapies for the treatment of ESCC, the 5-year survival rate remains suboptimal, and the availability of corresponding immunotherapies and targeted therapies is limited (5,6). Immune checkpoint inhibitors [such as anti-programmed cell death protein 1 (PD-1)/programmed cell death ligand 1 (PD-L1) antibodies] have shown promise in a subset of patients, but the response rates are variable and predictive biomarkers are lacking. The mechanisms underlying therapeutic resistance remain largely unknown, which significantly impedes the development of personalized treatment strategies. Consequently, there is an urgent need to identify new molecular targets for the treatment of this disease.
At the mechanistic level, the malignant progression of ESCC involves complex interactions between tumor cells and the extracellular matrix (ECM). While genetic alterations such as TP53 and NOTCH1 have been implicated in ESCC progression, the heterogeneity of molecular subtypes poses a major challenge for identifying unified targets (7). Additionally, ECM remodeling enzymes and their roles in shaping the tumor microenvironment (TME) have not been fully elucidated (8). These knowledge gaps underscore the need for exploring novel molecules that may link ECM dynamics with immune regulation in ESCC.
Prolyl 3-hydroxylase 1 (P3H1), encoded by the LEPRE1 gene, is a key enzyme that catalyzes the 3-hydroxylation of collagen proline residues (9). However, its biological significance in cancer remains poorly understood. A large amount of evidence shows that P3H1 plays an important role in the occurrence and development of malignant tumors, such as liver cancer, breast cancer, bladder epithelial tumor and renal clear cell carcinoma (10-14). Nevertheless, the expression patterns of P3H1 in EC, as well as its role in tumor progression and immune microenvironment modulation, remain completely unexplored.
This research is conducted to comprehensively examine the role of P3H1 in ESCC and elucidate its diverse functions in regulating tumor cell proliferation, migration, invasion, and immune microenvironment remodeling. Given the emerging link between collagen homeostasis and immune checkpoint activity, we further explore whether P3H1 influences immune cell infiltration or the expression of immune checkpoint molecules, potentially contributing to immunotherapy resistance (14). Through integrated in vitro functional assays and clinical database analyses, this study presents the first evidence that P3H1 is one of critical driving factors of EC progression. We present this article in accordance with the MDAR reporting checklist (available at https://jtd.amegroups.com/article/view/10.21037/jtd-2025-570/rc).
Methods
Ethical statement
The study was conducted in accordance with the Declaration of Helsinki and its subsequent amendments. The study was approved by the Ethics Committee of The First Affiliated Hospital of Soochow University (No. 2021-427). Informed consent was obtained from all patients for this study.
Gene expression datasets
The samples used for the pan-cancer analysis were from The Cancer Genome Atlas (TCGA) database (https://www.cancer.gov/ccg/research/genome-sequencing/tcga). Other study analyzed a total of 358 paired samples, all of which were obtained from the Gene Expression Omnibus (GEO) database (https://www.ncbi.nlm.nih.gov/geo/), including 120 samples came from GSE53623 and 238 samples were sourced from GSE53624. Single-cell sequencing data were obtained from GSE154763. We merged these two datasets and performed the analysis using R, which led to the identification of differentially expressed genes between ESCC and normal tissues.
Cell lines and culture conditions
All cell lines (TE-1, KYSE-150, KYSE-180, HET-1A) were obtained from the Chinese Academy of Sciences Cell Bank (Shanghai, China). These cell lines were maintained in PRIM 1640 medium supplemented with 10% fetal bovine serum (FBS) (Ausbian, Adelaide, Australia) and 1% penicillin/streptomycin (PS) (Gibco, Waltham, MA, USA), and incubated in a humidified incubator at 37 ℃ with 5% CO2. Cells in the logarithmic growth phase were selected for further analysis in the experiment.
Reverse transcription-quantitative polymerase chain reaction (PCR)
RNA extraction was performed using the Novozan RNA Extraction Kit (Novozan, Beijing, China) following the manufacturer’s instructions. cDNA was synthesized via reverse transcription using random primers (Takara, Dalian, China). mRNA amplification was carried out using the Novozan qPCR Master Mix (Novozan, Beijing, China), with the amplification reaction conducted on the StepOnePlus™ Real-Time PCR System (Applied Biosystems, Waltham, MA, USA). The results were normalized to glyceraldehyde-3-phosphate dehydrogenase (GAPDH) expression. The primers for P3H1 and GAPDH were purchased from Biyuntian (Biyuntian, Beijing, China). The P3H1 sequences: P3H1#F: 5'-CGTTTGTGTCCACATGAGCAG-5', P3H1#R: 5'-GCTCCTAATCTGTCGTGGGT-5'; The GAPDH sequences: GAPDH#F: 5'-GCACCGTCAAGGCTGAGAAC-5', P3H1#R: 5'-TGGTGAAGACGCCAGTGGA-5', The relative expression of P3H1 and GAPDH was analyzed using the 2−∆∆Ct method. To rule out error, each experiment was repeated three times.
Construction of P3H1 RNA interference lentiviral vector
High-titer lentivirus stocks purchased from GeneChem (Shanghai, China) were used to infect cells according to the manufacturer’s instructions, thereby achieving knockdown of the P3H1 gene in cells. The virus stock was prepared by co-transfecting three plasmids: the GV493 vector carrying the target gene or sequence, and Helper 1.0 and Helper 2.0 plasmids, into HEK293T cells. Virus was harvested 48 hours after transfection and then purified and concentrated. The shRNAs were specific for P3H1 (shP3H1#1: 5'-CCUCCCAUCGCAUUAUAAUTT-3'; shP3H1#2: 5'-GCAGAGAGGAAGGAUGAUATT-3').
Western blotting
The expression of P3H1 protein (LEPRE1) in KYSE-180 cells after transfection was detected by Western blot. Cells were lysed with RIPA buffer (Beyotime Biotechnology, Shanghai, China). Total protein concentration was determined by BCA Protein Assay kit (Beyotime Biotechnology) and calibrated. GAPDH was chosen as an internal reference. 25 µg of the target protein was loaded onto 10% sodium dodecyl sulfate-polyacrylamide gel electrophoresis (SDS-PAGE) and transferred to polyvinylidene fluoride (PVDF) membrane. Subsequently, PVDF membranes were blocked with Rapid Transfer Buffer (Thermo Scientific™, Massachusetts, USA) for 20 min at room temperature. PVDF membranes were incubated with P3H1 (1:5,000, Abcam, Cambridge, UK) and GAPDH (1:10,000, Santa Cruz Biotechnology, California, USA) primary antibodies for 12 h at 4 ℃. The membranes were then incubated with goat anti-rabbit immunoglobulin G (IgG) [horseradish peroxidase (HRP)-linked goat anti-rabbit IgG, 1:10,000, CST, Boston, USA] for 1.5 hours at room temperature. Finally, the images were developed with an enhanced chemiluminescence kit (Amersham, Little Chalfont, UK). The experiment was repeated three times.
Cell Counting Kit-8 (CCK-8) assay
KYSE-180 cells transfected with sh-P3H1 or sh-scramble was diluted to 5×104 cells/mL and seeded in 96-well plates at 100 mL per well. 10 µL of CCK-8 reagent was added to each well and incubated in a cell incubator at 37 ℃ and 5% CO2. The absorbance at 450 nm was measured by a microplate reader at 24, 48, and 72 h, and the standard curve was drawn. The experiment was repeated three times.
Colony formation assay
KYSE-180 cells transfected with sh-P3H1 or sh-scramble were seeded in 6-well plates at approximately 800 cells per well. The 1640 medium was replaced every 2 days. After 8 days, the cells were fixed with 4% paraformaldehyde and stained with 0.1% crystal violet. Colony formation was recorded and photographed under a microscope. The experiment was repeated three times.
Wound healing assay
The wound healing assay was used to assess the difference in migration ability between KYSE-180 cells transfected with lentivirus and normal KYSE-180 cells. Cells were seeded in 6-well plates at approximately 80% confluence and cultured for 24 hours. A straight scratch was created using a plastic pipette tip, followed by washing with PBS and adding serum-free 1640 medium. The status of the scratch was recorded at 0, 24, and 48 h, and using the Celigo Imaging Cell Analysis System version 2.0 (Nexcelom Bioscience, Lawrence, MA, USA) to assess the change of scratch width. Each experiment was repeated three times.
Transwell assay
Transwell assay was used to detect cell migration and invasion. Migration assay: Transfected KYSE-180 cells were digested, counted, and resuspended in serum-free medium. Approximately 5×104 cells were seeded into the upper chamber of the transwell chamber (without matrigel coating). 1640 medium containing 10% FBS was added to the lower chamber to facilitate cell migration. The transwell was incubated in a 5% CO2 incubator at 37 ℃ for 16 h. Finally, cells that had passed through the membrane were fixed and stained with Giemsa (Sigma-Aldrich, St. Louis, MI, USA). Cells crossing the membrane were counted under a random field of view to assess the ability to migrate. Assay of invasion: matrigel was evenly spread on the surface of the upper chamber membrane of the transwell chamber to mimic the ECM and incubated until set. Approximately 5×104 transfected KYSE-180 cells were seeded into the Matrigel-coated upper chamber. Cell invasion was promoted by adding medium containing 10% FBS to the lower chamber. The cells were incubated in a cell incubator for 16 h. Finally, noninvaded cells were removed, cells that passed through the matrigel and membrane were fixed, and stained. Invasive ability was assessed by counting the cells that crossed the membrane under a random field of view. The experiment was repeated three times.
Statistical analysis
The differences between groups were compared using non-parametric tests or the Wilcoxon signed-rank test, and correlation analysis was performed using Spearman’s correlation for non-Gaussian distributions. Kaplan-Meier analysis was used to assess overall survival (OS) and progression-free survival (PFS). Survival differences were compared using a time-series test. The optimal cutoff values for Kaplan-Meier survival analysis were calculated using the Youden index from the receiver operating characteristic (ROC) curve. All data were analyzed using SPSS 25.0 (STATA, College Station, TX, USA). The reported P values are two-sided, with a significance level set at 0.05. Survival curves and summary plots were generated using GraphPad Prism v.8.0.
Results
P3H1 showed increased expression in ESCC
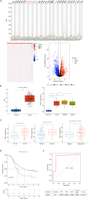
To investigate the role of P3H1 in the progression of ESCC, we first analyzed the expression of P3H1 in various cancer cell types by using data from TCGA. The results showed differential expression of P3H1 in 11 types of cancer, with overexpression observed in nine cancers, including ESCC, and low expression in two other cancers. Next, we further analyzed gene expression data from ESCC patients in the TCGA database, generating heatmaps and volcano plots. We found that P3H1 expression was markedly elevated in ESCC tissues compared to normal tissues (Figure 1A). To further validate these findings, we selected two datasets, GSE53622 and GSE53624, from the GEO database, combined them after removing batch effects, and analyzed the merged dataset. In this new dataset, we also observed that P3H1 expression in ESCC was significantly higher than in normal tissues, with consistent findings across the upper, middle, and lower segments of the esophagus (Figure 1B). Additionally, we analyzed clinical data from ESCC patients and found a correlation between P3H1 expression level and the tumor-node-metastasis (TNM) stage. Higher P3H1 expression was associated with larger tumor diameters, greater lymph node metastasis, and a more advanced TNM stage (II–IV), which led to a significantly shorter survival time in patients with high P3H1 expression compared to those with low expression (Figure 1C,1D). These results confirm that P3H1 is significantly overexpressed in ESCC and likely plays a crucial role in its malignant progression, contributing to poor patient prognosis. Therefore, we conducted a ROC curve analysis using the ESCC-related data from the TCGA database to further verify the possibility of P3H1 as a diagnostic marker or therapeutic target for ESCC. The results showed that its area under the curve (AUC) value could reach 0.908 [95% confidence interval (CI): 0.782–0.948]. According to the judgment criteria for predictive efficacy, an AUC >0.9 indicates excellent efficacy. This further enhanced our confidence in exploring the role of P3H1 in ESCC (Figure 1E).
The expression of P3H1 increases in EC cell lines
Combining the above bioinformatics analysis results, we found that increased P3H1 expression is associated closely with poor prognosis and advanced clinicopathological stage of ESCC. For our future research, we first collected tumor tissues and peritumoral tissues from patients with ESCC undergoing surgical resection, performed immunohistochemical analysis on them, and the results showed that P3H1 expression was upregulated in tumor tissues (Figure 2A). Then, we conducted a comparative analysis of P3H1 mRNA and protein expression levels in three ESCC cell lines (KYSE-150, KYSE-180, and TE-1) and the normal esophageal epithelial cell line (HET-1A). We found that both mRNA and protein levels of P3H1 were significantly upregulated in ESCC cell lines (KYSE-150, KYSE-180, and TE-1) compared to the normal esophageal epithelial cell line HET-1A (Figure 2B,2C). Therefore, we believe that the expression of P3H1 in EC cell lines is also significantly higher than that in normal esophageal epithelial cells, which is consistent with the conclusion obtained from the above bioinformatics analysis.
Knockdown of P3H1 can inhibit the malignant progression of ESCC
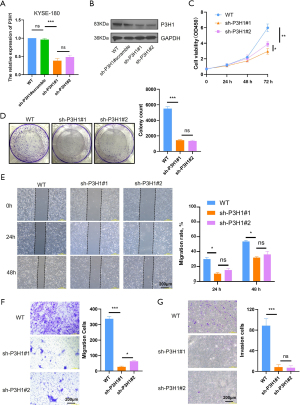
In the following experiments, we selected KYSE-180, an ESCC cell line with the highest expression of P3H1, as the object of subsequent experiments. Using lentiviral transfection, we verified the efficiency of knockdown in three new cell lines, sh-P3H1#scramble, sh-P3H1#1, and sh-P3H1#2, by PCR and Western blot. The expression of P3H1 at mRNA and protein levels in sh-P3H1#1 and sh-P3H1#2 was significantly lower than that in wild type (WT) and sh-P3H1#scramble groups, which indicated that KYSE-180 cell lines with low expression of P3H1 were successfully constructed (Figure 3A,3B). To further confirm the effect of P3H1 expression on the proliferation, migration, invasion and other biological behaviors of ESCC cells, we performed the following experiments. Through CCK-8 experiment and colony formation experiment, we found that the cell growth rate of P3H1 knockdown group was significantly lower than that of WT group, and its proliferation ability was significantly reduced, which indicated that P3H1 may be involved in the proliferation of tumor cells (Figure 3C,3D). In the cell scratch assay, the scratch healing speed of the P3H1 knockdown group was also relatively slower than that of the normal group, which proved that the migration ability of ESCC cells was also diminished after P3H1 knockdown (Figure 3E). Transwell assay also demonstrated that P3H1 knockdown significantly decreased the migration and invasion abilities of ESCC cells. From the above experiments, it can be concluded that knockdown of P3H1 expression in cells in vitro can inhibit the malignant progression of ESCC to a certain extent (Figure 3F,3G).
P3H1 is involved in the regulation of immune microenvironment in ESCC
To further investigate whether P3H1 is associated with immune infiltration in ESCC. The STAR count data and corresponding clinical information of ESCC were downloaded from TCGA database. The data were extracted in transcript per million (TPM) format and normalized by log2(TPM+1). Finally, samples with RNAseq data and clinical information were retained for subsequent analysis. For precise immune-relevance assessments, we used immunedeconv, an R software package that evaluates five recent immune-cell concentration estimation algorithms, including Tumor IMmune Estimation Resource (TIMER), xCell, Microenvironment Cell Populations (MCP)-counter, Cell-type Identification By Estimating Relative Subsets Of RNA Transcripts (CIBERSORT), and Estimating the Proportions of Immune and Cancer cells (EPIC) (Figure 4A). The results showed that P3H1 was associated with a variety of immune cells, especially T cells, suggesting that P3H1 may affect the tumor immune microenvironment by regulating the activity of T cells. SIGLEC15, IDO1, CD274, HAVCR2, PDCD1, CTLA4, LAG3 and PDCD1LG2 were identified as immune checkpoint-related transcripts. We also extracted the expression values of these 8 immune checkpoint genes and found that these immune checkpoint-related genes are also related to P3H1, especially HAVCR2 and SIGLEC15, which means that P3H1 has the potential as an immunotherapy for ESCC and provides ideas for our further research in the future (Figure 4B).
Then, we downloaded the corresponding single cell data (.h5 format file and annotated results) from Tumor Immune Single-Cell Hub (TISCH), used R software MAESTRO and Seurat to process and analyze the single cell data, and used tsne method to re-cluster the cells. We found that P3H1 is highly expressed in plasmacytoid dendritic cells (pDCs) in several cell types, which may imply that pDCs may also play a role in the process of P3H1 promoting tumor (Figure 5A-5C). The significantly higher proportion of DCs in the P3H1-high group suggests that P3H1 may enhance immune microenvironment activity by modulating DC infiltration (Figure 5D). This is our future research direction, too.
Discussion
P3H1 belongs to the P3H protein family, and its main job is to complete the post-translational hydroxylation of collagen (15). At present, it is mostly studied for its effect on osteogenesis imperfect (16,17), but there is also a lot of evidence that P3H family has an impact on the prognosis of cancer, tumor immune microenvironment, and drug resistance (18). For example, P3H1 can induce drug resistance by regulating ABCG2 expression in lung cancer and leukemia (19), and P3H4 can promote the progression of lung adenocarcinoma by interacting with EGFR (20).
In this study, we systematically investigated the expression and functional role of P3H1 in ESCC, and revealed its potential as a novel biomarker and therapeutic target. The results showed that P3H1 is significantly increased in ESCC tissues and cell lines, and its expression level is closely associated with poor clinical outcomes, including advanced TNM stage, increased tumor size, lymph node metastasis, and reduced overall survival. Functional experiments further confirmed that silencing P3H1 significantly inhibited tumor cell proliferation, migration, and invasion, suggesting its critical oncogenic role in the progression of ESCC.
Notably, P3H1 appears to play a dual role in ESCC, not only promoting tumor growth and metastasis but also potentially contributing to immune evasion by modulating the tumor immune microenvironment (21). Immune infiltration analysis demonstrated a strong correlation between P3H1 expression and T cell-related immune responses (22). The positive correlation between P3H1 and immune checkpoint molecules, such as HAVCR2 and SIGLEC15, suggests that P3H1 may facilitate immune evasion by regulating immune checkpoint pathways or influencing the functional state of tumor-infiltrating lymphocytes. This finding is of great significance for immunotherapy, especially considering that resistance to immune checkpoint inhibitors remains a major clinical challenge in ESCC. Targeting P3H1 may help reverse immune suppression and enhance the efficacy of immunotherapy.
Furthermore, we also used some genomic technologies, such as single-cell RNA sequencing analysis. Our single-cell RNA sequencing analysis revealed high P3H1 expression in pDCs, which are known to play critical roles in tumor immune tolerance and progression. This novel finding suggests that P3H1 may promote ESCC progression not only through tumor-intrinsic mechanisms but also by modulating the functions of immune cells within the TME. Future studies should further explore the specific role of P3H1 in pDCs and its potential impact on antigen presentation, interferon signaling, and T cell activation (23).
Our study enhances the understanding of the malignant progression and immune regulatory mechanisms of ESCC, and highlights the significance of P3H1 as a prognostic biomarker and potential therapeutic target. Targeting P3H1 may enhance the anti-tumor immune response and improve the efficacy of current immunotherapies. Future clinical strategies may consider integrating P3H1-targeted interventions with existing treatment modalities, such as chemotherapy and surgery, to provide more precise and personalized therapeutic approaches for ESCC patients.
Despite the significant findings of this study, several limitations remain. Our in vitro and in vivo models may not fully replicate the complex interactions within the human TME. Also, although we utilized some genome sequencing technologies, such as employing public databases for single-cell sequencing analysis, we did not use some genome sequencing technologies, such as single-molecule real-time sequencing (SMRT) and whole-genome sequencing (WGS), to analyze some of our own pathological specimens (24,25). Future research should focus on elucidating the specific molecular mechanisms through which P3H1 regulates immune responses in ESCC, including its potential interactions with other enzymes or proteins, such as disulfide isomerase and immune checkpoint molecules (26,27).
Conclusions
Our research provides the first comprehensive evidence that P3H1 functions as an oncogenic driver in ESCC, highlighting its key roles in promoting tumor growth, metastasis, and immune regulation. Given its dual role in tumor biology and immune modulation, P3H1 holds promise as a novel diagnostic biomarker and therapeutic target for ESCC. Integrating P3H1-targeted strategies with existing immunotherapies may offer new approaches to overcoming therapeutic resistance and improving patient outcomes.
Acknowledgments
None.
Footnote
Reporting Checklist: The authors have completed the MDAR reporting checklist. Available at https://jtd.amegroups.com/article/view/10.21037/jtd-2025-570/rc
Data Sharing Statement: Available at https://jtd.amegroups.com/article/view/10.21037/jtd-2025-570/dss
Peer Review File: Available at https://jtd.amegroups.com/article/view/10.21037/jtd-2025-570/prf
Funding: This work was supported by
Conflicts of Interest: All authors have completed the ICMJE uniform disclosure form (available at https://jtd.amegroups.com/article/view/10.21037/jtd-2025-570/coif). The authors have no conflicts of interest to declare.
Ethical Statement: The authors are accountable for all aspects of the work in ensuring that questions related to the accuracy or integrity of any part of the work are appropriately investigated and resolved. The study was conducted in accordance with the Declaration of Helsinki and its subsequent amendments. The study was approved by the Ethics Committee of The First Affiliated Hospital of Soochow University (No. 2021-427). Informed consent was obtained from all patients for this study.
Open Access Statement: This is an Open Access article distributed in accordance with the Creative Commons Attribution-NonCommercial-NoDerivs 4.0 International License (CC BY-NC-ND 4.0), which permits the non-commercial replication and distribution of the article with the strict proviso that no changes or edits are made and the original work is properly cited (including links to both the formal publication through the relevant DOI and the license). See: https://creativecommons.org/licenses/by-nc-nd/4.0/.
References
- Deboever N, Jones CM, Yamashita K, et al. Advances in diagnosis and management of cancer of the esophagus. BMJ 2024;385:e074962. [Crossref] [PubMed]
- Li R, Li N, Yang Q, et al. Spatial transcriptome profiling identifies DTX3L and BST2 as key biomarkers in esophageal squamous cell carcinoma tumorigenesis. Genome Med 2024;16:148. [Crossref] [PubMed]
- Abnet CC, Arnold M, Wei WQ. Epidemiology of Esophageal Squamous Cell Carcinoma. Gastroenterology 2018;154:360-73. [Crossref] [PubMed]
- Wang Z, Sun X, Li Z, et al. Metabolic reprogramming in esophageal squamous cell carcinoma. Front Pharmacol 2024;15:1423629. [Crossref] [PubMed]
- Harada K, Rogers JE, Iwatsuki M, et al. Recent advances in treating oesophageal cancer. F1000Res 2020;9:F1000 Faculty Rev-1189.
- An L, Li M, Jia Q. Mechanisms of radiotherapy resistance and radiosensitization strategies for esophageal squamous cell carcinoma. Mol Cancer 2023;22:140. [Crossref] [PubMed]
- Lin DC, Wang MR, Koeffler HP. Genomic and Epigenomic Aberrations in Esophageal Squamous Cell Carcinoma and Implications for Patients. Gastroenterology 2018;154:374-89. [Crossref] [PubMed]
- Huang TX, Fu L. The immune landscape of esophageal cancer. Cancer Commun (Lond) 2019;39:79. [Crossref] [PubMed]
- Wu J, Zhang W, Xia L, et al. Characterization of PPIB interaction in the P3H1 ternary complex and implications for its pathological mutations. Cell Mol Life Sci 2019;76:3899-914. [Crossref] [PubMed]
- Shah R, Smith P, Purdie C, et al. The prolyl 3-hydroxylases P3H2 and P3H3 are novel targets for epigenetic silencing in breast cancer. Br J Cancer 2009;100:1687-96. [Crossref] [PubMed]
- Xue W, Sun C, Yuan H, et al. Establishment and Analysis of an Individualized EMT-Related Gene Signature for the Prognosis of Breast Cancer in Female Patients. Dis Markers 2022;2022:1289445. [Crossref] [PubMed]
- Zhang Y, Chen Y, Chen Z, et al. Identification of P3H1 as a Predictive Prognostic Biomarker for Bladder Urothelial Carcinoma Based on the Cancer Genome Atlas Database. Pharmgenomics Pers Med 2023;16:1041-53. [Crossref] [PubMed]
- Li Y, Wang T, Jiang F. Pan-Cancer Analysis of P3H1 and Experimental Validation in Renal Clear Cell Carcinoma. Appl Biochem Biotechnol 2024;196:5974-93. [Crossref] [PubMed]
- Ding G, Wang T, Sun F, et al. Multi-omics analysis of Prolyl 3-hydroxylase 1 as a prognostic biomarker for immune infiltration in ccRCC. NPJ Precis Oncol 2024;8:256. [Crossref] [PubMed]
- Hudson DM, Eyre DR. Collagen prolyl 3-hydroxylation: a major role for a minor post-translational modification? Connect Tissue Res 2013;54:245-51. [Crossref] [PubMed]
- Marini JC, Blissett AR. New genes in bone development: what's new in osteogenesis imperfecta. J Clin Endocrinol Metab 2013;98:3095-103. [Crossref] [PubMed]
- Gagliardi A, Besio R, Carnemolla C, et al. Cytoskeleton and nuclear lamina affection in recessive osteogenesis imperfecta: A functional proteomics perspective. J Proteomics 2017;167:46-59. [Crossref] [PubMed]
- Wang Z, Wang H. The role of P3H family in cancer: implications for prognosis, tumor microenvironment and drug sensitivity. Front Oncol 2024;14:1374696. [Crossref] [PubMed]
- Lee AR, Lee S, Shin JY, et al. Biomarker LEPRE1 induces pelitinib-specific drug responsiveness by regulating ABCG2 expression and tumor transition states in human leukemia and lung cancer. Sci Rep 2022;12:2928. [Crossref] [PubMed]
- Fang C, Liang Y, Huang Y, et al. P3H4 Promotes Malignant Progression of Lung Adenocarcinoma via Interaction with EGFR. Cancers (Basel) 2022;14:3243. [Crossref] [PubMed]
- Zhang Y, Li CY, Pan M, et al. Exploration of the Key Proteins of High-Grade Intraepithelial Neoplasia to Adenocarcinoma Sequence Using In-Depth Quantitative Proteomics Analysis. J Oncol 2021;2021:5538756. [Crossref] [PubMed]
- Zheng Y, Chen Z, Han Y, et al. Immune suppressive landscape in the human esophageal squamous cell carcinoma microenvironment. Nat Commun 2020;11:6268. [Crossref] [PubMed]
- Ma X, Guo Z, Wei X, et al. Spatial Distribution and Predictive Significance of Dendritic Cells and Macrophages in Esophageal Cancer Treated With Combined Chemoradiotherapy and PD-1 Blockade. Front Immunol 2021;12:786429. [Crossref] [PubMed]
- Hestand MS, Ameur A. The Versatility of SMRT Sequencing. Genes (Basel) 2019;10:24. [Crossref] [PubMed]
- Nakagawa H, Fujita M. Whole genome sequencing analysis for cancer genomics and precision medicine. Cancer Sci 2018;109:513-22. [Crossref] [PubMed]
- Ishikawa Y, Bächinger HP. An additional function of the rough endoplasmic reticulum protein complex prolyl 3-hydroxylase 1·cartilage-associated protein·cyclophilin B: the CXXXC motif reveals disulfide isomerase activity in vitro. J Biol Chem 2013;288:31437-46. [Crossref] [PubMed]
- Baba Y, Nomoto D, Okadome K, et al. Tumor immune microenvironment and immune checkpoint inhibitors in esophageal squamous cell carcinoma. Cancer Sci 2020;111:3132-41. [Crossref] [PubMed]

