Integrated bulk sequencing and single-cell transcriptomic profiling implicates neutrophil-driven hypoxia in atrial fibrillation development
Highlight box
Key findings
• Neutrophil-associated hypoxia is significantly correlated with atrial fibrillation (AF) progression in multi-omics analyses. A neutrophil-derived diagnostic model achieves high accuracy in distinguishing AF from sinus rhythm (area under the curve =1.0 training/0.969 validation). These findings suggest neutrophils may contribute to AF pathogenesis while serving as potential diagnostic biomarkers.
What is known and what is new?
• Inflammation and hypoxia contribute to AF, but while macrophages/fibroblasts have been studied, neutrophils’ direct role in atrial remodeling remains unclear despite their link to AF risk.
• Neutrophils directly induce atrial hypoxia in AF. A neutrophil-based diagnostic model achieves high accuracy, offering new mechanistic and clinical insights.
What is the implication, and what should change now?
• This study mechanistically links neutrophil-driven hypoxia to AF progression, establishing a foundation for future research. Next steps should include experimental validation of neutrophil-mediated pathways and refinement of the diagnostic model through larger cohort studies.
Introduction
Atrial fibrillation (AF), the most prevalent sustained cardiac arrhythmia, significantly compromises patients’ quality of life while elevating risks of stroke, heart failure, and dementia (1-3). The Framingham Heart Study reveals a threefold increase in AF diagnoses over the past five decades (4). Alarmingly, approximately one-third of Chinese projected 12 million AF cases in 2020 remained undiagnosed, particularly challenging for paroxysmal AF detection (5). Contemporary AF management encompasses anticoagulation therapy, rate/rhythm control strategies, and catheter ablation (6). Standardized care protocols have demonstrated significant improvements in patient outcomes, including enhanced quality of life, reduced hospital readmissions, lower mortality, and decreased AF-related complications. Despite these advances, elucidating underlying mechanisms of AF remains paramount for developing more effective prevention and treatment approaches. The pathophysiology of AF remains controversial (7), though substantial evidence implicates electrical remodeling, inflammatory processes, and fibrotic changes as key contributors (8,9). And recent studies highlight macrophage involvement in human atrial pathology (10), yet the potential role of neutrophils, a major inflammatory cell population, in AF pathogenesis remains unexplored. The current study integrated bulk sequencing and single-cell RNA sequencing datasets to systematically examine neutrophil involvement in AF, while simultaneously developing a machine learning-based predictive model for AF risk assessment. We present this article in accordance with the TRIPOD reporting checklist (available at https://jtd.amegroups.com/article/view/10.21037/jtd-2025-1066/rc).
Methods
Bulk tissue transcriptome profiling and data harmonization
This study was conducted in accordance with the Declaration of Helsinki and its subsequent amendments. Two atrial tissue transcriptomic datasets (GSE79768 and GSE41177) were retrieved from the Gene Expression Omnibus (GEO) to delineate AF-associated molecular signatures and immune infiltration dynamics. GSE79768 comprised 14 AF and 12 sinus rhythm (SR) atrial specimens, while GSE41177 included 32 AF and 6 SR atrial appendage samples. Batch effects between datasets were corrected using the “sva” package with ComBat algorithm under default parameters.
Differentially expressed gene (DEG) screening and functional enrichment analysis
DEGs were analyzed between patients with AF and SR by “limma” package using thresholds of |log2fold change (FC)| ≥1 and P<0.01. Gene set enrichment analysis (GSEA) was subsequently performed using “clusterProfiler” package with the 2024.2 release of the Molecular Signatures Database (MSigDB) gene sets.
Immune microenvironment profiling
Transcripts per million (TPM)-normalized expression data were analyzed using three complementary algorithms: CIBERSORT for granular leukocyte subset quantification (11), single-sample gene set enrichment analysis (ssGSEA) for pathway-level immune activity (12), and xCell for comprehensive cellular microenvironment inference (13). This integrated approach mitigates algorithm-specific biases while robustly characterizing inflammatory differences between AF and SR samples.
Weighted gene co-expression network analysis (WGCNA)
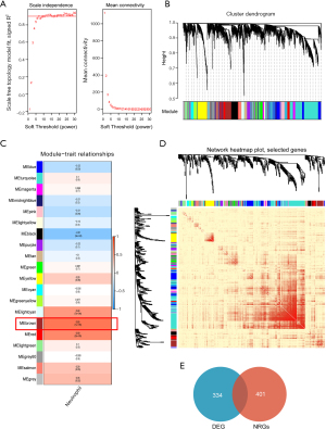
WGCNA was performed to identify gene modules correlated with neutrophil infiltration levels. Co-expression networks were constructed using a soft-threshold power (β=6) meeting scale-free topology criteria (R2>0.9), determined via the pickSoftThreshold function. Hierarchical clustering partitioned genes into distinct modules based on topological overlap. Module-trait relationships were assessed by correlating module eigengenes (MEs) with neutrophil infiltration scores, and genes within the most significantly associated module were defined as neutrophil-related genes (NRGs). Default parameters were used unless otherwise specified.
Machine learning-based diagnostic model development
Intersection analysis of AF-associated DEGs and NRGs identified neutrophils-associated atrial fibrillation high-risk genes (NRAFGs). A support vector machine (SVM) classifier using radial basis function kernel was trained on NRAFGs to discriminate AF from SR. The integrated dataset was partitioned into training (70%) and validation (30%) sets via stratified random sampling using the “caret” package.
Single-cell transcriptomic profiling
The single cell RNA sequencing (scRNA-seq) dataset of seven atrial tissues collected from patients with AF and five samples from normal controls in GSE224959 was downloaded from the GEO. scRNA-seq data quality control, visualization and analysis were performed with the Seurat (5.0). Those cells with mitochondrial gene percentages >25% were removed. The batch effect was corrected, and the merged object was integrated by running “Harmony”. The first two dimensions were visualized at a clustering resolution of 0.2 by t-distributed Stochastic Neighbor Embedding (tSNE), which received input from the top 20 Harmony dimensions. Finally, 44,143 single cells were analyzed in this present study. In order to examine the possible mechanism by which neutrophils could induce AF, all of these neutrophil cells from the scRNA-seq dataset were extracted and used for functional enrichment analysis and DEG analysis between AF and SR.
Statistical analysis
Student’s t-test was used to compare continuous normally distributed data between two groups, while the Mann-Whitney U test was used to compare non-normally distributed data. All statistical tests were bilateral and performed using R software (4.3.2), and P<0.05 were considered statistically significant.
Results
Batch effect-adjusted DEG identification and functional enrichment in AF compared to SR
After identifying significant batch effects between the GSE41177 and GSE79768 datasets by principal component analysis (PCA, Figure 1A), we successfully removed these effects, yielding high-quality integrated data for subsequent analyses (Figure 1B).
Differential expression analysis between AF and SR samples (|log2FC| >0.58, P<0.05) identified 181 upregulated and 153 downregulated DEGs (Figure 1C). Hierarchical clustering of the top 30 DEGs effectively segregated AF and SR samples [Figure 1D, online table 1 (available at https://cdn.amegroups.cn/static/public/jtd-2025-1066-1.xlsx)].
To better understand the function of DEGs, functional enrichment analysis was carried out using the ‘clusterProfiler’ package. Kyoto Encyclopedia of Genes and Genomes (KEGG) analysis highlighted cytokine-cytokine receptor interaction, NF-κB signaling, and ferroptosis (Figure 1E, Table S1). Gene Ontology (GO) analysis revealed enrichment in biological processes (BP) related to neutrophils chemotaxis and activation, granulocyte chemotaxis and activation; cellular components (CC) related to collagen trimer, collagen-containing extracellular matrix and molecular functions (MF) related to receptor for advanced glycation end products (RAGE) receptor binding, CXCR chemokine receptor binding and cytokine activity (Figure 1E, Table S2). GSEA further confirmed glycolysis and hypoxia pathway activation in AF samples (Figure 1F,1G, Table S3). These results collectively implicate DEGs in cytokine signaling, neutrophil recruitment, and inflammatory processes.
Immune microenvironment differences between AF and SR samples
CIBERSORT algorithm revealed increased infiltration of eosinophils, mast cells (activated/resting), monocytes, neutrophils, and gamma-delta T cells in AF, whereas SR samples exhibited higher levels of CD8+ T cells and follicular helper T cells (Tfh) (Figure 2A). This pro-inflammatory signature in AF was further supported by ssGSEA, showing elevated infiltration of innate and adaptive immune cells [immature dendritic cells (iDCs), macrophages, neutrophils, plasmacytoid dendritic cells (pDCs), Tfh, tumor infiltrating lymphocyte (TIL), and regulatory T-cell (Treg), Figure 2B], with consistent findings in xCell analysis (Figure 2C). Taken together, these results underscore a neutrophil-dominated inflammatory microenvironment in AF, implicating localized immune dysregulation in its pathogenesis.
Identification of NRAFGs
Using WGCNA on the integrated dataset, we identified NRGs with an optimal soft-thresholding power (β=6, Figure 3A). Hierarchical clustering partitioned genes into distinct modules (Figure 3B), with the MEbrown module showing the strongest correlation with neutrophil infiltration (r=0.65, p=1e-06, Figure 3C). This module contained 401 candidate NRGs [online table 2 (available at https://cdn.amegroups.cn/static/public/jtd-2025-1066-2.xlsx)], exhibiting robust co-expression relationships as confirmed by topological overlap matrix (TOM) analysis (Figure 3D). The intersection of DEGs and NRGs yielded 49 high-confidence genes exhibiting both disease-associated dysregulation and neutrophil-specific co-expression patterns, defined as NRAFGs (Figure 3E).
Construction of prediction model for AF based on machine learning algorithm
We randomly divided 64 clinical samples into training (n=46, 33 AF/13 SR) and validation (n=18, 13 AF/5 SR) sets (7:3 ratio) to develop an SVM model based on NRAFGs. The model showed excellent discrimination in training set (AUC =1.0, Figure 4A,4B) and maintained strong performance in validation set (100% sensitivity, 80% specificity), as confirmed by receiver operating characteristic (ROC) and confusion matrix analyses (Figure 4C,4D). These results demonstrate the model’s robust ability to differentiate AF from SR samples.
Single-cell transcriptome analysis reveals the role of neutrophils in the progression of AF
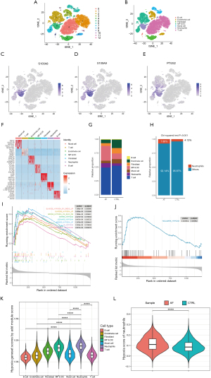
To establish cellular taxonomy through unsupervised clustering of single-cell transcriptomes, we implemented a rigorous analytical pipeline. An initial screening of genes and cells was performed using the following criteria: a gene had to be expressed in at least 5 cells, and at least 300 genes were measured in this cell. This was followed by further quality control to extract cells with <25% of mitochondrial genes. A total of 2,690 cells were excluded for further analysis and ‘harmony’ algorithm was applied for batch correction across all GSE224959 samples, yielding a final dataset of 41,453 cells and 24,659 genes. Following log-normalization and identification of top 2,000 highly variable genes, dimensionality reduction revealed 13 transcriptionally distinct subclusters (Figure 5A). These were annotated into 7 major cell types using established markers (Figure 5B), with 2,650 neutrophils identified through lineage-specific markers (Figure 5C-5E). Figure 5F illustrates the marker genes for each cell type. Notably, neutrophils were significantly more prevalent in AF than SR (7.86% vs. 4.13%, P<0.001; Figure 5G,5H), consistent with bulk RNA-seq immune infiltration patterns. GSEA of neutrophil DEGs revealed hypoxia pathway activation in AF (Figure 5I,5J, Tables S4,S5), corroborating bulk sequencing results. Hypoxia-related gene set scoring revealed significantly elevated activity in neutrophils versus other cell types (Figure 5K), with further amplification in neutrophils from AF samples compared to those from SR samples (Figure 5L). While Figure S1 revealed interactions between neutrophils and other immune cells (including T cells, B cells, macrophages, dendritic cells), the absence of experimental validation precluded definitive conclusion regarding their impact on hypoxia in AF patients.
Discussion
In summary, our integrated analysis revealed significant neutrophil enrichment in AF samples, with machine learning model demonstrating strong diagnostic potential for distinguishing AF from SR. Single-cell RNA sequencing analysis further validated these findings, showing markedly increased neutrophil prevalence in AF. Notably, functional analyses suggest neutrophils may contribute to AF pathogenesis through hypoxia-related pathways.
While multiple inflammatory cells, including macrophages and fibroblasts, have been established as key mediators in cardiac immune responses and AF pathogenesis (14,15), the precise role of neutrophils remains incompletely understood. Clinical studies demonstrate that elevated circulating neutrophil levels correlate with increased AF incidence and recurrence risk (16,17). However, current research has primarily focused on neutrophil phenotypic characteristics in AF, leaving their molecular mechanisms and clinical significance largely unexplored.
While He et al. (18) have demonstrated neutrophil extracellular traps contribute to AF progression, their study found no significant difference in atrial appendage neutrophil infiltration between AF and SR patients (n=6). However, this negative finding requires cautious interpretation, as the limited number of participants may affect the generalizability of the results. Conversely, Meulendijks et al. have reported that myeloperoxidase (MPO), a peroxidase enzyme primarily secreted by neutrophils, activate fibroblast and matrix metalloproteinases (MMPs) which may contribute to the progression of AF. And neutrophil activity and immune cell extravasation is reported to be increased in patients with AF, compared to those without AF (19). scRNA-seq analysis revealed a significantly higher proportion of neutrophils in AF samples compared to SR (7.86% vs. 4.13%, P<0.05, Figure 5H). This finding is further supported by bulk-seq functional enrichment analysis of DEGs between AF and SR patients, which implicated neutrophil activation in AF pathogenesis (Figure 1E,1G). Together, these results support the concept of neutrophil-mediated atrial tissue infiltration initiating AF.
It has been well established that hypoxia is a risk factor for AF by activating multiple pathways and leading to a cycle of tissue injury and remodeling (20,21). Critically, our analysis revealed elevated expression of hypoxia-related genes in neutrophils compared to other cell types, with significantly higher levels in AF patients than SR patients. To the best of our knowledge, these findings represent the inaugural demonstration of neutrophil-mediated hypoxia within atrial tissues, elucidating a novel mechanism contributing to AF pathogenesis.
Our study presents a machine learning-based predictive model that exhibits superior diagnostic performance in differentiating AF patients from those with SR. However, it is important to note that the model’s validity has been established only through internal validation, and its generalizability remains to be verified through external validation cohorts.
Several limitations warrant consideration. Firstly, the modest sample sizes in both bulk sequencing (n=64) and single-cell datasets (n=12) may constrain statistical power for detecting subtle effects. Secondly, while scRNA-seq revealed neutrophil accumulation in AF samples, the spatial localization and tissue infiltration patterns of these cells remain unverified due to the absence of spatial transcriptomics or immunohistochemical validation. Thirdly, although bioinformatic analyses strongly implicate neutrophil-mediated hypoxia in AF pathogenesis, direct causal evidence is lacking without functional validation through hypoxia-targeting interventions (e.g., neutrophil depletion models or HIF-1α inhibition experiments). Finally, as noted previously, external validation of the diagnostic model requires larger multi-center cohorts with standardized sampling protocols.
Conclusions
Our integrated analysis reveals a significant association between neutrophil infiltration and hypoxia-related pathways in atrial tissues of AF patients, suggesting neutrophil-driven hypoxia may contribute to AF pathogenesis. The machine learning-based performance in distinguishing AF from SR. However, these findings require validation through in vivo and in vitro experiments, as well as external cohort studies.
Acknowledgments
None.
Footnote
Reporting Checklist: The authors have completed the TRIPOD reporting checklist. Available at https://jtd.amegroups.com/article/view/10.21037/jtd-2025-1066/rc
Peer Review File: Available at https://jtd.amegroups.com/article/view/10.21037/jtd-2025-1066/prf
Funding: None.
Conflicts of Interest: All authors have completed the ICMJE uniform disclosure form (available at https://jtd.amegroups.com/article/view/10.21037/jtd-2025-1066/coif). The authors have no conflicts of interest to declare.
Ethical Statement: The authors are accountable for all aspects of the work in ensuring that questions related to the accuracy or integrity of any part of the work are appropriately investigated and resolved. This study was conducted in accordance with the Declaration of Helsinki and its subsequent amendments.
Open Access Statement: This is an Open Access article distributed in accordance with the Creative Commons Attribution-NonCommercial-NoDerivs 4.0 International License (CC BY-NC-ND 4.0), which permits the non-commercial replication and distribution of the article with the strict proviso that no changes or edits are made and the original work is properly cited (including links to both the formal publication through the relevant DOI and the license). See: https://creativecommons.org/licenses/by-nc-nd/4.0/.
References
- Lip GYH, Proietti M, Potpara T, et al. Atrial fibrillation and stroke prevention: 25 years of research at EP Europace journal. Europace 2023;25:euad226. [Crossref] [PubMed]
- Varrias D, Saralidze T, Borkowski P, et al. Atrial Fibrillation and Dementia: Pathophysiological Mechanisms and Clinical Implications. Biomolecules 2024;14:455. [Crossref] [PubMed]
- Mauriello A, Ascrizzi A, Roma AS, et al. Effects of Heart Failure Therapies on Atrial Fibrillation: Biological and Clinical Perspectives. Antioxidants (Basel) 2024;13:806. [Crossref] [PubMed]
- Schnabel RB, Yin X, Gona P, et al. 50 year trends in atrial fibrillation prevalence, incidence, risk factors, and mortality in the Framingham Heart Study: a cohort study. Lancet 2015;386:154-62. [Crossref] [PubMed]
- Ma CS, Wu SL, Liu SW, et al. Chinese Guidelines for the Diagnosis and Management of Atrial Fibrillation. J Geriatr Cardiol 2024;21:251-314. [Crossref] [PubMed]
- Al-Khatib SM. Atrial Fibrillation. Ann Intern Med 2023;176:ITC97-ITC112. [Crossref] [PubMed]
- Tzeis S, Gerstenfeld EP, Kalman J, et al. 2024 European Heart Rhythm Association/Heart Rhythm Society/Asia Pacific Heart Rhythm Society/Latin American Heart Rhythm Society expert consensus statement on catheter and surgical ablation of atrial fibrillation. Europace 2024;26:euae043. [Crossref] [PubMed]
- Yamashita T, Sekiguchi A, Iwasaki YK, et al. Recruitment of immune cells across atrial endocardium in human atrial fibrillation. Circ J 2010;74:262-70. [Crossref] [PubMed]
- Smorodinova N, Bláha M, Melenovský V, et al. Analysis of immune cell populations in atrial myocardium of patients with atrial fibrillation or sinus rhythm. PLoS One 2017;12:e0172691. [Crossref] [PubMed]
- Hulsmans M, Schloss MJ, Lee IH, et al. Recruited macrophages elicit atrial fibrillation. Science 2023;381:231-9. [Crossref] [PubMed]
- Newman AM, Liu CL, Green MR, et al. Robust enumeration of cell subsets from tissue expression profiles. Nat Methods 2015;12:453-7. [Crossref] [PubMed]
- Barbie DA, Tamayo P, Boehm JS, et al. Systematic RNA interference reveals that oncogenic KRAS-driven cancers require TBK1. Nature 2009;462:108-12. [Crossref] [PubMed]
- Aran D, Hu Z, Butte AJ. xCell: digitally portraying the tissue cellular heterogeneity landscape. Genome Biol 2017;18:220. [Crossref] [PubMed]
- Wu Y, Zhan S, Chen L, et al. TNFSF14/LIGHT promotes cardiac fibrosis and atrial fibrillation vulnerability via PI3Kγ/SGK1 pathway-dependent M2 macrophage polarisation. J Transl Med 2023;21:544. [Crossref] [PubMed]
- Sohns C, Marrouche NF. Atrial fibrillation and cardiac fibrosis. Eur Heart J 2020;41:1123-31. [Crossref] [PubMed]
- Shao Q, Chen K, Rha SW, et al. Usefulness of Neutrophil/Lymphocyte Ratio as a Predictor of Atrial Fibrillation: A Meta-analysis. Arch Med Res 2015;46:199-206. [Crossref] [PubMed]
- Misialek JR, Bekwelem W, Chen LY, et al. Association of White Blood Cell Count and Differential with the Incidence of Atrial Fibrillation: The Atherosclerosis Risk in Communities (ARIC) Study. PLoS One 2015;10:e0136219. [Crossref] [PubMed]
- He L, Liu R, Yue H, et al. Interaction between neutrophil extracellular traps and cardiomyocytes contributes to atrial fibrillation progression. Signal Transduct Target Ther 2023;8:279. [Crossref] [PubMed]
- Meulendijks ER, Al-Shama RFM, Kawasaki M, et al. Atrial epicardial adipose tissue abundantly secretes myeloperoxidase and activates atrial fibroblasts in patients with atrial fibrillation. J Transl Med 2023;21:366. [Crossref] [PubMed]
- Zhou F, Zhou JB, Wei TP, et al. The Role of HIF-1α in Atrial Fibrillation: Recent Advances and Therapeutic Potentials. Rev Cardiovasc Med 2025;26:26787. [Crossref] [PubMed]
- Varrias D, Kossack A, Leavitt J, et al. Adherence to CPAP for patients with atrial fibrillation undergoing catheter ablation: A "real-world" analysis. Heart Rhythm 2025; Epub ahead of print. [Crossref]

