Protective effects of estradiol on neuroinflammation in chronic obstructive pulmonary disease related depression
Highlight box
Key findings
• Cigarette smoke (CS) could induce neuroinflammation in rats, leading to depression-like behavior, which was associated with the activation of microglia and M1 polarization via the ERK1/2 and JNK pathways.
• The decreased estradiol (E2) levels resulting from ovariectomized (OVX) exacerbated the neuroinflammation and depression-like behavior induced by CS.
• E2 played a crucial role in maintaining microglial stability and mitigating neuroinflammation during the onset and progression of depression in chronic obstructive pulmonary disease (COPD).
What is known and what is new?
• Patients with COPD often suffer from depression. The prevalence of depression in female COPD patients is higher than that in male. Inflammation plays an important role in the pathogenesis of COPD and depression.
• The decreased E2 levels resulting from OVX exacerbated the neuroinflammation and depression-like behavior induced by cigarette smoke. E2 plays a crucial role in maintaining microglial stability and mitigating neuroinflammation during the onset and progression of depression in COPD.
What is the implication, and what should change now?
• This study presents a rat model of depression related to COPD and explores the protective effect of E2 against depression. Our results show that maintaining stable E2 levels can reduce neuroinflammation by reducing the activation of microglia and M1 polarization. Such E2 effects may have clinical applications in preventing depression in human females with COPD, and deserve further research.
Introduction
Depression in patients with chronic obstructive pulmonary disease (COPD) has garnered significant attention in recent years (1,2), as it is associated with increased frequency of acute exacerbations of COPD (AECOPD) and adverse effects on the prognosis of the disease (3). COPD is characterized by progressive airflow obstruction, with a global prevalence of 10.3% among individuals aged 30–79 years, making it the third leading cause of death worldwide (4). Current smokers report higher rates of depressive symptoms and face increased mortality risks compared to former smokers among individuals with COPD (5).
One study reported that depression in COPD is 3.54 times higher in female than in male patients (6). Smoking has been identified as a risk factor for depression in female patients with COPD, and estradiol (E2) levels may significantly influence the occurrence of depression in this demographic (7,8). However, more than two-thirds of COPD patients exhibiting depressive symptoms do not receive appropriate treatment (9), and there has been limited attention paid to the underlying mechanisms of depression in patients with COPD.
Both COPD and depression share significant risk factors, including cigarette smoke (CS), reduced levels of E2, and a combination of oxidative stress with inflammation at tissues level (10-12). Extensive research has been conducted on the role of inflammation in female COPD and depression. However, despite the established effects of inflammation on both COPD and depression, there has been limited attention given to depression related to COPD.
The study uses a rat model of depression related to COPD and explores the effect of E2 on inflammation in COPD with depression. Based on these effects, the study identifies novel insights and potential targets for addressing depression in the context of COPD. We present this article in accordance with the MDAR and ARRIVE reporting checklists (available at https://jtd.amegroups.com/article/view/10.21037/jtd-2025-247/rc).
Methods
Animals and grouping
Thirty-two female Sprague-Dawley rats (SD rats), weighing between 140 to 170 g and aged 3 to 4 weeks, were purchased from the Hunan Slack Jingda Experimental Animal Co., Ltd. (Changsha, China). All animal experiments were performed under a project license (No. 202305004) granted by Ethics Committee of Guangdong Huawei Testing Co., Ltd., in compliance with institutional guidelines for the care and use of animals. The rats that had successfully passed the quarantine process were housed in the specific pathogen-free (SPF) facilities at Huawei. A protocol was prepared before the study without registration. No specific inclusion or exclusion criteria were established for the animals during the course of the study. Throughout the study, the rats had free access to food and tap water, and were maintained in an environment with 40–60% humidity at a temperature of 20–24 ℃ with a 12-hour light/12-hour dark cycle. The 32 rats were randomly allocated into four groups based on their body weight to ensure an even distribution across all groups and confounders were not controlled (8 rats per group, a small sample size): (I) the sham group (CTL group); (II) the ovariectomized group (OVX group); (III) the CS exposure group (CS group); and (IV) the OVX with CS exposure group (CS + OVX group). The investigators involved in data analysis were blinded to the experimental conditions during the study.
OVX
After a 12-hour fasting period, a longitudinal incision approximately 1–2 cm in length was made in the middle of the lower abdomen to access the abdominal cavity under isoflurane inhalation anesthesia. Upon inspection, a pink, cauliflower-shaped ovary was observed. The ovary was subsequently ligated and excised, after which the incisions were sutured. In the sham operation group, adipose tissue equivalent to the volume of the ovary was removed, while the remainder of the surgical procedure followed the same protocol as described above.
COPD modeling
Rats were exposed to a locally made CS exposure box (60 cm × 60 cm × 90 cm) as previously described (13). The rats in CTL and OVX groups were exposed to indoor air, while the rats in the other groups were subjected to CS for 2 hours, twice a day, with a 3-hour interval, 6 days a week, for a duration of 2 months. During the experiment, the health status of the rats was monitored by regularly measuring their body weight, and the exposure time to CS was adjusted accordingly if any abnormal weight loss was observed. No humane endpoints were included in the study.
Behavioral experiments
Sucrose preference test (SPT)
In the SPT experiment, two drinking water bottles, each filled with 1% sucrose, were simultaneously placed in the cages, allowing the rats to acclimatize to the sucrose solution for 24 hours. Subsequently, one of the 1% sucrose bottles was replaced with pure water, and the rats continued their training for another additional 24 hours, during which the positions of the two water bottles were exchanged halfway through. Following a 16-hour period of food and water deprivation, each rat was provided with one bottle of pure water and one bottle of 1% sucrose water, ensuring that both bottles had consistent appearance and volume. Finally, the weights of the consumed water and sucrose solution were recorded and calculated using the following formula: SPT = sucrose water consumption/total liquid consumption ×100%.
Open field test (OFT)
The rats were allowed to acclimatize for three hours to minimize their anxiety regarding the new environment. The OFT apparatus consisted of a box measuring (100 cm × 100 cm × 40 cm). A central area of 50 cm × 50 cm was designated in the center of the floor of the box, while the surrounding space was defined as the peripheral area. Each rat was tested individually. At the beginning of the experiment, the rats were positioned facing the side wall within the peripheral area of the open field. During the 10-minute test period, rat activities were recorded using EthoVision XT 14 software (Noldus Information Technology, The Netherlands), which included measurements of total distance traveled, number of crossings, duration spent in the center, and frequency of rearing.
Pulmonary function measurement
The DSI pulmonary function test system (Wilmington, NC, USA) was utilized to evaluate the pulmonary function of the rats, following the manufacturer’s protocol. After inducing narcosis with 3% pentobarbital sodium (3 mL/kg), the rats were secured in a supine position. The skin was incised using a scalpel, and the trachea was bluntly dissected with tweezers and hemostatic forceps. Subsequently, a small incision was made using ophthalmic forceps, through which a dedicated catheter was inserted. The percentage of forced vital capacity in the 100 millisecond to forced vital capacity (FEV100/FVC%) were measured and recorded.
Brain collection
The brains of five rats from each group were immersed in 10% neutral formalin. The brains of the remaining rats were excised, and the cortex and hippocampus of other specimens were collected separately and stored at −80 ℃.
Enzyme linked immunosorbent assay (ELISA)
The concentration of 5-hydroxytryptamine (5-HT) was quantified using ELISA kits (Elabscience, Wuhan, China) according to the manufacturer’s protocols.
Pathological staining of lung and brain
The fixed lung and brain tissues were removed from formalin, dehydrated using anhydrous ethanol at varying concentrations, and embedded in paraffin. Following sectioning and the removal of paraffin, staining was performed using hematoxylin and eosin (H&E) as well as Nissl staining solution. The slices were then washed with running water and thoroughly dried through xylene dehydration. Finally, the slices were sealed with neutral gum.
Immunohistochemical staining
The paraffin slices of brain tissue were routinely dewaxed and subsequently boiled in a sodium citrate repair solution (pH 6.0) for 20 minutes. Following this, the tissue was treated sequentially with 3% hydrogen peroxide and blocked with 10% bovine serum albumin (BSA). After blocking, the tissue was incubated with ionized calcium binding adapter molecule 1 (Iba-1) (1:1,000, Wake, 019-19741) and glial fibrillary acidic protein (GFAP) (1:1,000, Abcam, ab7260) at 4 ℃ overnight. The next day, goat anti rabbit secondary antibody (1:200, Servicebio, #G1213) was incubated at room temperature for 1 hour, after which the sections were stained with 3,3’-deaminobenzidine (DAB) (Servicebio, #G1212) and hematoxylin as per standard procedures.
Western blotting (WB)
The tissue or cell was lysed using radioimmunoprecipitation buffer (RIPA buffer), and the total protein sample was obtained through grinding and centrifugation. Protein concentration was determined using a Pierce BCA protein detection kit. The samples were boiled at 100 ℃ for 10 minutes with 5× loading buffer. Proteins were separated using 10% sodium dodecyl sulphate polycarbonate gel electrophoresis (SDS-PAGE) and subsequently transferred to a polyvinylidene fluoride membrane (PVDF membrane). The membranes were blocked with 5% non-fat milk in TBST (Tris-buffered saline, 0.1% Tween 20) and then incubated overnight at 4 ℃ with primary antibodies: β-actin (1:20,000, Proteintech, #66009-1-Ig), nuclear factor erythroid 2-related factor-2 (Nrf2) (1:1,000, Proteintech, #80593-1), quinone oxidoreductase 1 (NQO1) (1:1,000, ABclonal, #A19586), heme-oxygenase-1 (HO1) (1:1,000, ABclonal, #A19062), phosphorylated nuclear factor kappa B (p-NFκB) (1:1,000, CST, #3033S), NFκB(1:1000, CST, #8242S), extracellular signal-regulated kinase 1/2 (ERK1/2) (1:1,000, Cell Signaling Technology, #4695), Phospho-ERK1/2 (1:2,000, Cell Signaling Technology, #4370), c-Jun-N-terminal kinase (JNK) (1:1,000, Cell Signaling Technology, #9252), Phospho-JNK (1:1,000, Cell Signaling Technology, #4668), Phospho-p38 (1:1,000, Cell Signaling Technology, #4511), p38 (1:1,000, Cell Signaling Technology, #9212), tumor necrosis factor α (TNF-α) (1:1,000, ABclonal, #A0277), inducible nitric oxide synthase (iNOS) (1:1,000, ImmunoWay, #YT3169), CD163 (1:1,000, ABclonal, #A8383), and CD86 (1:1,000, ABclonal, #A1199). After washing with TBST three times, the membranes were incubated with the appropriate Anti-Rabbit IgG heavy & light chain antibody [IgG (H + L) antibody] (1:5,000, SeraCare, 5220-0336) or anti-mouse IgG (H + L) antibody (1:5,000, SeraCare, 5220-0341) at room temperature for 1 hour. The ECL SuperSignal chemiluminescence kit was utilized according to the manufacturer’s protocol. The imprints were observed using the immunological detection system (Tanon 5200 + iRaTe3). Densitometry analysis of the bands was performed using ImageJ software.
RNA extraction and quantitative real-time polymerase chain reaction (qPCR)
Total RNA was extracted from the hippocampal tissues of rats following treatment using FreeZol Reagent (Vazyme, Nanjing, China), in accordance with the manufacturer’s protocol. The RNA was subsequently reverse transcribed using the HiScript III 1st Strand cDNA Synthesis Kit (Vazyme Biotech, Nanjing, China), followed by qPCR conducted with AceQ Universal SYBR qPCR Master Mix (Vazyme, Nanjing, China), employing primers listed in Table 1. The qPCR analysis for mRNA expression levels of target genes was performed on a CFX Connect real-time PCR detection system (BioRad, Carlsbad, CA, USA).
Table 1
| Gene | Forward (5'-3') | Reverse (5'-3') |
|---|---|---|
| iNOS | GGTGAGGGGACTGGACTTTT | TTCTCCGTGGGGCTTGTAGT |
| CD40 | CTGGTCATTCCCGTCGTGAT | TGGTTTCTTGACCACCTTTTTGAT |
| IL-1β | CAGCTTTCGACAGTGAGGAGA | TGTCGAGATGCTGCTGTGAG |
| IL-6 | ACTTCACAAGTCGGAGGCTT | GAATTGCCATTGCACAACTCTT |
| IL-10 | TTCCCTGGGAGAGAAGCTGA | GACACCTTTGTCTTGGAGCTTA |
| 18S | ACACGGACAGGATTGACA | GACATCTAAGGGCATCACAG |
qPCR, quantitative real-time polymerase chain reaction.
Cell culture
BV2 microglial cells (purchased from Cell Resource Center, Peking Union Medical College), a mouse microglial cell line, were cultured in DMEM high glucose medium supplemented with 10% fetal bovine serum (FBS) and 1% penicillin/streptomycin antibiotic, and incubated at 37 ℃ in a humidified atmosphere containing 5% CO2. Once the cells reached 80% confluence, they were disaggregated using 0.25% trypsin to obtain individual cells, which were then inoculated into six-well plates. On the following day, the cells were divided into four groups: control, E2, lipopolysaccharide (LPS), and LPS + E2. The control group received no treatment and was allowed to grow in complete medium. The LPS group was treated with 100 ng/mL LPS, while the LPS + E2 group received both 100 ng/mL LPS and 400 nM E2 treatment. After 24 hours, the cells were collected for Western blot (WB) analysis.
Cell Counting Kit 8 (CCK-8)
The cells were treated with 0, 200, 400, 800, 1,600, and 3,200 nM of E2 after adhesion in 96-well plates. Subsequently, the CCK-8 assay was employed to evaluate the effects of E2 at various concentrations on cell viability. The absorbance values at 450 nm were measured using an enzyme labeling instrument and calculated using the following formula: Cell viability = [OD (treatment) − OD (blank)] / [OD (control) − OD (blank)] ×100%.
Statistical analyses
The cell experiments were repeated for 3 times, for the animal experiment, ‘n’ values represent the number of animals in the group. Statistical analyses were conducted using SPSS version 22.0. All data are presented as the mean ± standard error of the mean (SEM). Differences between the mean values were assessed using a two-way analysis of variance (ANOVA). P value of less than 0.05 was considered statistically significant.
Results
Chronic CS exposure combined with OVX established a novel rat model of COPD-depression comorbidity
CS is a known risk factor for both COPD and depression. Therefore, we employed a CS-induced COPD model, as illustrated in Figure 1A. The serum E2 levels were significantly reduced in OVX rats, confirming the successful establishment of the OVX model (see Figure S1). Pulmonary function testing is a critical component in the diagnosis of COPD, thus, we measured pulmonary function, as depicted in Figure 1B. The FEV100/FVC% of the CS group was decreased, and pathological analysis of lung tissue revealed characteristics consistent with COPD-like emphysema (Figure 1C). Together, the pulmonary function tests and lung pathology confirmed the successful establishment of the COPD model in rats.
Depression in COPD animals was primarily assessed through behavioral testing, specifically utilizing the SPT and the OFT to evaluate whether COPD rats exhibited symptoms of depression. In the SPT, the sucrose preference rate in the CS and CS + OVX groups significantly decreased after two months of CS exposure when compared to the CTL and OVX groups, with the CS + OVX group demonstrating a lower sucrose preference rate than the CS group (Figure 1D). The movement trajectories of the rats were shown in Figure 1E, rats in the CS + OVX group did not enter the central area at all. Compared to the CTL group, the other groups exhibited a significant reduction in total distance traveled (Figure 1F), with the CS + OVX group showing markedly less total exercise distance than the CS group. Additionally, compared to the CTL group, the rearing number, crossing number, and duration spent in the central area were all diminished across the other groups (Figure 1G-1I). These behavioral results indicate that the rats displayed depressive behaviors under CS exposure, with OVX exacerbating these symptoms. Furthermore, 5-HT levels were lower in the CS + OVX group, aligning with the behavioral findings (Figure 1J,1K). Collectively, the behavioral testing and 5-HT concentration results suggest that CS exposure can induce a COPD model in OVX rats that is complicated by depression.
Hippocampal neuronal loss with concurrent microgliosis and astrocytosis in the rat model of COPD-related depression
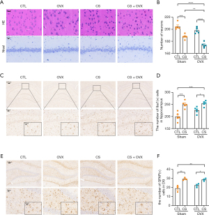
The hippocampus, which plays a central role in mood regulation and memory, has attracted considerable attention in depression research. As illustrated in Figure 2A, neurons in the cerebral cortex of CTL group were arranged neatly, with round or oval nuclei, uniform staining, and clear nucleoli. In contrast, abnormal morphological changes, such as vacuole-like formations and pyknotic changes in neurons, were observed in the hippocampal CA1 region of rats exposed to CS. Additionally, the boundary between the cytoplasm and nucleus was indistinct in the OVX group. In both the CS and CS + OVX groups, the arrangement of nerve cells was irregular, the cells in the CS group were loosely and irregularly arranged, with blurred boundaries and severe nuclear pyknosis. Notably, compared to the CTL group, there was a significant decrease in the number of neurons in the hippocampal CA1 region of the CS + OVX group (Figure 2B).
Microglia and astrocytes are crucial cells involved in regulating the inflammatory response in the central nervous system, and both play significant roles in the onset and progression of depression. In the CS + OVX group, the cell bodies of Iba1+ microglia in the hippocampus of rats were larger than those in the CTL group (Figure 2C). Additionally, the number of microglia markedly increased in the CS + OVX group (Figure 2D). The GFAP+ astrocytes in the CTL group exhibited smaller cell bodies, fewer processes, and a more scattered distribution. In contrast, astrocytes in the OVX, CS, and CS + OVX groups were larger, thicker, and denser (Figure 2E). Notably, the number of astrocytes in the CS + OVX group was significantly greater compared to the CTL group (Figure 2F).
Oxidative stress and inflammation level increased in the hippocampus in COPD-related depression in rat model
The relationships between inflammation and neurodegenerative disorders, as well as COPD, were elucidated (14,15). Chemicals in smoke induce oxidative stress, which directly results in the recruitment of inflammatory cells to the airways, subsequently produce further oxidative stress. The antioxidant proteins Nrf2, HO1 and NQO1 were assessed using WB, as illustrated in Figure 3A-3D. Compared to the CTL group, the levels of Nrf2 and NQO1 were significantly increased, whereas the level of HO1 was decreased in the CS + OVX group. Additionally, the Bcl2/Bax ratio was lower in the CS + OVX group (Figure 3E,3F). Furthermore, the inflammation indices p-NFκB and TNF-α were evaluated, compared to the CTL group, both p-NFκB and TNF-α levels were elevated in the OVX+CS group (Figure 3G-3I).
Microglia M1 polarization in rats hippocampus of COPD-related depression
Given the primary association of ventral hippocampus with depressive behaviors, we focused our investigation on this specific region. To further elucidate the phenotype of microglial activation in COPD rats, we examined whether OVX and/or CS exposure could influence M1/M2 microglia polarization. We observed that the mRNA levels of iNOS and CD40 were elevated in the CS + OVX group within the rat hippocampus (Figure 4A,4B). The mRNA expression of pro-inflammatory cytokines, including interleukin-1 beta (IL-1β) and interleukin-6 (IL-6), was significantly elevated, whereas the expression of the anti-inflammatory cytokine interleukin-10 (IL-10) was significantly reduced (Figure 4C-4E). Additionally, the expression of iNOS and CD86 (M1 markers) were significantly increased, and CD206 (M2 markers) was decreased in the hippocampi of CS + OVX rats (Figure 4F-4I). Overall, our findings indicate that chronic smoke exposure in OVX rats promotes neuroinflammation and the M1 polarization of microglia.
Changes of MAPK signal activation in hippocampus from CS induced female rat model with OVX
The protein expression levels of p-JNK and p-ERK1/2 in the hippocampus of rats increased significantly following exposure to CS (Figure 5). Moreover, the expression levels of p-JNK and p-ERK1/2 in the hippocampus of rats in the CS + OVX group showed an even more pronounced increase.
E2 promotes BV2 cell MAPKs activation and M1 polarization
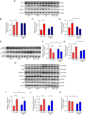
Microglia secrete pro-inflammatory cytokines in response to CS exposure, resulting in neuroinflammation. In our in vitro experiments, we utilized LPS to stimulate BV2 microglial cells as a model for neuroinflammation. The CCK-8 assay was employed to assess cell viability. At concentrations ranging from 0 to 400 nM, the activity of BV2 cells increased, however, the effect of high concentrations of E2 (>800 nM) on promoting proliferation diminished (Figure S2). Consequently, 400 nM E2 was selected to investigate its role in the neuroinflammatory model induced by LPS stimulation (100 ng/mL for 24 hours). As illustrated in Figure 6A-6D, E2 treatment resulted in a decrease in NQO1 expression. The protein expression levels of the M1 polarization marker iNOS in BV2 microglia were significantly elevated following LPS exposure and showed a marked recovery after E2 treatment, while the expression of the M2 polarization marker CD163 significantly decreased (Figure 6E-6G). E2 treatment exhibited a tendency to the reduction of iNOS expression induced by LPS, thereby inhibiting M1 polarization of BV2 microglia.
The protein expression levels of p-JNK and p-ERK1/2 in BV2 cells significantly increased following exposure to LPS (Figure 6H-6K). Treatment with E2 demonstrated a tendency to mitigate the rise in p-JNK and p-ERK1/2 expression induced by LPS. Furthermore, E2 also reduced the expression of p-p38 in BV2 cells, suggesting that E2 may inhibit the activation of the MAPK pathway triggered by LPS.
Discussion
Depression is a prevalent comorbidity among patients with COPD, particularly in female patients. However, only a limited number of studies have investigated the mechanisms underlying COPD-related depression. Our findings indicate that female COPD rats exhibit symptoms of depression. CS exposure in combination with OVX rats serve as a model for COPD-related depression. Although female animals are reported to be more susceptible to depression-like behaviors, our research demonstrates that E2 protects COPD rats both in vitro and in vivo. Estrogen appears to inhibit CS-induced oxidative stress and inflammation through the MAPK signaling pathway (Figure 7).
CS and nicotine dependence have been identified as potential confounding factors in the relationship between COPD and mood disorders (10). Additionally, smoking may modify the associations between COPD and depression (3). Rat exposed to CS exhibited marked depressive-like behaviour (16). Studies indicate that premature menopause is significantly associated with depression in women (17,18), similarly animal research confirmed depression model can be induced by OVX (19). Despite the known gender and sex impacts, there is very limited literature on how COPD-induced depression manifests. In the present study female rats and OVX rats were used to explore the effect and mechanism of COPD-related depression. Behavioral tests play a crucial role in the diagnosis and treatment of depression, therefore, after exposure to CS for 12 weeks depression behaviors were evaluated by SPT and OFT. Due to the decline in pulmonary function and limited mobility of COPD rats, the tail suspension test and water maze experiment may be less suitable for accurately reflecting their behavior. The results suggested that CS exposure may induce depressive-like behaviors in rats, and OVX rats can serve as an effective model for COPD-related depression with CS exposure.
It has been reported that the hippocampus serves as a structural link among aging, mood disorders, and memory decline. Neuroinflammation in the hippocampus represents a fundamental immune response that is closely associated with the pathogenesis of depression (20). The morphology of nerve cells in the cerebral cortex and hippocampus, as well as the loss of neurons in the CA1 region of the hippocampus were observed. The results indicated that CS exposure caused damage to both the cerebral cortex and hippocampus of rats. Furthermore, CS exposure was found to promote the expression of inflammatory cytokines in the brains of OVX rats.
As immune effector cells, microglia perform various functions, including phagocytosis, secretion of growth factors and cytokines, and antigen presentation (21). These cells become activated in response to depression-like behaviors induced by chronic unpredictable mild stress (CUMS) and LPS (22,23). During neuroinflammation, resident microglia can adopt either a pro-inflammatory phenotype (M1) or an anti-inflammatory phenotype (M2) (24). M1 microglia release a range of pro-inflammatory cytokines, such as IL-1β, IL-6, and TNF-α, which contribute to neuroinflammation, reduce hippocampal neurogenesis, and are linked to the development of depression. Conversely, M2 microglia secrete anti-inflammatory factors, including IL-10, IL-13, TGF-β, VEGF, and Arg1, which counteract the pro-inflammatory phenotype and help restore homeostasis (25,26). The polarization of microglia is integral to their activation (27-29). In our study, we observed an increase and activation of microglia in COPD OVX rats, as indicated by Iba1 IHC staining. The elevated expression of iNOS, CD86, and related pro-inflammatory cytokines suggests that the activated microglia are polarized towards a pro-inflammatory M1 phenotype, consistent with findings in the depression animal model (23,30). Additionally, we noted increased levels of IL-1β, IL-6, and TNF-α, alongside a decrease in IL-10 levels in the hippocampus, corroborating existing literature (31). Astrocytes, as key regulators of central nervous system inflammation, also play a significant role in this process (32). Consequently, we assessed the expression of the GFAP and found that exposure to tobacco smoke also activates astrocytes.
Numerous studies have indicated that the MAPK pathway plays a crucial role in the pathogenesis of depression and is closely associated with the activation of microglia. The activities of p38 and JNK were found to be elevated in the hippocampus of mice subjected to CUMS, and inhibiting p38 and JNK significantly mitigated depressive-like behaviors, hippocampal neuron death, apoptosis, and inflammation (33). Furthermore, the MAPK/NF-κB pathway is a key participant in the polarization of M1 macrophages (34,35). In our study, we observed that CS exposure markedly increased the expression of p-ERK1/2 and p-JNK in the hippocampus of COPD rats exhibiting depression, with this increase becoming more pronounced following OVX. These findings suggest that p-ERK1/2 and p-JNK are implicated in the depression observed in female COPD rats, aligning with the activity of E2 (36,37). Overall, E2 may influence the development of depression induced by CS exposure through the modulation of the MAPK pathway.
As an inducer of microglial polarization (38-40), LPS stimulated BV2 microglial cells to establish a microglial inflammation model. The results demonstrated that LPS effectively induced M1 polarization in BV2 cells, while E2 treatment inhibited this M1 polarization, aligning with previous reports (41). Furthermore, we observed that LPS induced the phosphorylation of ERK1/2 and JNK in BV2 cells, whereas E2 mitigated the phosphorylation of both ERK1/2 and JNK. In summary, E2 can modulate LPS-induced inflammation by inhibiting the M1 phenotype of microglia and the activation of the MAPK pathway.
Our study has several potential limitations that should be acknowledged. Firstly, we did not administer exogenous E2 to the animals to observe behavioral changes, although the OVX rat model exhibited low levels of E2, which likely reflects a menopausal state. Secondly, it remains uncertain whether CS induces depression that promotes COPD, or if COPD leads to the development of depression. Finally, we utilized the BV2 microglial cell line and LPS to construct a microglial inflammation model, however, this approach does not fully replicate the inflammation and polarization of microglia induced by CS exposure in the brain.
Conclusions
CS can induce neuroinflammation in rats, leading to depression-like behavior, which is associated with the activation of microglia and M1 polarization via the ERK1/2 and JNK pathways. The decreased E2 levels resulting from OVX exacerbated the neuroinflammation and depression-like behavior induced by CS. E2 plays a crucial role in maintaining microglial stability and mitigating neuroinflammation during the onset and progression of depression in COPD. Therefore, controlling neuroinflammation, maintaining stable E2 levels in the body, and inhibiting the activation of microglia and M1 polarization may be essential strategies for reducing the incidence of depression in female patients with COPD. It should be noted that, it remains unclear whether the results of this study, especially the protective effect of E2 on neuroinflammation linked to depressive behaviour, can be extrapolated to women with COPD.
Acknowledgments
None.
Footnote
Reporting Checklist: The authors have completed the MDAR and ARRIVE reporting checklists. Available at https://jtd.amegroups.com/article/view/10.21037/jtd-2025-247/rc
Data Sharing Statement: Available at https://jtd.amegroups.com/article/view/10.21037/jtd-2025-247/dss
Peer Review File: Available at https://jtd.amegroups.com/article/view/10.21037/jtd-2025-247/prf
Funding: This work was supported by grants from
Conflicts of Interest: All authors have completed the ICMJE uniform disclosure form (available at https://jtd.amegroups.com/article/view/10.21037/jtd-2025-247/coif). The authors have no conflicts of interest to declare.
Ethical Statement: The authors are accountable for all aspects of the work in ensuring that questions related to the accuracy or integrity of any part of the work are appropriately investigated and resolved. All animal experiments were performed under a project license (No. 202305004) granted by Ethics Committee of Guangdong Huawei Testing Co., Ltd., in compliance with institutional guidelines for the care and use of animals.
Open Access Statement: This is an Open Access article distributed in accordance with the Creative Commons Attribution-NonCommercial-NoDerivs 4.0 International License (CC BY-NC-ND 4.0), which permits the non-commercial replication and distribution of the article with the strict proviso that no changes or edits are made and the original work is properly cited (including links to both the formal publication through the relevant DOI and the license). See: https://creativecommons.org/licenses/by-nc-nd/4.0/.
References
- Qiu CJ, Wu S. Depression and anxiety disorders in chronic obstructive pulmonary disease patients: Prevalence, disease impact, treatment. World J Psychiatry 2024;14:1797-803. [Crossref] [PubMed]
- Global Strategy for the Diagnosis, Management, and Prevention of Chronic Obstructive Pulmonary Disease (2025 REPORT). Available online: https://goldcopd.org/.
- O'Toole J, Woo H, Putcha N, et al. Comparative Impact of Depressive Symptoms and FEV(1)% on Chronic Obstructive Pulmonary Disease. Ann Am Thorac Soc 2022;19:171-8. [Crossref] [PubMed]
- Adeloye D, Song P, Zhu Y, et al. Global, regional, and national prevalence of, and risk factors for, chronic obstructive pulmonary disease (COPD) in 2019: a systematic review and modelling analysis. Lancet Respir Med 2022;10:447-58. [Crossref] [PubMed]
- Wootton RE, Richmond RC, Stuijfzand BG, et al. Evidence for causal effects of lifetime smoking on risk for depression and schizophrenia: a Mendelian randomisation study. Psychol Med 2020;50:2435-43. [Crossref] [PubMed]
- de Miguel-Díez J, Lopez-de-Andres A, Jimenez-Garcia R, et al. National Trends in Prevalence of Depression in Men and Women with Chronic Obstructive Pulmonary Disease Hospitalized in Spain, 2016-2020. J Clin Med 2022;11:6337. [Crossref] [PubMed]
- Li D, Sun T, Tong Y, et al. Gut-microbiome-expressed 3β-hydroxysteroid dehydrogenase degrades estradiol and is linked to depression in premenopausal females. Cell Metab 2023;35:685-694.e5. [Crossref] [PubMed]
- Li M, Zhang J, Chen W, et al. Supraphysiologic doses of 17β-estradiol aggravate depression-like behaviors in ovariectomized mice possibly via regulating microglial responses and brain glycerophospholipid metabolism. J Neuroinflammation 2023;20:204. [Crossref] [PubMed]
- Duan W, Cheng M. Diagnostic value of serum neuroactive substances in the acute exacerbation of chronic obstructive pulmonary disease complicated with depression. Open Life Sci 2023;18:20220693. [Crossref] [PubMed]
- Liu M, Li Y, Yin D, et al. COPD Assessment Test as a Screening Tool for Anxiety and Depression in Stable COPD Patients: A Feasibility Study. COPD 2023;20:144-52. [Crossref] [PubMed]
- Kunugi H. Depression and lifestyle: Focusing on nutrition, exercise, and their possible relevance to molecular mechanisms. Psychiatry Clin Neurosci 2023;77:420-33. [Crossref] [PubMed]
- Scicluna V, Han M. COPD in Women: Future Challenges. Arch Bronconeumol 2023;59:3-4. [Crossref] [PubMed]
- Li W, Li Y, Wang Q, et al. Therapeutic effect of phycocyanin on chronic obstructive pulmonary disease in mice. J Adv Res 2024;66:285-301. [Crossref] [PubMed]
- Wu A, Zhang J. Neuroinflammation, memory, and depression: new approaches to hippocampal neurogenesis. J Neuroinflammation 2023;20:283. [Crossref] [PubMed]
- Brightling C, Greening N. Airway inflammation in COPD: progress to precision medicine. Eur Respir J 2019;54:1900651. [Crossref] [PubMed]
- Tariq U, Butt MS, Pasha I, et al. Neuroprotective effects of Olea europaea L. fruit extract against cigarette smoke-induced depressive-like behaviors in Sprague-Dawley rats. J Food Biochem 2021;45:e14014. [Crossref] [PubMed]
- Xu M, Yin X, Gong Y. Association of premature natural and surgical menopause with incidence of depression requiring hospitalization: a prospective cohort study. Am J Obstet Gynecol 2025;232:543.e1-543.e17. [Crossref] [PubMed]
- Sullivan SD, Sarrel PM, Nelson LM. Hormone replacement therapy in young women with primary ovarian insufficiency and early menopause. Fertil Steril 2016;106:1588-99. [Crossref] [PubMed]
- Wang W, Yang W, Wang F, et al. Kunxinning granules alleviate perimenopausal syndrome by supplementing estrogen deficiency. Front Pharmacol 2025;16:1554479. [Crossref] [PubMed]
- Chen Y, Peng F, Xing Z, et al. Beneficial effects of natural flavonoids on neuroinflammation. Front Immunol 2022;13:1006434. [Crossref] [PubMed]
- Réus GZ, Manosso LM, Quevedo J, et al. Major depressive disorder as a neuro-immune disorder: Origin, mechanisms, and therapeutic opportunities. Neurosci Biobehav Rev 2023;155:105425. [Crossref] [PubMed]
- Zhang X, He T, Wu Z, et al. The role of CD38 in inflammation-induced depression-like behavior and the antidepressant effect of (R)-ketamine. Brain Behav Immun 2024;115:64-79. [Crossref] [PubMed]
- Zhou Y, Huang Y, Ye W, et al. Cynaroside improved depressive-like behavior in CUMS mice by suppressing microglial inflammation and ferroptosis. Biomed Pharmacother 2024;173:116425. [Crossref] [PubMed]
- Guo X, Rao Y, Mao R, et al. Common cellular and molecular mechanisms and interactions between microglial activation and aberrant neuroplasticity in depression. Neuropharmacology 2020;181:108336. [Crossref] [PubMed]
- Guo S, Wang H, Yin Y. Microglia Polarization From M1 to M2 in Neurodegenerative Diseases. Front Aging Neurosci 2022;14:815347. [Crossref] [PubMed]
- Mesquida-Veny F, Del Río JA, Hervera A. Macrophagic and microglial complexity after neuronal injury. Prog Neurobiol 2021;200:101970. [Crossref] [PubMed]
- Li P, Zhang F, Li Y, et al. Isoginkgetin treatment attenuated lipopolysaccharide-induced monoamine neurotransmitter deficiency and depression-like behaviors through downregulating p38/NF-κB signaling pathway and suppressing microglia-induced apoptosis. J Psychopharmacol 2021;35:1285-99. [Crossref] [PubMed]
- Long Y, Li XQ, Deng J, et al. Modulating the polarization phenotype of microglia - A valuable strategy for central nervous system diseases. Ageing Res Rev 2024;93:102160. [Crossref] [PubMed]
- Xiao K, Luo Y, Liang X, et al. Beneficial effects of running exercise on hippocampal microglia and neuroinflammation in chronic unpredictable stress-induced depression model rats. Transl Psychiatry 2021;11:461. [Crossref] [PubMed]
- Guo Y, Gan X, Zhou H, et al. Fingolimod suppressed the chronic unpredictable mild stress-induced depressive-like behaviors via affecting microglial and NLRP3 inflammasome activation. Life Sci 2020;263:118582. [Crossref] [PubMed]
- Xie Y, He Q, Chen H, et al. Crocin ameliorates chronic obstructive pulmonary disease-induced depression via PI3K/Akt mediated suppression of inflammation. Eur J Pharmacol 2019;862:172640. [Crossref] [PubMed]
- Sofroniew MV. Astrocyte barriers to neurotoxic inflammation. Nat Rev Neurosci 2015;16:249-63. [Crossref] [PubMed]
- Meng J, Wang DM, Luo LL. CTRP3 acts as a novel regulator in depressive-like behavior associated inflammation and apoptosis by meditating p38 and JNK MAPK signaling. Biomed Pharmacother 2019;120:109489. [Crossref] [PubMed]
- Liu Z, Yao X, Jiang W, et al. Advanced oxidation protein products induce microglia-mediated neuroinflammation via MAPKs-NF-κB signaling pathway and pyroptosis after secondary spinal cord injury. J Neuroinflammation 2020;17:90. [Crossref] [PubMed]
- Zhang B, Wei YZ, Wang GQ, et al. Targeting MAPK Pathways by Naringenin Modulates Microglia M1/M2 Polarization in Lipopolysaccharide-Stimulated Cultures. Front Cell Neurosci 2018;12:531. [Crossref] [PubMed]
- Burguete MC, Jover-Mengual T, López-Morales MA, et al. The selective oestrogen receptor modulator, bazedoxifene, mimics the neuroprotective effect of 17β-oestradiol in diabetic ischaemic stroke by modulating oestrogen receptor expression and the MAPK/ERK1/2 signalling pathway. J Neuroendocrinol 2019;31:e12751. [Crossref] [PubMed]
- Burguete MC, Jover-Mengual T, Castelló-Ruiz M, et al. Cerebroprotective Effect of 17β-Estradiol Replacement Therapy in Ovariectomy-Induced Post-Menopausal Rats Subjected to Ischemic Stroke: Role of MAPK/ERK1/2 Pathway and PI3K-Independent Akt Activation. Int J Mol Sci 2023;24:14303. [Crossref] [PubMed]
- Ryu KY, Lee HJ, Woo H, et al. Dasatinib regulates LPS-induced microglial and astrocytic neuroinflammatory responses by inhibiting AKT/STAT3 signaling. J Neuroinflammation 2019;16:190. [Crossref] [PubMed]
- Liu M, Zhang SS, Liu DN, et al. Chrysomycin A Attenuates Neuroinflammation by Down-Regulating NLRP3/Cleaved Caspase-1 Signaling Pathway in LPS-Stimulated Mice and BV2 Cells. Int J Mol Sci 2021;22:6799. [Crossref] [PubMed]
- Do HTT, Bui BP, Sim S, et al. Anti-Inflammatory and Anti-Migratory Activities of Isoquinoline-1-Carboxamide Derivatives in LPS-Treated BV2 Microglial Cells via Inhibition of MAPKs/NF-κB Pathway. Int J Mol Sci 2020;21:2319. [Crossref] [PubMed]
- Thakkar R, Wang R, Wang J, et al. 17β-Estradiol Regulates Microglia Activation and Polarization in the Hippocampus Following Global Cerebral Ischemia. Oxid Med Cell Longev 2018;2018:4248526. [Crossref] [PubMed]

