Lung protective ventilation alleviates intracerebral hemorrhage-induced secondary brain and lung injury in mice via the Nrf2/HO‑1 pathway
Highlight box
Key findings
• Lung protective ventilation (LPV) reduces secondary brain and lung injuries in mice following intracerebral hemorrhage (ICH), primarily through activation of the Nrf2/HO-1 pathway.
What is known and what is new?
• LPV is widely used to minimize ventilator-induced lung injury and systemic inflammation.
• In ICH mice, LPV promoted Nrf2 nuclear translocation, upregulated HO-1, enhanced antioxidant defenses, and mitigated both pulmonary and cerebral injury.
What is the implication, and what should change now?
• These findings suggest that implementing LPV strategies in ICH patients could reduce secondary brain and lung injuries. Further clinical research is warranted to validate LPV’s efficacy in improving outcomes for ICH patients.
Introduction
As the second most common type of stroke, intracerebral hemorrhage (ICH) has emerged as a significant public health concern due to its high mortality and disability (1). Despite the considerable harm inflicted by ICH, the progress in developing therapeutic strategies supported by clear evidence has been slow, leaving patients without effective treatments to improve functional outcomes (2). Brain injury post-ICH is categorized into primary and secondary injury (3), with increasing evidence highlighting the crucial role of secondary brain injury (SBI) in post-ICH neurological deterioration (4). The complex pathological mechanisms of SBI involve oxidative stress and inflammation as main contributors (5). ICH activates the transcription factor nuclear factor kappa-B (NF-kB), perpetuating inflammation that, in conjunction with oxidative stress, contributes to SBI (6).
Mechanical ventilation (MV) is a life-saving intervention often employed in the treatment management of ICH patients (7). However, the ventilatory strategy for ICH patients remains controversial (8). Concurrently, the concept of brain-lung crosstalk has been extensively explored (9), with the lung being particularly susceptible to damage following the systemic inflammatory response to ICH. Furthermore, lung injury can adversely impact the brain through intricate interactions such as neuroinflammation (10). Traditionally, hyperventilation has been used to induce hypocapnia to lower intracranial pressure (ICP) (11,12). However, an increasing number of studies have found that MV with high tidal volume (VT) has been associated with exacerbated brain and lung injuries, even leading to extracranial organ failure (13-15). Thus, there is a need to identify a more efficient therapeutic ventilatory strategy that can simultaneously protect the brain and lungs.
The concept of a protective MV strategy, characterized by “low VT with positive end-expiratory pressure (PEEP)”, has demonstrated significant survival benefits in patients with acute respiratory distress syndrome (ARDS) (16,17). Subsequent studies have indicated its protective effects in conditions such as sepsis and esophagectomy by reducing inflammation (18). Moreover, several studies have suggested that lung protective ventilation (LPV) enhances neurophysiological protection, lowering the incidence of acute lung injury (ALI) in critically ill neurological patients (19-21). Recently, the European Society of Intensive Care Medicine has recommended LPV for acute brain injury (22). However, the effects of LPV on ICH remain poorly understood.
Oxidative stress plays a crucial role in the pathophysiology of ICH (23) and sepsis (24). Nuclear factor erythroid-related factor 2 (Nrf2), a key transcription factor in antioxidant responses, is normally maintained at low levels by interacting with its inhibitor Keap1 in the cytoplasm. During oxidative stress, Keap1 is degraded by autophagy, releasing Nrf2. The free transposition of Nrf2 into the nucleus then binds to the antioxidant response element, driving the expression of antioxidant genes (25,26). In this study, we explored the effects of LPV in ICH, encompassing antioxidative stress, suppressing inflammation, and reducing neuronal apoptosis. Additionally, we aimed to assess whether LPV exerts its protective role by regulating the NRF2 pathway. We present this article in accordance with the ARRIVE reporting checklist (available at https://jtd.amegroups.com/article/view/10.21037/jtd-2025-670/rc).
Methods
Animals
Male C57BL/6 mice, aged 6–8 weeks (20–25 g), were procured from Shanghai Laboratory Animal Research Center. The mice were housed in a room with a 12-hour light/dark cycle at a constant temperature prior to surgery, with ample food and water supply. Mice were divided by using simple random grouping, with n=6 animals per group per experimental set. Experiments were repeated six times independently to ensure reproducibility. The randomization list was generated by an investigator who had no role in surgery, outcome assessments, or statistics. Experiments were performed under a project license (IRB-20240501) by the Animal Care and Use Committee of Soochow University, in compliance with institutional guidelines of Animal Care and Use Committee of Soochow University for the care and use of animals. A protocol was prepared before the study without registration.
ICH model
The ICH model was established using autologous blood injection. After successful anesthesia in an air-anesthesia chamber filled with sevoflurane, the mice were positioned prone on a stereoscope, securely fixed, and stabilized. A median incision was made in the skin to locate the fontanel, and a needle was inserted 2.5 mm on the right side of the positioning, 0.2 mm forward, and 3.5 mm in depth. Autologous blood was slowly injected into the mice at a rate of 2 µL/min, with a total amount of 30 µL. After the injection, the needle was left in place for 10 minutes before removal. The mice were then sutured and placed on a heating pad until they regained consciousness.
Mechanical ventilation (MV) setting
MV was initiated after the mice recovered from cerebral hemorrhage modeling. Following intraperitoneal injection and anesthesia, the mice were immobilized on a foam board in the supine position. A thread was tied to the mouse’s incisor to extend the neck, and the skin was prepared. A small incision was made in the median epidermis of the neck, and the trachea was exposed after blunt separation. Mice in the Sham group and ICH group underwent anesthesia and tracheotomy only, followed by free breathing. The VT in the CTV group was set at 10 mL/kg, and in the LTV group, it was 6 mL/kg. The respiratory rate was set at 80 times/min, the inspiration and expiration ratio (I:E) ratio was 1:2, and the ventilation duration was 4 hours. After MV, the neck wound was sutured, and the mice were placed on a heating blanket until full consciousness was regained.
Behavioral experiment
Behavioral training was conducted for three consecutive days before ICH modeling. Garcia score, rotating rod experiment, sticker experiment, and stomping experiment were performed on days 3, 7, and 14 after modeling. The Garcia score assessed limb symmetry, forelimb movement, climbing, autonomous movement, palpebral lateral rotation, and proprioception in mice, with a maximum score of 3 for each, out of a total of 18 points. In the rotating rod experiment, mice were placed in the rotating rod rolling instrument, and the time of falling from the rotating rod was recorded, with a total duration of 300 s. The sticker experiment involved attaching the sticker to the opposite forelimb of the mouse for cerebral hemorrhage modeling, placing the mouse in a transparent cover, and recording the time taken by the mouse to touch and remove the sticker. Failure was considered if the sticker was not removed within 60 s. The treadle experiment involved placing mice on a porous wire mesh and recording the number of times the mice walked and treadled within a minute. All experiments were repeated three times.
Wet/dry ratio test
One day after modeling, mouse brain tissue was collected and divided into five parts: ipsilateral cortex, ipsilateral medulla, contralateral cortex, contralateral medulla, and cerebellum. Five days after modeling, mouse lung tissues were taken from the upper lobe of the left lung. Brain and lung tissues were weighed wet and placed into a 100-degree oven for 48 hours, and then the dry weight was measured. The formula [(wet weight − dry weight)/wet weight] × 100% was used to calculate the result.
Nissl staining
Nissl Stain Kit (Methyl Violet Method, Solarbio G1432) was utilized. Frozen sections were washed with distilled water for 20 minutes after staining with methyl violet, and differentiation was performed with Nishly’s differentiation solution for 8 s. Most of tH&E staining was eliminated at this stage. After full transparency in xylene, the slices were sealed with neutral gum and observed under a microscope.
Immunofluorescence
Frozen sections of the brain were taken out and placed in a wet box. The area where the brain was located was ringed for immunohistochemistry. After 10 minutes of antigen repair, the membrane was washed with PBST, triton perforated the membrane, 8 minutes later, the membrane was washed again, and the membrane was closed after washing. The primary antibody (CellSignaling Technology, #12721) (1:100) was incubated overnight in a refrigerator at 4 ℃. On the second day, the membrane was washed and incubated with the secondary antibody (Thermo Fisher, A21206) (1:200) for 1 h. After washing the membrane again, the membrane was sealed by 4',6-diamidino-2-phenylindole (DAPI) (SouthernBiotech, 0100-20) and observed under the microscope.
Nuclear plasma protein separation and extraction
Fresh brain tissue around the hematoma was cut into very small fragments, and plasma protein and nuclear protein were extracted using the Beyotime kit (P0028). The protein concentration mentioned in the extraction was approximately 3–10 mg/mL.
Western blot
Fresh brain tissue around the hematoma was ground with a glass homogenizer after autoclaving. The tissue was cleaved with cell lysate (Beyotime, P0013), 4× loading buffer (Takara, 9173) balancing protein was added, and the tissue was boiled at 100 ℃ for 10 minutes and stored in a refrigerator at 4 ℃. A 10% protein concentration gel was prepared, and samples were added to each pore according to the group. After electrophoresis, film transfer, and closure, the film was washed with primary antibodies overnight in a 4-degree refrigerator. The film was washed again after applying the secondary antibody, and then exposed to the imager (Biorad).
Superoxide dismutase (SOD) and malondialdehyde (MDA)
Details are available in the supplementary file (Appendix 1).
Enzyme-linked immunosorbent assay (ELISA)
ELISA was used to measure level of cytokines interleukin-6 (IL-6) (SYP-M0031), tumor necrosis factor-alpha (TNF-α) (SYP-M0036QX) and interleukin-1 beta (IL-1β) (SYP-M0026QX) in lung, blood, and brain according to the protocol (Youpin Biotech, China). Serum and brain tissue samples were collected at day 3 post-ICH to assess early systemic and central inflammation. BALF samples were collected at day 5 post-ICH, corresponding to the time point at which lung pathology is most pronounced.
Lung injury score
The injury degree of lung sections was evaluated by Smith scoring method. Lung tissue edema, alveolar and interstitial inflammation, alveolar and interstitial hemorrhage, atelectasis, and hyaline membrane formation were scored. Details are available in the supplementary file (Table S1).
Statistical analysis
All experiments were repeated at least 6 times, and data were presented as mean ± standard deviation (SD). The data comparison among multiple groups was performed with one-way analysis of variance (ANOVA) followed by Tukey’s post hoc test. Two-way ANOVA analysis plus post hoc Bonferroni’s test was applied for behavioral data. Data from at least six independent experiments were analyzed using GraphPad Prism version 9.5 software and are expressed as the mean ± SD. A P value <0.05 was considered statistically significant.
Results
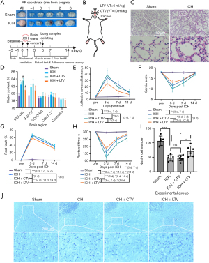
LPV alleviated brain injury and improved neuroethology in mice after ICH
First, we took cross-sectional sections of the brain tissue of mice after ICH to prove the accuracy of the ICH model and the modeling was effective (Figure 1A). MV was performed after successful ICH modeling (Figure 1B). In order to observe whether there were corresponding pathological changes in the lungs after ICH modeling, we took lung sections from 1 to 7 days after ICH, and found that on the fifth day after ICH, significant injuries appeared in the lungs of mice, especially thickened alveolar walls (Figure 1C). Next we measured the wet-dry ratio of various parts of brain tissue after ICH, found that compared with Sham group, the wet-dry ratio of ICH modeling group was significantly higher. After MV intervention for ICH mice, the brain edema of mice with conventional VT was higher than that of mice with ICH, while the brain edema degree of mice with LPV was lower than that of mice with cerebral hemorrhage (Figure 1D). In order to further determine the effects of different VTs of MV on brain injury in rats with cerebral hemorrhage, neurobehavioral experiments were conducted on mice at 3, 7, and 14 days after modeling. Sticker removal experiments can reflect the spontaneous activity and sensory ability of mice. We found that at 3 and 7 days, the sticker removal time of mice with cerebral hemorrhage after CTV was longer than that of mice without MV and mice with LPV, while the removal time of LPV mice in the modeling group was the shortest (Figure 1E). The Garcia score comprehensively evaluated the six items of limb symmetry, forelimb movement, climbing ability, autonomous movement, tentacles, and proprioception of mice. It was also found that the score of LPV mice was higher than that of the cerebral hemorrhage group and the conventional ventilation group at day 3 and 7 (Figure 1F). The Foot-fault experiment demonstrated the motor coordination ability of mice after ICH modeling, and the LPV mice were significantly better than the mice group of ICH and CTV, in which the conventional ventilation mice had the worst coordination ability (Figure 1G). The last experiment of rotary rod balancing instrument tested the balance ability and exercise endurance of mice, and it could be seen that the rod time of mice gradually increased with the time after modeling, among which the protective ventilated mice had the longest rod time (Figure 1H). Finally, Nissl staining was performed on the brain sections of mice in different groups to evaluate the neuronal injury near hematoma. Neuronal injury and apoptosis increased in mice after ICH, and compared with the cerebral hemorrhage and conventional VT group, the LPV group retained a greater number of positive neurons, reduced the neuronal injury in mice after ICH (Figure 1I,1J).
LPV mitigated lung damage after ICH
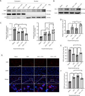
As before, we found that mice after ICH would also have subsequent lung injury. In order to evaluate whether LPV can also protect the lungs, we took samples of mice after ICH treated with different VT, and evaluated the severity of lung injury in mice after ICH with H&E staining. The results demonstrated the protective effect of LPV on lung injury after cerebral hemorrhage (Figure 2A). In the conventional ventilation group, the lung injury was the most severe, the alveolar septum was significantly thickened, and there was a little inflammatory exudate in the alveolar cavity. Smith’s lung injury score was the highest. The injury of cerebral hemorrhage group was relatively mild, but there were also obvious alveolar and pulmonary interstitial inflammation (Figure 2B). Although lung injury could still be observed in mice after LPV, it was significantly reduced compared with the cerebral hemorrhage group and the conventional VT group. The lung wet-dry ratio was a classical index for evaluating pulmonary edema, and the measured results were consistent with those of hematoxylin-eosin (H&E) staining. The water content of conventional VT group was the highest, followed by that of cerebral hemorrhage group, while LPV alleviated pulmonary edema after cerebral hemorrhage (Figure 2C). Finally, the levels of inflammatory factors in alveolar lavage fluid were measured by Elisa, and the results showed that IL-1β was the highest in the conventional VT group, followed by the cerebral hemorrhage group, and LPV was decreased (Figure 2D). Compared with cerebral hemorrhage and conventional VT group, LPV significantly reduced the levels of IL-6 and TNF-α (Figure 2E,2F), and LPV could reduce the level of lung inflammation after cerebral hemorrhage.
LPV reduces cerebral hemorrhage injury by reducing levels of lung and brain inflammatory factors
Because acute brain injury can provoke lung inflammation and systemic cytokine release, we hypothesized that LPV may act on the lungs, then reduce plasma inflammation, and finally reduce the level of brain inflammation. First, we applied IL-1β to brain tissue, the expression levels of IL-1β and iNOS in cerebral tissue were significantly increased after ICH, and were also highly expressed in the conventional VT group, while the expression levels of inflammatory factor protein were significantly reduced after LPV (Figure 3A-3D). In order to confirm our hypothesis, we also conducted Elisa experiments on inflammatory factors in brain tissue and serum. The inflammatory factors in serum cerebral hemorrhage group and conventional ventilation group were significantly higher than those in LPV group (Figure 3E-3G), and similar results were obtained in brain tissue (Figure 3H-3J).
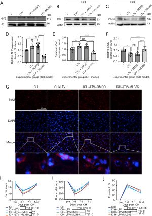
LPV exerted beneficial effects by activating the Nrf2/HO-1 pathway
The Nrf2/HO-1 pathway is the most important endogenous antioxidant stress pathway discovered to date and can reduce inflammatory responses by inhibiting the activity of NF-kB. Nrf2 plays a role mainly through nucleation, so we investigated the expression levels of Nrf2 in cytoplasmic and intracellular cells of different VTs. Compared with cerebral hemorrhage and conventional ventilation group, the expression of Nrf2 in the cytoplasm of LPV was the lowest, while the expression in the nucleus was significantly increased (Figure 4A), indicating that LPV promoted the nucleation of Nrf2. Downstream important factors were then detected, and it was found that the expression level of HO-1 was significantly increased after ICH, and the expression level in the LPV group was higher than that in the first two groups. Nrf2 into the nucleus promoted the expression of downstream factors, and played an anti-oxidative stress and anti-inflammatory role (Figure 4B). Densitometry confirmed these patterns: cytoplasmic Nrf2 decreased whereas nuclear Nrf2 increased, and HO-1 was highest in the LPV group (Figure 4C,4D). SOD is a natural scavenger of free oxygen in living organisms, and is an important antioxidant enzyme that can protect cells from the damage of oxygen free radicals. We found that SOD activity was significantly increased in the LPV group (Figure 4E). MDA content represents the degree of lipid peroxidation, and LPV reduces MDA content after ICH compared with conventional VT group (Figure 4F). LPV reduced the level of oxidative stress in mice with cerebral hemorrhage. It was also observed by immunofluorescence that after LPV, Nrf2 expression increased in the nucleus, while most Nrf2 in the ICH and conventional VT group was in the cytoplasm (Figure 4G).
Inhibition of Nrf2 pathway reversed the protective effect of partial LPV on ICH
As shown in Figure 5, we used the selective Nrf2 inhibitor ML385 to verify LPV-induced activation of the Nrf2/HO-1 pathway. ML385 is a novel and specific NRF2 inhibitor, which can inhibit the expression of NRF2 downstream target genes. After the use of ML385, there was a significant decrease in Nrf2 entry and expression after LPV (Figure 5A,5D). The expression of downstream protein HO-1 was increased in the LPV group, and significantly decreased after inhibitor treatment compared with no inhibitor treatment (Figure 5B,5E). ML385 also inhibited the effect of LPV on reducing inflammation, increased the expression of iNOS, and significantly increased the level of cerebral hemorrhage inflammation (Figure 5C,5F). Immunofluorescence results also showed that the Nrf2 expression in the nucleus of LPV was higher than that in the cerebral hemorrhage group, but the Nrf2 expression was significantly reduced after the use of inhibitors (Figure 5G). Finally, we explored the neuroethology of mice treated with inhibitors, and found that neuroethology scores, balance ability, exercise endurance, and coordination ability of mice treated with ML385 were all decreased compared with those treated without inhibitors (Figure 5H-5J). Use of ML385 reversed some of the protective effects of LPV.
Discussion
ICH has a disproportionate morbidity and mortality in stroke (27) and has become a disease that seriously endangers public health. The brain injury mechanism of ICH is divided into primary brain injury and secondary brain injury. Secondary brain injuries are more harmful and their mechanisms are more complex. Among them, the influence of inflammation and oxidative stress cannot be ignored (28,29). A strong inflammatory response is triggered after ICH. In the acute phase of brain injury, focal inflammation aggravates brain injury by enhancing excitotoxicity, direct cell lysis, oxidative stress and thrombotic inflammation, and this inflammatory response is not limited to the injury. It can also expand and persist for a long time to develop into whole-brain inflammation (30). The blood-brain barrier has been disrupted as early as the early stage of ICH and promotes the infiltration of peripheral leukocytes into the damaged brain (31). In turn, leukocytes release pro-inflammatory cytokines cyclically, reactive oxygen species (ROS) and matrix metalloproteinases further aggravate the destruction of the blood-brain barrier (32). Coupled with the stimulation of the brain by stroke, the immune system is overactive, which leads to systemic inflammatory response (33). Our study also verified this conclusion. The protein expression of IL-1β and iNOS in brain tissue increased after ICH. ELISA found that inflammation was not limited to the brain parenchyma. IL-1β, IL-6 and TNF-α inflammatory factors in serum also increases, and the body is in a susceptible inflammatory environment after ICH.
Our study also focused on the lungs of ICH mice and observed that mice began to develop lung damage on the 3rd day after cerebral hemorrhage (Figure S1), and the lung pathology became more obvious on the 5th day. A large number of previous studies have shown that brain damage after ICH is not limited to the central nervous system, but also extends to remote organs and systems. Among all potential target organs and systems, the lungs seem to be the most susceptible to damage (34). The mechanism of brain-lung interaction after ICH is complex. On the one hand, brain damage after ICH affects the mechanics of the respiratory system, such as increased elasticity and airway resistance, and leads to systemic and pulmonary inflammation, as well as pulmonary hydrostatic pressure and endothelial permeability. On the other hand, patients with ICH develop a systemic inflammatory environment that makes the lungs more susceptible to enhanced inflammation secondary to neurological severity. Previous studies also have shown that pulmonary injury can potentiate secondary brain damage through mechanisms such as amplified systemic inflammation, cytokine-mediated neurotoxicity, disruption of the blood-brain barrier, and exacerbation of oxidative stress (35). In our study, LPV afforded neuroprotection via two complementary pathways. LPV markedly attenuated lung inflammation and pulmonary edema, thereby blunting the systemic surge of proinflammatory mediators and preserving blood-brain barrier integrity—an indirect mechanism that translated into reduced cerebral injury and enhanced neurobehavioral performance. LPV also activated the endogenous antioxidant defense within brain tissue by promoting nuclear translocation of Nrf2, upregulating HO-1 expression, increasing superoxide dismutase activity, and lowering malondialdehyde levels. Therefore, the management of ICH patients must be directed towards the protection of the brain and lungs, and it is very important to find a treatment method that can reach a compromise between the protection of the brain and lungs (36).
MV is an important life-saving treatment and is widely used in patients with brain injury (37). Hyperventilation is a common clinical therapy for the treatment of intracranial hypertension in patients with cerebral hemorrhage. Hyperventilation promotes hypocapnia, leading to vasoconstriction of cerebral arterioles, thereby reducing cerebral blood flow (CBF) and, to a lesser extent, effectively reducing cerebral blood volume (CBV), thereby temporarily lower ICP (38). However, hyperventilation can produce severe systemic and cerebral deleterious effects, such as ventilator-induced lung injury or cerebral ischemia. Routine use of this therapy is therefore not recommended (22). In clinical practice, the current recommendations for MV in patients with brain injury are mainly to maintain a protective VT [6–8 mL/kg predicted body weight (PBW)], rather than the higher value used many years ago. VT (9 mL/kg PBW or higher), because studies have found that traditional high VT is an independent risk factor for ALI in critically ill patients with brain injury (39). Effective airway management strategies are crucial for patients with ICH, but the lack of comprehensive data hinders the establishment of standardized MV methods and strategies in this patient population (40). Coupled with the increased susceptibility of the lung to injury after ICH, MV of patients with acute brain injury and lung injury may face significant challenges. Although there is clear evidence that lung-protective MV strategies can reduce mortality in patients with ARDS, and some studies have found that in patients with severe craniocerebral injury, intensive care unit (ICU) critically ill patients, and acute brain injury (19-21), patients with low VT ventilation can achieve better neurological protection and are associated with a lower incidence of lung injury. But it is unclear whether this ventilator treatment strategy should be generalized to ICH patients, so our study fills this gap by focusing on the effects of protective ventilation strategies on the brain and lungs of rats after ICH.
The use of protective ventilation strategies in ARDS has been demonstrated to reduce patients’ duration of MV, improve survival, accelerate recovery, and prevent long-term disability (41). Although the benefits of protective ventilation in ARDS are widely recognized, recent studies have also highlighted its positive outcomes in other non-ARDS populations of critically ill patients (42-44). Our study first compared the degree of brain damage in ICH mice without MV, normal VT MV, and protective ventilation. The degree of cerebral edema in mice under protective ventilation was significantly reduced compared with the ICH group and normal VT group, and they showed better neurobehavioral performance, especially on days 3–7 after cerebral hemorrhage. Through Nissl staining, it was found that neuronal apoptosis increased significantly after cerebral hemorrhage. ICH mice after protective ventilation had more positive cells and fewer apoptotic neurons. This can alleviate neuronal damage to a certain extent based on cerebral hemorrhage damage.
Then we expanded our research focus to the lungs of ICH mice. Although previous studies have focused on the lungs of ICH, the extent of research is obviously behind that of ischemic stroke (45). Lung damage began to appear on the 3rd day after ICH. After intervention with different VTs, it was found that the lung damage was the most severe in the normal VT group. Compared with the ICH mice, the degree of pathological lung damage in mice with protective ventilation was reduced. The degree of pulmonary edema and injury score were also reduced. Protective ventilation provided significant protection for the lungs of ICH mice. This protective effect was also evident in the inflammation of lung tissue. Inflammation occurred in the lungs of ICH mice, and the levels of inflammatory factors in BALF of the protective ventilation group decreased significantly. To understand the mechanisms behind the dual protective effects of protective ventilation, we next measured brain and systemic inflammation levels and found that protective ventilation not only resulted in the lowest levels of inflammatory factors in BALF, but also in serum and brain parenchyma. The antioxidant stress signaling pathway plays an important role in the pathological mechanism of ICH. GPX4 can alleviate nerve damage and improve nerve function by inhibiting ferroptosis (46). Oxidative stress can also promote the NF-κB-NLRP3 inflammatory pathway to facilitate the assembly of inflammasomes and enhance the inflammatory response in the brain (47). The interaction between autophagy and oxidative stress is also of great significance in post ICH neuroinflammation (48). Considering the role of oxidative stress induced by ROS in the pathology of ICH, we studied protective ventilation effect on oxidative stress levels, it was found that protective ventilation can also reduce oxidative stress levels in mice after ICH. We then further explored the classic Nrf2/HO-1 pathway and found that protective ventilation promoted Nrf2 to enter the nucleus and increased the expression of downstream HO-1. Immunofluorescence confirmed that the expression of Nrf2 was increased in the nucleus. Use of specific Nrf2 inhibitors attenuates the protective effect of protective ventilation against ICH.
Interestingly, in the previous part of the study, we found that protective ventilation can reduce some of the brain damage and lung damage caused by ICH in mice, but mice ventilated with normal VT are less effective than those with simple ICH. In other words, the neurobehavioral evaluation was worse, the inflammation in the lungs was more obvious, and the damage to the brain and lungs was aggravated. However, in the exploration of the mechanism, we found that protective ventilation activated the Nrf2/HO-1 pathway, but there was no significant difference in the protein expression of the pathway between mice with simple ICH and normal VT ventilation after ICH. Therefore, we analyzed that protective ventilation can not only reduce inflammation and oxidative stress, but a certain degree of PEEP can also avoid excessive lung collapse and hypoxia, thereby reducing the risk of pulmonary complications. As for the VT of conventional MV, it may be the same as many previous studies. This ventilation strategy may further aggravate the pulmonary and systemic inflammatory response, and patients are more likely to develop ARDS (49), and other studies have found that VT and high respiratory rate are independent predictors of ALI in patients with severe craniocerebral injury (19).
While our study provides valuable insights, its limitations are acknowledged. On the one hand, the clinical translation is limited by species differences between our male C57BL/6 mouse ICH model and human ICH patients, and key clinical functional parameters such as ICP and CBF were not assessed under LPV conditions in this study, which constrains the applicability of our findings to human ICH patients with regard to cerebral hemodynamic safety. On the other hand, specifically, our study did not target the cellular level, where neuroinflammation is a key process after ICH. Future studies should explore the specific cells through which protective ventilation exerts neuroprotective effects, particularly the activation of innate immune cells. Furthermore, understanding how protective ventilation intervenes in other brain-lung interactions resulting from the complex interplay of multiple factors remains an interesting direction for future research (50,51).
Conclusions
In conclusion, our study elucidates that lung injury occurs in mice after ICH, and LPV strategies can not only mitigate lung injury post-ICH but also provide protection against secondary brain injury. The principal mechanism of this protective effect involves the activation of the Nrf2/HO-1 pathway, concurrently reducing the systemic inflammatory environment. Collectively, LPV holds the potential to emerge as a therapeutic ventilation strategy for clinically ventilated patients with cerebral hemorrhage.
Acknowledgments
None.
Footnote
Reporting Checklist: The authors have completed the ARRIVE reporting checklist. Available at https://jtd.amegroups.com/article/view/10.21037/jtd-2025-670/rc
Data Sharing Statement: Available at https://jtd.amegroups.com/article/view/10.21037/jtd-2025-670/dss
Peer Review File: Available at https://jtd.amegroups.com/article/view/10.21037/jtd-2025-670/prf
Funding: None.
Conflicts of Interest: All authors have completed the ICMJE uniform disclosure form (available at https://jtd.amegroups.com/article/view/10.21037/jtd-2025-670/coif). The authors have no conflicts of interest to declare.
Ethical Statement: The authors are accountable for all aspects of the work in ensuring that questions related to the accuracy or integrity of any part of the work are appropriately investigated and resolved. Experiments were performed under a project license (IRB-20240501) granted by the Animal Care and Use Committee of Soochow University, in compliance with institutional guidelines of Animal Care and Use Committee of Soochow University for the care and use of animals.
Open Access Statement: This is an Open Access article distributed in accordance with the Creative Commons Attribution-NonCommercial-NoDerivs 4.0 International License (CC BY-NC-ND 4.0), which permits the non-commercial replication and distribution of the article with the strict proviso that no changes or edits are made and the original work is properly cited (including links to both the formal publication through the relevant DOI and the license). See: https://creativecommons.org/licenses/by-nc-nd/4.0/.
References
- Sheth KN. Spontaneous Intracerebral Hemorrhage. N Engl J Med 2022;387:1589-96. [Crossref] [PubMed]
- Zille M, Farr TD, Keep RF, et al. Novel targets, treatments, and advanced models for intracerebral haemorrhage. EBioMedicine 2022;76:103880. [Crossref] [PubMed]
- Zhu H, Wang Z, Yu J, et al. Role and mechanisms of cytokines in the secondary brain injury after intracerebral hemorrhage. Prog Neurobiol 2019;178:101610. [Crossref] [PubMed]
- Chiang PT, Tsai LK, Tsai HH. New targets in spontaneous intracerebral hemorrhage. Curr Opin Neurol 2025;38:10-7. [Crossref] [PubMed]
- Shao L, Chen S, Ma L. Secondary Brain Injury by Oxidative Stress After Cerebral Hemorrhage: Recent Advances. Front Cell Neurosci 2022;16:853589. [Crossref] [PubMed]
- Aronowski J, Zhao X. Molecular pathophysiology of cerebral hemorrhage: secondary brain injury. Stroke 2011;42:1781-6. [Crossref] [PubMed]
- Ziaka M, Exadaktylos A. Brain-lung interactions and mechanical ventilation in patients with isolated brain injury. Crit Care 2021;25:358. [Crossref] [PubMed]
- Mazzeo AT, Fanelli V, Mascia L. Brain-lung crosstalk in critical care: how protective mechanical ventilation can affect the brain homeostasis. Minerva Anestesiol 2013;79:299-309.
- Huang S, Zhou Y, Ji H, et al. Decoding mechanisms and protein markers in lung-brain axis. Respir Res 2025;26:190. [Crossref] [PubMed]
- Gao J, Zhou C, Zhang H. Mechanical ventilation in patients with acute ischemic stroke: from pathophysiology to clinical practice. Crit Care 2020;24:139. [Crossref] [PubMed]
- Meng L, Gelb AW. Regulation of cerebral autoregulation by carbon dioxide. Anesthesiology 2015;122:196-205. [Crossref] [PubMed]
- Liu Y, Li F, Tang L, et al. Extracellular mitochondria contribute to acute lung injury via disrupting macrophages after traumatic brain injury. J Neuroinflammation 2025;22:63. [Crossref] [PubMed]
- Teismann IK, Oelschläger C, Werstler N, et al. Discontinuous versus Continuous Weaning in Stroke Patients. Cerebrovasc Dis 2015;39:269-77. [Crossref] [PubMed]
- Bilotta F, Robba C, Santoro A, et al. Contrast-Enhanced Ultrasound Imaging in Detection of Changes in Cerebral Perfusion. Ultrasound Med Biol 2016;42:2708-16. [Crossref] [PubMed]
- Bai J, Zhao Y, Wang Z, et al. Stroke-Associated Pneumonia and the Brain-Gut-Lung Axis: A Systematic Literature Review. Neurologist 2025;30:237-50. [Crossref] [PubMed]
- van den Berg MJW, Heunks L, Doorduin J. Advances in achieving lung and diaphragm-protective ventilation. Curr Opin Crit Care 2025;31:38-46. [Crossref] [PubMed]
- Fan E, Brodie D, Slutsky AS. Acute Respiratory Distress Syndrome: Advances in Diagnosis and Treatment. JAMA 2018;319:698-710. [Crossref] [PubMed]
- Michelet P, D’Journo XB, Roch A, et al. Protective ventilation influences systemic inflammation after esophagectomy: a randomized controlled study. Anesthesiology 2006;105:911-9. [Crossref] [PubMed]
- Mascia L, Zavala E, Bosma K, et al. High tidal volume is associated with the development of acute lung injury after severe brain injury: an international observational study. Crit Care Med 2007;35:1815-20. [Crossref] [PubMed]
- Ziaka M, Makris D, Fotakopoulos G, et al. High-Tidal-Volume Mechanical Ventilation and Lung Inflammation in Intensive Care Patients With Normal Lungs. Am J Crit Care 2020;29:15-21. [Crossref] [PubMed]
- Tejerina E, Pelosi P, Muriel A, et al. Association between ventilatory settings and development of acute respiratory distress syndrome in mechanically ventilated patients due to brain injury. J Crit Care 2017;38:341-5. [Crossref] [PubMed]
- Robba C, Poole D, McNett M, et al. Mechanical ventilation in patients with acute brain injury: recommendations of the European Society of Intensive Care Medicine consensus. Intensive Care Med 2020;46:2397-410. [Crossref] [PubMed]
- Magid-Bernstein J, Girard R, Polster S, et al. Cerebral Hemorrhage: Pathophysiology, Treatment, and Future Directions. Circ Res 2022;130:1204-29. [Crossref] [PubMed]
- Machado-Junior PA, Dias MSS, de Souza ABF, et al. A short duration of mechanical ventilation alters redox status in the diaphragm and aggravates inflammation in septic mice. Respir Physiol Neurobiol 2025;331:104361. [Crossref] [PubMed]
- Filomeni G, De Zio D, Cecconi F. Oxidative stress and autophagy: the clash between damage and metabolic needs. Cell Death Differ 2015;22:377-88. [Crossref] [PubMed]
- Xiao CL, Lai HT, Zhou JJ, et al. Nrf2 Signaling Pathway: Focus on Oxidative Stress in Spinal Cord Injury. Mol Neurobiol 2025;62:2230-49. [Crossref] [PubMed]
- Anderson CS, Heeley E, Huang Y, et al. Rapid blood-pressure lowering in patients with acute intracerebral hemorrhage. N Engl J Med 2013;368:2355-65. [Crossref] [PubMed]
- Fu Y, Liu Q, Anrather J, et al. Immune interventions in stroke. Nat Rev Neurol 2015;11:524-35. [Crossref] [PubMed]
- Urday S, Kimberly WT, Beslow LA, et al. Targeting secondary injury in intracerebral haemorrhage--perihaematomal oedema. Nat Rev Neurol 2015;11:111-22. [Crossref] [PubMed]
- Shi K, Tian DC, Li ZG, et al. Global brain inflammation in stroke. Lancet Neurol 2019;18:1058-66. [Crossref] [PubMed]
- Giraud M, Cho TH, Nighoghossian N, et al. Early Blood Brain Barrier Changes in Acute Ischemic Stroke: A Sequential MRI Study. J Neuroimaging 2015;25:959-63. [Crossref] [PubMed]
- Neumann J, Riek-Burchardt M, Herz J, et al. Very-late-antigen-4 (VLA-4)-mediated brain invasion by neutrophils leads to interactions with microglia, increased ischemic injury and impaired behavior in experimental stroke. Acta Neuropathol 2015;129:259-77. [Crossref] [PubMed]
- Li X, Chen G. CNS-peripheral immune interactions in hemorrhagic stroke. J Cereb Blood Flow Metab 2023;43:185-97. [Crossref] [PubMed]
- McDonald SJ, Sharkey JM, Sun M, et al. Beyond the Brain: Peripheral Interactions after Traumatic Brain Injury. J Neurotrauma 2020;37:770-81. [Crossref] [PubMed]
- Ziaka M, Exadaktylos A. ARDS associated acute brain injury: from the lung to the brain. Eur J Med Res 2022;27:150. [Crossref] [PubMed]
- Abdennour L, Zeghal C, Dème M, et al. Interaction brain-lungs. Ann Fr Anesth Reanim 2012;31:e101-e107. [Crossref] [PubMed]
- Esteban A, Frutos-Vivar F, Muriel A, et al. Evolution of mortality over time in patients receiving mechanical ventilation. Am J Respir Crit Care Med 2013;188:220-30. [Crossref] [PubMed]
- Cnossen MC, Huijben JA, van der Jagt M, et al. Variation in monitoring and treatment policies for intracranial hypertension in traumatic brain injury: a survey in 66 neurotrauma centers participating in the CENTER-TBI study. Crit Care 2017;21:233. [Crossref] [PubMed]
- Della Torre V, Badenes R, Corradi F, et al. Acute respiratory distress syndrome in traumatic brain injury: how do we manage it? J Thorac Dis 2017;9:5368-81. [Crossref] [PubMed]
- Battaglini D, Siwicka Gieroba D, Brunetti I, et al. Mechanical ventilation in neurocritical care setting: A clinical approach. Best Pract Res Clin Anaesthesiol 2021;35:207-20. [Crossref] [PubMed]
- Goligher EC, Jonkman AH, Dianti J, et al. Clinical strategies for implementing lung and diaphragm-protective ventilation: avoiding insufficient and excessive effort. Intensive Care Med 2020;46:2314-26. [Crossref] [PubMed]
- Mascia L, Pasero D, Slutsky AS, et al. Effect of a lung protective strategy for organ donors on eligibility and availability of lungs for transplantation: a randomized controlled trial. JAMA 2010;304:2620-7. [Crossref] [PubMed]
- Futier E, Constantin JM, Paugam-Burtz C, et al. A trial of intraoperative low-tidal-volume ventilation in abdominal surgery. N Engl J Med 2013;369:428-37. [Crossref] [PubMed]
- Serpa Neto A, Cardoso SO, Manetta JA, et al. Association between use of lung-protective ventilation with lower tidal volumes and clinical outcomes among patients without acute respiratory distress syndrome: a meta-analysis. JAMA 2012;308:1651-9. [Crossref] [PubMed]
- Zhang H, Huang Y, Li X, et al. Dynamic Process of Secondary Pulmonary Infection in Mice With Intracerebral Hemorrhage. Front Immunol 2021;12:767155. [Crossref] [PubMed]
- Wei C, Xiao Z, Zhang Y, et al. Itaconate protects ferroptotic neurons by alkylating GPx4 post stroke. Cell Death Differ 2024;31:983-98. [Crossref] [PubMed]
- Lei P, Li Z, Hua Q, et al. Ursolic Acid Alleviates Neuroinflammation after Intracerebral Hemorrhage by Mediating Microglial Pyroptosis via the NF-κB/NLRP3/GSDMD Pathway. Int J Mol Sci 2023;24:14771. [Crossref] [PubMed]
- Su Y, Zhang W, Zhang R, et al. Activation of Cholinergic Anti-Inflammatory Pathway Ameliorates Cerebral and Cardiac Dysfunction After Intracerebral Hemorrhage Through Autophagy. Front Immunol 2022;13:870174. [Crossref] [PubMed]
- von Düring S, Parhar KKS, Adhikari NKJ, et al. Understanding ventilator-induced lung injury: The role of mechanical power. J Crit Care 2025;85:154902. [Crossref] [PubMed]
- Alsbrook DL, Di Napoli M, Bhatia K, et al. Neuroinflammation in Acute Ischemic and Hemorrhagic Stroke. Curr Neurol Neurosci Rep 2023;23:407-31. [Crossref] [PubMed]
- Chacón-Aponte AA, Durán-Vargas ÉA, Arévalo-Carrillo JA, et al. Brain-lung interaction: a vicious cycle in traumatic brain injury. Acute Crit Care 2022;37:35-44. [Crossref] [PubMed]

