Cullin7 induces docetaxel resistance by regulating the protein level of the antiapoptotic protein Survivin in lung adenocarcinoma cells
Highlight box
Key findings
• Cullin7 (Cul7) may lead to docetaxel resistance in lung adenocarcinoma (LUAD) by increasing the Survivin protein level.
What is known and what is new?
• Cul7 is highly expressed in various tumors, including LUAD, and is associated with poor prognosis.
• In our study, Cul7 was abnormally overexpressed in docetaxel-resistant LUAD cells. Moreover, we further validated the correlation between Cul7 and docetaxel resistance in LUAD and identified the Cul7 target protein Survivin. High expression of Cul7 and Survivin in docetaxel-resistant LUAD cells inhibited the intrinsic apoptosis pathway and promoted cell proliferation.
What is the implication, and what should change now?
• These results indicate that Cul7 might inhibit the activation of the intrinsic apoptotic pathway and cell proliferation by upregulating the protein level of Survivin in LUAD docetaxel resistance. Cul7 may become a potential target for overcoming docetaxel resistance in LUAD and help guide new strategies for personalized clinical treatment with docetaxel.
Introduction
Lung cancer is the malignancy with the highest mortality in men and women, with more than 350 people dying of lung cancer every day (1). Non-small cell lung cancer (NSCLC) accounts for nearly 85% of lung cancer cases, and lung adenocarcinoma (LUAD) is one of the most common pathological subtypes of NSCLC (2,3). Docetaxel exerts a significant antitumor effect as an important first-line and second-line drug. It is widely used in the treatment of NSCLC, but docetaxel resistance is common, which greatly affects its long-term efficacy. Studies have shown that defects in apoptosis contribute to docetaxel resistance, and changes in the levels of apoptosis-related proteins (Survivin, BCL-2, p53, etc.) are closely related to cell sensitivity to docetaxel (4,5). To improve the prognosis of patients with LUAD, obstacles to an effective treatment response must be identified and overcome.
Cullin7 (Cul7), an important member of the Cullin protein family, is the core scaffold protein of the Cullin E3 ligase complex, thereby participating in substrate selection and degradation of proteins (6). Cul7 plays an important role in cell transformation, cell cycle regulation, aging and apoptosis through its ubiquitin ligase activity (7). Studies have shown that Cul7 is highly expressed in breast cancer, lung cancer and hepatocellular carcinoma and is closely related to the occurrence and development of various malignant tumors (8-12). Abnormal expression of Cul7 can lead to disrupted microtubule dynamics, tissue mitosis and cytokinesis. Moreover, knocking down Cul7 can enhance the sensitivity of lung cancer cells to paclitaxel (13,14). Survivin is the substrate protein of the Cullin9 (Cul9) E3 ubiquitin ligase enzyme, and it can be ubiquitinated and degraded by Cul9. Moreover, Cul7 can inhibit Cul9-mediated ubiquitination and degradation of Survivin, and knocking down Cul7 reduces the level of the Survivin protein (15). Therefore, we hypothesized that Cul7 can lead to docetaxel resistance in LUAD by regulating the level of the Survivin protein.
In our present study, docetaxel-resistant LUAD cell lines (A549DTX and H358DTX) were established through drug selection screening, and we explored the mechanism by which docetaxel resistance develops in LUAD. We found that Cul7 may play an important role in LUAD docetaxel resistance. Meanwhile, Cul7 was coexpressed with Survivin and may promote the occurrence of docetaxel resistance in LUAD by increasing the protein level of Survivin. These results are helpful to clarify the molecular mechanism of docetaxel resistance in LUAD and provide a theoretical basis for the reversal of drug resistance and clinical treatment in LUAD. We present this article in accordance with the MDAR reporting checklist (available at https://jtd.amegroups.com/article/view/10.21037/jtd-23-1110/rc).
Methods
Cell culture and establishment of cell lines with acquired docetaxel resistance
LUAD cell lines (H1299, A549 and H358 cell lines) were purchased from the Typical Culture Preservation Commission Cell Bank of the Chinese Academy of Sciences (Shanghai, China) and were confirmed to be free of mycoplasma contamination. The A549DTX, H358DTX and H1299DTX cell lines were obtained from Professor Wang Luo, University of Michigan, USA. The parental and drug-resistant LUAD cell lines were cultured in RPMI 1640 medium (H1299, H1299DTX, H358 and H358DTX cells) or F12K medium (A549 and A549DTX cells) supplemented with 10% fetal bovine serum (Gibco, USA) and 1% penicillin-streptomycin at 37 ℃ in a humidified atmosphere containing 5% CO2. Docetaxel-resistant A549, H358 and H1299 cell lines were established by continuous exposure to increasing concentrations of docetaxel, and the cells were grown in the presence of a 5 nM final concentration of docetaxel (Invitrogen, USA, Cat: #114977-28-5).
Quantitative polymerase chain reaction (qPCR)
Total RNA was extracted from cells using TRIzol reagent (Invitrogen, USA, Cat: #15596018) according to the manufacturer’s instructions. Reverse transcription of mRNA was performed using a RevertAid RT Kit (Invitrogen, Cat: #K1691). qPCR analysis of cellular mRNA was performed with an Applied Biosystems 7300 real-time PCR system (Applied Biosystems, USA) using Power SYBR Green PCR Master Mix (Applied Biosystems, Cat: #4368577) according to the manufacturer’s instructions. The following primer sequences were used: (I) Cul7, forward sequence 5'-AGCAAAAGGATATACCAGGAG-3' and reverse sequence 5'-TCCGTCTCTTCTCCAAGTTC-3'; (II) Survivin, forward sequence 5'-CAGATTTGAATCGCGGGACCC-3' and reverse sequence 5'-CCAAGTCTGGCTCGTTCTCAG-3'; and (III) GAPDH forward sequence 5'-AGCCACATCGCTCAGACA-3' and reverse sequence 5'-GCCCAATACGACCAAATCC-3'.
Western blot analysis
Cells were lysed in radio-immunoprecipitation assay (RIPA) buffer (Sigma-Aldrich, USA, Cat: #V900854) containing Phosphatase Inhibitor 2 (Sigma-Aldrich, USA, Cat: #P5726), Phosphatase Inhibitor 3 (Sigma-Aldrich, Cat: #P0044), a protein inhibitor cocktail (Sigma-Aldrich, Cat: #P8340) and 100× PMSF (Sigma-Aldrich, Cat: #329-98-6) at a ratio of 100:1:1:1:1. The protein concentration was measured with a BCA assay kit (Beyotime, China, Cat: #P0010) and a Multiskan GO Spectrum spectrophotometer (Thermo Fisher Scientific, USA). Fifty micrograms of protein lysate was added to each well for protein separation by 8–15% sodium dodecyl sulfate-polyacrylamide gel electrophoresis (SDS-PAGE), and the proteins were separated on the basis of their molecular weight and then transferred onto 0.22-µm-thick Immuno-Blot polyvinylidene difluoride (PVDF) membranes (Millipore, USA). The membranes were then blocked with 5% evaporated milk in TBST for 1.5 h at room temperature and subsequently incubated with primary antibodies (anti-Cul7, Sigma-Aldrich, c1743, 1:2,000; anti-Survivin, Cell Signaling Technology, USA, 2808, 1:1,000; anti-BCL-2, Cell Signaling Technology, 15071, 1:1,000; anti-Bax, Cell Signaling Technology, 2774, 1:1,000; anti-Caspase3, Cell Signaling Technology, 9662, 1:1,000; anti-cleaved-Caspase3, Cell Signaling Technology, 9664, 1:1,000; anti-p21, Cell Signaling Technology, 2947, 1:1,000; anti-p27, Cell Signaling Technology, 3686, 1:1,000; anti-CyclinD1, Cell Signaling Technology, 2978, 1:1,000; anti-β-actin, Sigma-Aldrich, A1978, 1:2,000) at 4 ℃ overnight. Then, the membranes were incubated with a secondary antibody [anti-rabbit IgG, horseradish peroxidase (HRP)-linked, Cell Signaling Technology, 7074, 1:10,000; or anti-mouse IgG, HRP-linked, Cell Signaling Technology, 7076, 1:10,000] for 1 h at room temperature after washing three times with TBST. β-actin was used as the protein loading control. The membranes were then incubated with chemiluminescence solutions for 3 min. Protein bands on the membranes were visualized using a MiniChemi chemiluminescence imaging system (Beijing Sage Creation Science Co., Ltd., China) or developed on X-ray films by using an automatic X-ray film processor (Kodak Corporation, X-OMAT2000, USA).
Immunofluorescence staining
To determine cellular localization and measure the expression of Cul7, cells were seeded onto round adherent coverslips and then fixed with 4% paraformaldehyde for 20 min at room temperature. For better immunofluorescence staining, cells were permeabilized with 0.1% Triton X-100 for 20 min at room temperature. Then, the slides were blocked with 0.5% BSA blocking solution at 37 ℃ for 30 min. The cells were further incubated with a primary antibody (1:500, Sigma-Aldrich, Cat: #HPA030095) at 4 ℃ overnight. Next, the cells were incubated with a secondary antibody (1:300, anti-rabbit Alexa Fluor 488, Thermo Fisher Scientific, Cat: #A11008) for 1 h at room temperature. Nuclei were stained with 4',6-diamidino-2-phenylindole (DAPI, 1 µg/mL; Sigma-Aldrich, Cat: #D9542) by incubation for 5 min at room temperature in the dark. The slides were covered with Fluoromount medium consisting of sulfate and 10% glycerol at a ratio of 1:3 and then imaged as soon as possible under a fluorescence microscope in the dark.
Lentiviral transduction, gene silencing and siRNA interference
The lentivirus-based human Cul7 shRNA construct (5'-GCACATGTTGAGTAGTCCTGATTAT-3') and negative control (NC) shRNA construct (5'-TTCTCCGAACGTGTCACGT-3') were ordered from Gemma Biotechnology Co., Ltd. (Shanghai, China). To obtain cells with stable knockdown of Cul7 and NC cells, cell clones were selected using G418 reagent (Gibco, USA, Cat: #11811023) for at least 1 week. The pcDNA3 mammalian expression vector containing the full-length human Cul7 cDNA sequence was a generous gift from Dr. Y. Xiong (Department of Biochemistry and Biophysics, University of North Carolina, Chapel Hill, USA). LUAD cell lines (A549 and H1299) were transfected using Lipofectamine 2000 reagent (Invitrogen, USA, Cat: #11668019). LUAD cell lines stably overexpressing Cul7 were screened with G418 reagent (Gibco, USA, Cat: #11811023). The overexpression efficiency of Cul7 was evaluated by qPCR and Western blotting.
Survivin-targeting small interfering RNA (siRNA-Survivin) constructs were synthesized by and purchased from Gemma Technology Co., Ltd. The siRNA-Survivin sequences were as follows: (I) Survivin-semilaevis-233, sense 5'-CCACUGUCCCAGUGAGAAUTT-3' and antisense 5'-AUUCUCACUGGGACAGUGGTT-3'; (II) Survivin-semilaevis-303, sense 5'-GAACCAGACGAUGACCCAUTT-3' and antisense 5'-AUGGGUCAUCGUCUGGUUCTT-3'; and (III) Survivin-semilaevis-488, sense 5'-CCACAUCUUAGAGAGUCUATT-3' and antisense 5'-UAGACUCUCUAAGAUGUGGTT-3'. H1299-HACul7 cells were seeded into 6-well plates (2×105 cells/well) and transfected according to the manufacturer’s method. Cellular RNA and protein were extracted after transfection with siRNA-Survivin for 24 and 48 h. The interference efficiency was verified by qPCR and Western blotting.
Cell proliferation assay
Cells were processed into single-cell suspensions (2×104 cells/mL) and seeded into 96-well plates. When the cells had completely adhered to the wells, the medium was replaced with fresh medium containing various concentrations of docetaxel. After 24, 48 and 72 h of treatment, cell viability was determined after incubation with MTS reagent (Promega, Cat: #3581) for 2 h. The absorbance was measured at 490 nm using a Multiskan GO Spectrum spectrophotometer (Thermo Fisher Scientific). The data were plotted using GraphPad Prism 5 software (GraphPad Software, USA).
Immunohistochemical (IHC) staining
Paraffin embedded tissue sections were obtained from the patients with LUAD from the Affiliated Hospital of Hebei University between 2020 to 2021. Tissue sections were conventionally processed by dewaxing and clearing with xylene and an alcohol gradient, and then, heat-induced antigen repair procedures were performed. IHC staining was performed according to the instructions for the IHC detection kit (Beijing Zhongshan Jinqiao Biotechnology Co., Ltd., Cat: #PV-9000). After washing three times with PBS, the slides were incubated with primary antibodies (anti-Cul7, 1:200, Sigma-Aldrich, Cat: #HPA030095; anti-Survivin, 1:500, Cell Signaling Technology, Cat: #2808) for 3–4 h at 37 ℃. Subsequently, the slides were incubated with an HRP-conjugated secondary antibody for 20 min at 37 ℃. After washing three times with phosphate-buffered saline (PBS), a DAB kit (Beijing Zhongshan Jinqiao Biotechnology Co., Ltd., Cat: #ZLI-9017) was used for staining, which was conducted by incubation in the dark. Images showing IHC staining were assessed by two pathologists who were blinded to the tumor and clinical information. Images of Cul7 and Survivin IHC staining were analyzed using Image-Pro Plus software (Media Cybernetics Image Technology Co., Ltd., USA) and assessed on the basis of the mean staining intensity (IOD SUM/area). The study was conducted in accordance with the Declaration of Helsinki (as revised in 2013). The study was approved by the ethics committee of the Affiliated Hospital of Hebei University (No. HDFY-LL-2020-136) and informed consent was taken from all individual participants.
Flow cytometry
For apoptosis analysis, cells were treated with 5 nM docetaxel for 48 h and then stained with a FITC Annexin V apoptosis detection kit (BD Biosciences, USA, Cat: #556547). A cell suspension of 106 cells/mL was prepared with 1× binding buffer, and 100 µL of the cell suspension was removed for staining with 5 µL of FITC annexin V and 5 µL of propidium iodide (PI) by incubation for 15 min in the dark at room temperature. After adding 400 µL of binding buffer, apoptotic cells were detected with a BD Accuri C6Plus flow cytometer (Becton, Dickinson and Company, USA).
Statistical analysis
All data are presented as the mean ± standard error values and were analyzed with SPSS 19.0 statistical software (IBM Corporation, USA). Differences were analyzed for significance by two-tailed Student’s t-test or one-way analysis of variance (ANOVA) depending on the number of groups. A P value of less than 0.05 was considered to indicate significance. All experiments were repeated independently 3 times.
Results
Cul7 is upregulated in docetaxel-resistant LUAD cells
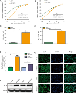
Stable docetaxel-resistant LUAD cell lines (A549DTX and H358DTX) were established in our laboratory. The MTS assay data showed that the sensitivity of the A549DTX and H358DTX cells to docetaxel was significantly decreased compared with that of the parental cells (A549 and H358) (Figure 1A,1B), and the half maximal inhibitory concentration (IC50) values were significantly increased compared with those in the parental cells (A549 and H358) (A549 vs. A549DTX: 3.58±0.67 vs. 34.38±7.23, P=0.017; H358 vs. H358DTX: 8.72±1.21 vs. 62.27±7.49, P=0.005) (Figure 1C,1D). The drug resistance of A549DTX and H358DTX cells was increased by 10- and 7-fold, respectively. The drug resistance of H1299DTX cell was not stable, but the IC50 values was increased by 6-fold at least compared to the parent cell H1299 (H1299 vs. H1299DTX: 9.2±1.41 vs. 104.51±73.27, P=0.087) (Figure S1A,S1B). Moreover, we found that the mRNA and protein expression levels of Cul7 were significantly increased in A549DTX, H358DTX and H1299DTX cells (Figure 1E,1F, Figure S1C,S1D). Furthermore, we obtained the same results in the immunofluorescence experiment and found that the nuclear localization of Cul7 was significantly increased (Figure 1G). These results suggest that upregulated Cul7 expression might be associated with docetaxel chemosensitivity in LUAD cells.
Cul7 reduces the sensitivity of LUAD cells to docetaxel
To determine whether Cul7 is associated with docetaxel resistance, we knocked down Cul7 expression in A549DTX and H358DTX cells. The results of qPCR and Western blot analyses showed that Cul7-knockdown cells (A549DTX-shCul7 and H358DTX-shCul7) were successfully established (Figure 2A,2B). Subsequently, the MTS assay data showed that the sensitivity of A549DTX-shCul7 and H358DTX-shCul7 cells to docetaxel was significantly increased compared with that of the A549DTX-shNeg and H358DTX-shNeg cells (Figure 2C,2D) and that the IC50 values were significantly decreased (A549DTX-shNeg vs. A549DTX-shCul7: 32.238±4.58 vs. 9.951±0.96, P=0.011; H358DTX-shNeg vs. H358DTX-shCul7: 72.271±5.78 vs. 14.247±0.15, P=0.003) (Figure 2E,2F) compared with those in A549DTX-shNeg and H358DTX-shNeg cells. Moreover, the protein expression level of Cul7 was increased in a dose-dependent manner when A549 and H1299 cells were exposed to docetaxel (Figure 2G). To further determine the correlation between Cul7 and docetaxel chemoresistance, we overexpressed Cul7 in A549 and H1299 cells. The mRNA and protein expression of Cul7 was clearly increased in A549-HACul7 and H1299-HACul7 cells compared with A549-pCDNA3 and H1299-pCDNA3 cells, as shown by qPCR and western blotting (Figure 3A,3B). Moreover, the MTS [3-(4,5-dimethylthiazol-2-yl)-5-(3-carboxymmethoxyphenyl)-2-(4-sulfophenyl)-2H-tetrazolium, inner salt] assay data showed that the sensitivity of A549-HACul7 and H1299-HACul7 cells to docetaxel was significantly decreased compared with that of A549-pCDNA3 and H1299-pCDNA3 cells (Figure 3C,3D) and that the IC50 values were significantly increased (A549-pCDNA3 vs. A549-HACul7: 6.32±1.3 vs. 19.64±1.4, P<0.001; H1299-pCDNA3 vs. H1299-HACul7: 14.76±2.34 vs. 29.73±3.12, P=0.003) (Figure 3E,3F) compared with those in A549-pCDNA3 and H358-pCDNA3 cells. These results indicate that the expression level of Cul7 affects the sensitivity of LUAD cells to docetaxel, indicating a close relationship between Cul7 expression and drug resistance.
Cul7 decreases LUAD cell sensitivity to docetaxel by upregulating the protein level of the antiapoptotic protein Survivin
In a follow-up study, we found that Cul7 and the antiapoptotic protein Survivin were simultaneously highly expressed in A549DTX, H358DTX and H1299DTX cells (Figure 4A, Figure S1E). We also found that Cul7 silencing reduced Survivin protein level and that Cul7 overexpression increased Survivin protein level (Figure 4B). However, neither knockdown nor overexpression of Cul7 caused a change in the Survivin mRNA expression level (Figure 4C,4D). These results suggested that Cul7 may regulate the protein level of Survivin. Instantaneous Acute silencing of Survivin reversed the docetaxel insensitivity caused by high Cul7 expression in H1299-HACul7 cells (Figure 4E-4G). Chemosensitivity was significantly increased, as determined by comparing the IC50 values in H1299-pCDNA3 siRNA-NC and siRNA-Survivin cells (37.1±2.67 vs. 17.24±1.28, P=0.029) (Figure 4H). Therefore, we inferred that Cul7 might affect the docetaxel sensitivity of LUAD cells by regulating the protein level of Survivin.
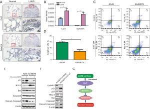
Cul7 promotes cell proliferation and inhibits apoptosis via Survivin in docetaxel-resistant LUAD cells
Cul7 was coexpressed with Survivin in LUAD cells. The IHC staining results showed that Cul7 and Survivin were also coexpressed in LUAD tissues (Figure 5A). The mean staining intensity values representing the expression of Cul7 and Survivin were higher in LUAD tissues than in normal lung tissues (Cul7: P=0.036 and Survivin: P=0.022) (Figure 5B). The flow cytometry data also showed that the apoptosis rate of A549DTX cells was significantly lower than that of A549 cells treated with the same docetaxel concentration (5 nM) (Figure 5C,5D) (P=0.014). Meanwhile, there was no significant upregulation of Bax and Cleaved-Caspase3 protein expression was observed in A549 DTX cells stimulated with docetaxel (5 nM) comparing to A549 cells (Figure 5E). These results suggested that Cul7 may inhibit apoptosis by increasing the level of the antiapoptotic protein Survivin in docetaxel-resistant LUAD cells. Moreover, the protein expression data showed that the level of the antiapoptotic protein BCL-2 was increased and the levels of the apoptotic proteins Bax and Cleaved-Caspase3 were decreased in A549DTX cells comparing to A549 cells (Figure 5E), suggesting inhibition of the intrinsic apoptotic pathway in A549DTX cells. The level of the proliferation-related protein p21 was decreased in A549DTX cells (Figure 5E). In addition, we verified changes in cell proliferation- and apoptosis pathway-related protein levels in A549DTX-shNeg and A549DTX-shCul7 cells. When Cul7 was knocked down in A549DTX cells, the protein levels of CyclinD1 and BCL-2 were decreased, and the protein levels of p21, p27, Bax and Cleaved-Caspase3 were increased (Figure 5F), suggesting cell-cycle arrest and activation of the intrinsic apoptotic pathway. As shown in the schematic in Figure 5G, Cul7 may promote cell proliferation and inhibit apoptosis by increasing the level of the antiapoptotic protein Survivin, leading to docetaxel resistance in LUAD cells.
Discussion
In this study, we found that Cul7 was abnormally and highly expressed in A549DTX, H358DTX and H1299DTX cells. To determine the correlation between Cul7 and docetaxel resistance, we knocked down Cul7 in docetaxel-resistant cells (A549DTX and H358DTX) and overexpressed Cul7 in the corresponding parental cells (A549 and H1299). The results suggested that Cul7 expression was positively correlated with insensitivity to docetaxel chemotherapy in LUAD cells. Next, we found that Survivin and Cul7 were simultaneously overexpressed in A549DTX, H358DTX and H1299DTX cells and that Survivin protein level was downregulated or upregulated with knockdown and overexpression, respectively, of Cul7. Subsequently, inhibiting Survivin expression reversed the docetaxel resistance caused by the high expression of Cul7 in H1299-HACul7 cell. Moreover, the results of flow cytometry and Western blotting confirmed our hypothesis that the Cul7/Survivin axis promotes the insensitivity of LUAD cells to docetaxel by inhibiting the activation of the intrinsic apoptotic pathway based on experimental results from A549 and A549DTX. These results provide insight suggesting that the Cul7/Survivin axis may be an effective target for LUAD treatment.
Cul7 is a member of the Cullin protein family and functions as a scaffold protein for E3 ubiquitin ligases, which interact with the small ring finger protein ROC1 (also called RBX1). It has been reported that 3-M syndrome-related mutant genes (Cul7, OBSL1, CCDC8) and FBXW8 can form the 3-M complex, affecting joints. The 3-M complex pathway and the downstream molecule Cul9 play important roles in maintaining microtubule and genome integrity in cells (14,16). Cul7 knockdown does not affect the localization of the microtubule organization center (MTOC), whose disruption leads mainly to abnormalities in microtubule dynamics and blockade of mitosis and cytokinesis. Mutation of genes encoding the 3-M complex proteins makes cells sensitive to microtubule damage. In addition, knocking down Cul7 can significantly enhance the sensitivity of lung cancer cells (NCI-H1155) to paclitaxel (14). In addition, a study has shown that Cul7 can induce epithelial-mesenchymal transition in human choriocarcinoma cells (17). Meanwhile, epithelial-mesenchymal transition is an important mechanism leading to docetaxel resistance in NSCLC (18). Another study showed that Cul7 is highly expressed in NSCLC and that high Cul7 expression is positively correlated with poor prognosis (10). These results suggest that Cul7 plays an important role in the dynamic stability of microtubules and may be related to docetaxel resistance. Our results showed that Cul7 was highly expressed in docetaxel-resistant LUAD cells and caused docetaxel resistance. Therefore, our inference was supported.
Survivin is a member of the inhibitor of apoptosis protein (IAP) family, whose members play important roles in apoptosis and the cell cycle (19). Overexpression of Survivin mRNA and protein is found in a variety of malignancies and is associated with tumor initiation, invasion, poor prognosis and treatment resistance (20,21). Notably, Survivin small molecule inhibitors (YM155 and LQZ-7F) can synergize with docetaxel to increase docetaxel efficacy in various cancers (5,22). However, it is not clear whether Survivin can induce docetaxel resistance in LUAD cells. Cul9 is highly structurally homologous to Cul7 and can directly bind to p53. Cul9 is a tumor suppressor gene, and Cul9-knockout mice spontaneously develop multiple organ tumors (23). Studies have shown that Cul9 is a downstream molecule in 3-M complex signaling pathways (15,23). Survivin is a substrate protein of the Cul9 E3 ligase and can be ubiquitinated and marked for degradation by Cul9. Cul7 can inhibit Cul9-mediated ubiquitination and degradation of Survivin. Moreover, knocking down Cul7 decreases the level of the Survivin protein. Overexpression of Survivin reverses the abnormalities in microtubule dynamics and mitotic dysfunction caused by Cul7 knockdown (15). Considering these results, we can identify the regulatory effect of Survivin on microtubules and determine that Survivin may be a key molecule downstream of Cul7. In our study, we confirmed that Cul7 regulates the protein level of Survivin, inducing docetaxel resistance in LUAD cells. This finding suggests that the Cul7-Survivin pathway may play an important role in maintaining microtubule stability, genome integrity and docetaxel resistance. However, the targeted mechanism by which Cul7 regulates Survivin in LUAD docetaxel resistance is still unclear, and further exploration in subsequent studies is needed.
To date, Cul7 and Survivin have been shown to play important roles in tumor development by inhibiting apoptosis and promoting proliferation. The data show that Cul7 inhibits apoptosis and promotes cell proliferation in a p53-dependent manner (24-26). However, there is a lack of experimental evidence to indicate that Cul7 induces p53 degradation through direct polyubiquitination of p53. Therefore, the specific reason for this phenomenon is not clear. Cul7 is overexpressed in breast cancer, lung cancer and hepatocellular carcinoma cell lines. When Cul7 is silenced, the expression of CyclinD1, p27 and p21 is increased, leading to inhibited cell proliferation (8,9,11,27). It is worth mentioning that some studies have proven that Survivin is negatively regulated by wild-type p53 and induces apoptosis in a p53-dependent manner (19,28-30). In addition, we found that the upregulation and downregulation of Cul7 expression could lead to the corresponding changes of Survivin protein level in wild-type p53 A549 cell or in p53-null H358 and H1299 cells. Therefore, it is not clear whether Cul7 can lead to the accumulation of Survivin by inhibiting the expression of p53, and the specific molecular mechanism remains unknown and is worthy of further exploration. As Survivin is a key antiapoptotic molecule, its overexpression can simultaneously inhibit the intrinsic and extrinsic apoptotic pathways (31). It can partially inhibit the expression of Bax and specifically bind to the termini of the cell death executor proteases caspase-3 and caspase-7 to inhibit their activity and confer resistance to apoptosis induced by specific stimuli (32). In addition, robust activation of caspase-3 and an increase in the apoptosis rate can be observed in cancer cells when Survivin expression is downregulated or inhibited (33-36). In our study, when cells were stimulated with docetaxel (5 nM), BCL-2 was upregulated and the protein levels of p21, Bax, and Cleaved-Caspase3 were decreased in A549DTX cells, in contrast to A549 cells. Consistent with these results, we knocked down Cul7 expression, which led to increases in the protein levels of p21, p27, Bax, and cleaved caspase-3 and downregulation of cyclin D1 and BCL-2 expression. Therefore, we speculated that Cul7 might inhibit the activation of the intrinsic apoptotic pathway and cell proliferation by upregulating the protein level of Survivin in LUAD docetaxel resistance. These results further expand our understanding of a novel mechanism of docetaxel resistance in LUAD and help guide new strategies for personalized clinical treatment with docetaxel.
Conclusions
In conclusion, our study demonstrated that Cul7 might play a critical role in LUAD docetaxel resistance, potentially by upregulating Survivin protein level to inhibit the activation of the intrinsic apoptotic pathway and cell proliferation, promoting the development of drug resistance. Understanding the precise role of Cul7 in docetaxel resistance in LUAD would contribute to guiding novel LUAD treatment strategies to improve patient prognosis.
Acknowledgments
Funding: This study was supported by
Footnote
Reporting Checklist: The authors have completed the MDAR reporting checklist. Available at https://jtd.amegroups.com/article/view/10.21037/jtd-23-1110/rc
Data Sharing Statement: Available at https://jtd.amegroups.com/article/view/10.21037/jtd-23-1110/dss
Peer Review File: Available at https://jtd.amegroups.com/article/view/10.21037/jtd-23-1110/prf
Conflicts of Interest: All authors have completed the ICMJE uniform disclosure form (available at https://jtd.amegroups.com/article/view/10.21037/jtd-23-1110/coif). XL is from GZ Runsheng CytoMed Technology Co. Ltd. The other authors have no conflicts of interest to declare.
Ethical Statement: The authors are accountable for all aspects of the work in ensuring that questions related to the accuracy or integrity of any part of the work are appropriately investigated and resolved. The study was conducted in accordance with the Declaration of Helsinki (as revised in 2013). The study was approved by the ethics committee of the Affiliated Hospital of Hebei University (No. HDFY-LL-2020-136) and informed consent was taken from all individual participants.
Open Access Statement: This is an Open Access article distributed in accordance with the Creative Commons Attribution-NonCommercial-NoDerivs 4.0 International License (CC BY-NC-ND 4.0), which permits the non-commercial replication and distribution of the article with the strict proviso that no changes or edits are made and the original work is properly cited (including links to both the formal publication through the relevant DOI and the license). See: https://creativecommons.org/licenses/by-nc-nd/4.0/.
References
- Siegel RL, Miller KD, Fuchs HE, et al. Cancer statistics, 2022. CA Cancer J Clin 2022;72:7-33. [Crossref] [PubMed]
- Liu Z, Sun D, Zhu Q, et al. The screening of immune-related biomarkers for prognosis of lung adenocarcinoma. Bioengineered 2021;12:1273-85. [Crossref] [PubMed]
- Miyazawa T, Marushima H, Saji H, et al. PD-L1 Expression in Non-Small-Cell Lung Cancer Including Various Adenocarcinoma Subtypes. Ann Thorac Cardiovasc Surg 2019;25:1-9. [Crossref] [PubMed]
- Li H, Sun X, Li J, et al. Hypoxia induces docetaxel resistance in triple-negative breast cancer via the HIF-1α/miR-494/Survivin signaling pathway. Neoplasia 2022;32:100821. [Crossref] [PubMed]
- Hou LJ, Huang XX, Xu LN, et al. YM155 enhances docetaxel efficacy in ovarian cancer. Am J Transl Res 2018;10:696-708.
- Kitagawa K, Kitagawa M. The SCF-type E3 Ubiquitin Ligases as Cancer Targets. Curr Cancer Drug Targets 2016;16:119-29. [Crossref] [PubMed]
- Bulatov E, Zagidullin A, Valiullina A, et al. Small Molecule Modulators of RING-Type E3 Ligases: MDM and Cullin Families as Targets. Front Pharmacol 2018;9:450. [Crossref] [PubMed]
- Guo H, Wu F, Wang Y, et al. Overexpressed ubiquitin ligase Cullin7 in breast cancer promotes cell proliferation and invasion via down-regulating p53. Biochem Biophys Res Commun 2014;450:1370-6. [Crossref] [PubMed]
- Kim SS, Shago M, Kaustov L, et al. CUL7 is a novel antiapoptotic oncogene. Cancer Res 2007;67:9616-22. [Crossref] [PubMed]
- Men X, Wang L, Yu W, et al. Cullin7 is required for lung cancer cell proliferation and is overexpressed in lung cancer. Oncol Res 2015;22:123-8. [Crossref] [PubMed]
- Paradis V, Albuquerque M, Mebarki M, et al. Cullin7: a new gene involved in liver carcinogenesis related to metabolic syndrome. Gut 2013;62:911-9. [Crossref] [PubMed]
- Zhang D, Yang G, Li X, et al. Inhibition of Liver Carcinoma Cell Invasion and Metastasis by Knockdown of Cullin7 In Vitro and In Vivo. Oncol Res 2016;23:171-81. [Crossref] [PubMed]
- Huber C, Dias-Santagata D, Glaser A, et al. Identification of mutations in CUL7 in 3-M syndrome. Nat Genet 2005;37:1119-24. [Crossref] [PubMed]
- Yan J, Yan F, Li Z, et al. The 3M complex maintains microtubule and genome integrity. Mol Cell 2014;54:791-804. [Crossref] [PubMed]
- Li Z, Pei XH, Yan J, et al. CUL9 mediates the functions of the 3M complex and ubiquitylates survivin to maintain genome integrity. Mol Cell 2014;54:805-19. [Crossref] [PubMed]
- Wang P, Yan F, Li Z, et al. Impaired plasma membrane localization of ubiquitin ligase complex underlies 3-M syndrome development. J Clin Invest 2019;129:4393-407. [Crossref] [PubMed]
- Fu J, Lv X, Lin H, et al. Ubiquitin ligase cullin 7 induces epithelial-mesenchymal transition in human choriocarcinoma cells. J Biol Chem 2010;285:10870-9. [Crossref] [PubMed]
- Shen W, Pang H, Liu J, et al. Epithelial-mesenchymal transition contributes to docetaxel resistance in human non-small cell lung cancer. Oncol Res 2014;22:47-55. [Crossref] [PubMed]
- Li D, Hu C, Li H. Survivin as a novel target protein for reducing the proliferation of cancer cells. Biomed Rep 2018;8:399-406. [Crossref] [PubMed]
- George R, Hehlgans S, Fleischmann M, et al. Advances in nanotechnology-based platforms for survivin-targeted drug discovery. Expert Opin Drug Discov 2022;17:733-54. [Crossref] [PubMed]
- Martínez-García D, Manero-Rupérez N, Quesada R, et al. Therapeutic strategies involving survivin inhibition in cancer. Med Res Rev 2019;39:887-909. [Crossref] [PubMed]
- Peery R, Cui Q, Kyei-Baffour K, et al. A novel survivin dimerization inhibitor without a labile hydrazone linker induces spontaneous apoptosis and synergizes with docetaxel in prostate cancer cells. Bioorg Med Chem 2022;65:116761. [Crossref] [PubMed]
- Li Z, Xiong Y. Cytoplasmic E3 ubiquitin ligase CUL9 controls cell proliferation, senescence, apoptosis and genome integrity through p53. Oncogene 2017;36:5212-8. [Crossref] [PubMed]
- Andrews P, He YJ, Xiong Y. Cytoplasmic localized ubiquitin ligase cullin 7 binds to p53 and promotes cell growth by antagonizing p53 function. Oncogene 2006;25:4534-48. [Crossref] [PubMed]
- Li W, Peng X, Lang J, et al. Targeting Mouse Double Minute 2: Current Concepts in DNA Damage Repair and Therapeutic Approaches in Cancer. Front Pharmacol 2020;11:631. [Crossref] [PubMed]
- Nomura K, Klejnot M, Kowalczyk D, et al. Structural analysis of MDM2 RING separates degradation from regulation of p53 transcription activity. Nat Struct Mol Biol 2017;24:578-87. [Crossref] [PubMed]
- Qiu N, He Y, Zhang S, et al. Cullin 7 is a predictor of poor prognosis in breast cancer patients and is involved in the proliferation and invasion of breast cancer cells by regulating the cell cycle and microtubule stability. Oncol Rep 2018;39:603-10. [Crossref] [PubMed]
- Mirza A, McGuirk M, Hockenberry TN, et al. Human survivin is negatively regulated by wild-type p53 and participates in p53-dependent apoptotic pathway. Oncogene 2002;21:2613-22. [Crossref] [PubMed]
- Frazzi R. BIRC3 and BIRC5: multi-faceted inhibitors in cancer. Cell Biosci 2021;11:8. [Crossref] [PubMed]
- Turner DP, Findlay VJ, Moussa O, et al. Mechanisms and functional consequences of PDEF protein expression loss during prostate cancer progression. Prostate 2011;71:1723-35. [Crossref] [PubMed]
- Garg H, Suri P, Gupta JC, et al. Survivin: a unique target for tumor therapy. Cancer Cell Int 2016;16:49. [Crossref] [PubMed]
- Tamm I, Wang Y, Sausville E, et al. IAP-family protein survivin inhibits caspase activity and apoptosis induced by Fas (CD95), Bax, caspases, and anticancer drugs. Cancer Res 1998;58:5315-20.
- Cheung CH, Sun X, Kanwar JR, et al. Correction: A cell-permeable dominant-negative survivin protein induces apoptosis and sensitizes prostate cancer cells to TNF-α therapy. Cancer Cell Int 2010;10:43. Erratum for Cancer Cell Int 2010;10:36. [Crossref] [PubMed]
- Montazeri Aliabadi H, Landry B, Mahdipoor P, et al. Induction of apoptosis by survivin silencing through siRNA delivery in a human breast cancer cell line. Mol Pharm 2011;8:1821-30. [Crossref] [PubMed]
- Roy K, Kanwar RK, Krishnakumar S, et al. Competitive inhibition of survivin using a cell-permeable recombinant protein induces cancer-specific apoptosis in colon cancer model. Int J Nanomedicine 2015;10:1019-43. [Crossref] [PubMed]
- Tsai SL, Chang YC, Sarvagalla S, et al. Cloning, expression, and purification of the recombinant pro-apoptotic dominant-negative survivin T34A-C84A protein in Escherichia coli. Protein Expr Purif 2019;160:73-83. [Crossref] [PubMed]

